小度生活
首页
美食营养
手工爱好
生活家居
返回
小度生活
首页
美食营养
游戏数码
手工爱好
生活家居
健康养生
运动户外
职场理财
情感交际
母婴教育
时尚美容
知识问答
生活知识
搜索
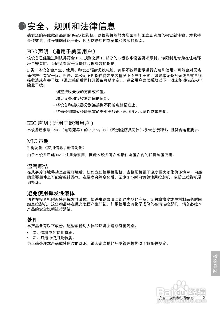
明基W10000投影机使用说明书:[1]
2026-02-06 14:36:37
本篇为《明基W10000投影机使用说明书》,主要介绍该产品的使用方法以及常见故障解决方案。
(共篇)
下一篇:
声明:
本网站引用、摘录或转载内容仅供网站访问者交流或参考,不代表本站立场,如存在版权或非法内容,请联系站长删除,联系邮箱:site.kefu@qq.com。
相关推荐
明基W10000投影机使用说明书:[2]
阅读量:126
使用说明书封面怎么做
阅读量:153
明基W10000投影机使用说明书:[4]
阅读量:194
明基W10000投影机使用说明书:[3]
阅读量:100
明基MW714ST投影机使用说明书:[1]
阅读量:102
猜你喜欢
高三物理知识点总结
仙灵脾的功效与作用
藤梨根的功效与作用
占领华尔街运动
茯苓粉的功效与作用
白果的功效与作用
运动猝死
固化剂的作用
什么是单项式和多项式
轮胎知识
猜你喜欢
电容起什么作用
废弃的卫生纸属于什么垃圾
小一班运动会口号
蒲地蓝消炎片的功效与作用
理发器什么牌子好
番茄红素的功效与作用
征集志愿什么意思
汽车雨刷什么牌子好
用什么可以解开所有的谜
菜籽油的功效与作用