小度生活
首页
美食营养
手工爱好
生活家居
返回
小度生活
首页
美食营养
游戏数码
手工爱好
生活家居
健康养生
运动户外
职场理财
情感交际
母婴教育
时尚美容
知识问答
生活知识
生活百科
搜索
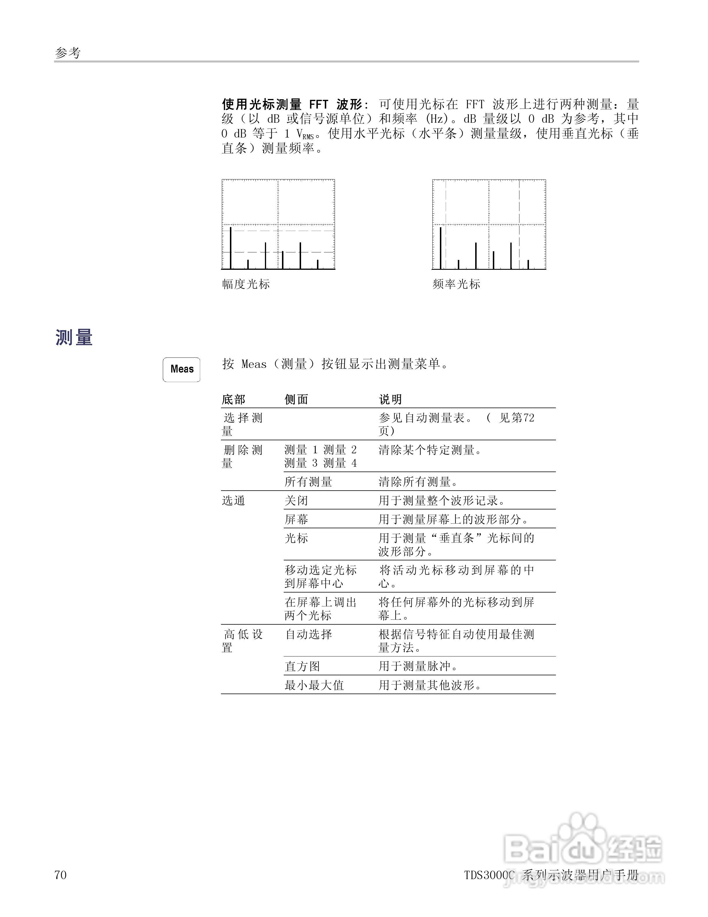
泰克TDS3054C数字荧光示波器用户手册:[9]
2026-05-05 16:06:31
本篇为《泰克TDS3054C数字荧光示波器用户手册》,主要介绍该产品的使用方法以及常见故障解决方案。
(共篇)
上一篇:
|
下一篇:
声明:
本网站引用、摘录或转载内容仅供网站访问者交流或参考,不代表本站立场,如存在版权或非法内容,请联系站长删除,联系邮箱:site.kefu@qq.com。
相关推荐
泰克TDS3054C数字荧光示波器用户手册:[8]
阅读量:39
泰克TDS3054C数字荧光示波器用户手册:[7]
阅读量:158
示波器快速入门使用指南
阅读量:22
示波器的使用方法介绍
阅读量:127
示波器使用注意事项须知
阅读量:195
猜你喜欢
朋友圈怎么发视频
怎么发朋友圈
芒果班戟怎么读
穿越成反派要如何活命
仲恺农业工程学院怎么样
u盘缩水怎么修复
寒假去哪里旅游最好
酷比手机质量怎么样
如何好孕
中老年人如何补钙
猜你喜欢
农村养老保险怎么买
嘉兴旅游景点大全
蒲公英泡水喝的功效
新日电动车质量怎么样
如何去除颈纹
膀胱经不通怎么办
婴儿不睡觉怎么办
哈尔滨金融学院怎么样
如何提高性功能
如何断绝父子关系