小度生活
首页
美食营养
手工爱好
生活家居
返回
小度生活
首页
美食营养
游戏数码
手工爱好
生活家居
健康养生
运动户外
职场理财
情感交际
母婴教育
时尚美容
知识问答
生活知识
搜索
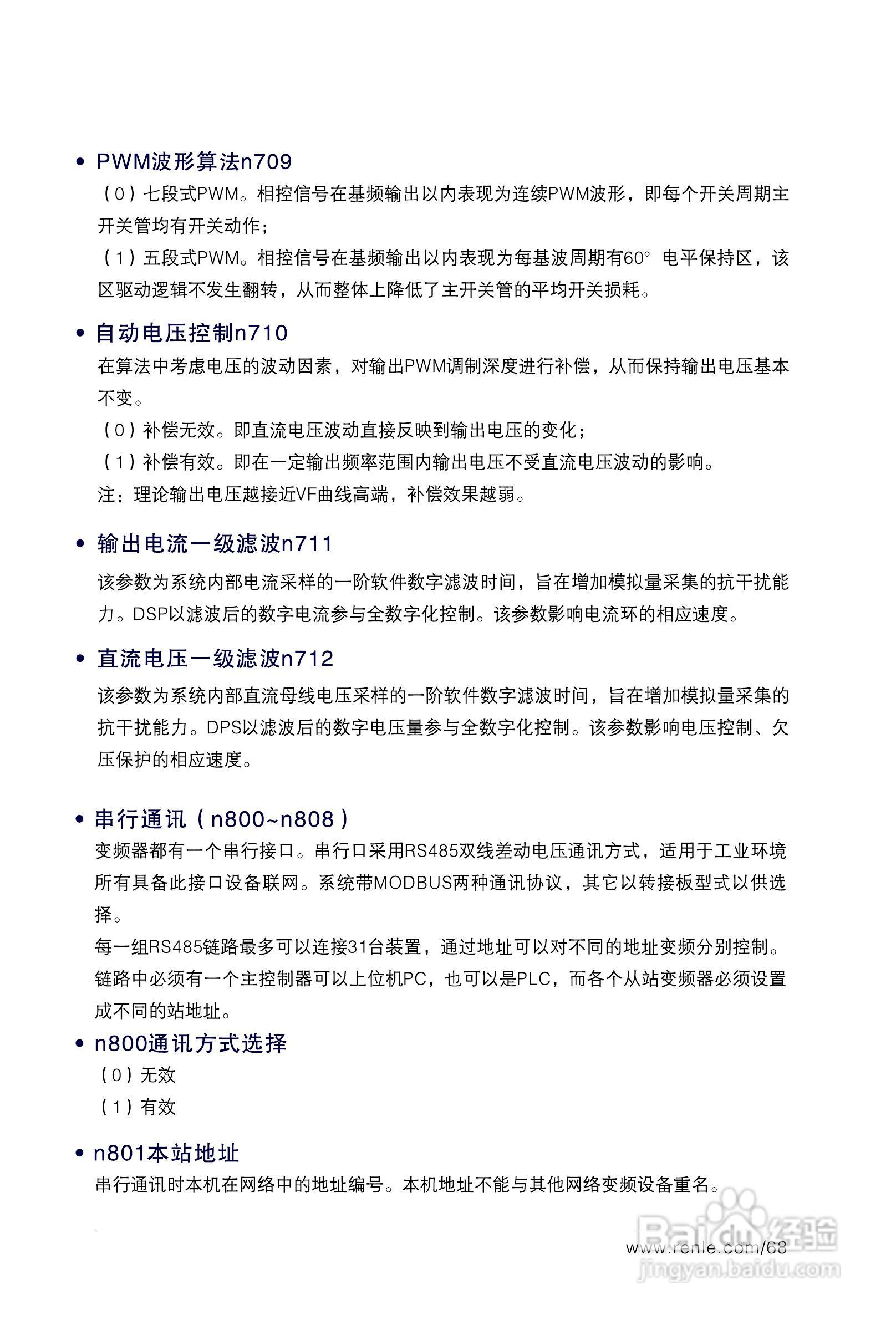
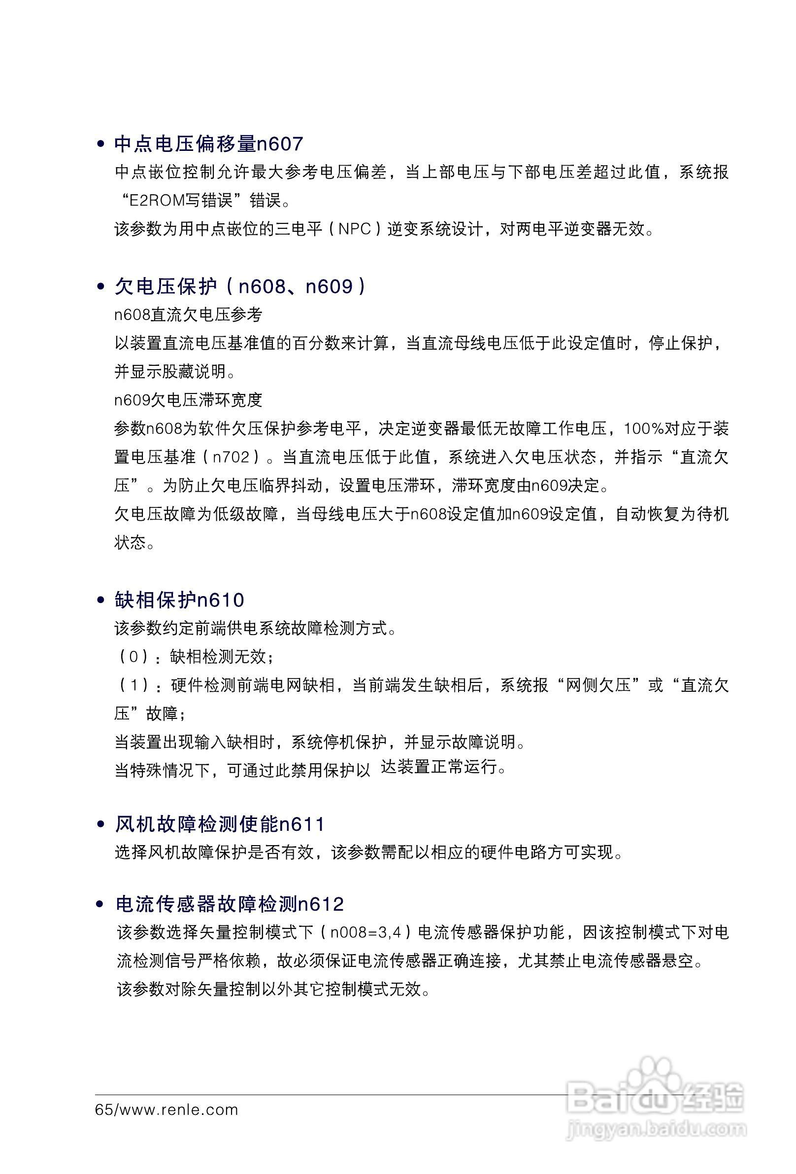
RNB3000变频调速器说明书:[8]
2026-02-13 06:34:01
本篇为《RNB3000变频调速器说明书》,主要介绍该产品的使用方法以及常见故障解决方案。
(共篇)
上一篇:
|
下一篇:
声明:
本网站引用、摘录或转载内容仅供网站访问者交流或参考,不代表本站立场,如存在版权或非法内容,请联系站长删除,联系邮箱:site.kefu@qq.com。
相关推荐
RNB3000变频调速器说明书:[3]
阅读量:120
RNB3000变频调速器说明书:[9]
阅读量:54
思达JPSD3000-P系列系列变频调速器用户说明书:[5]
阅读量:20
RNB3000变频调速器说明书:[10]
阅读量:81
RNB3000变频调速器说明书:[5]
阅读量:146
猜你喜欢
租房合同怎么写
凉拌海蜇皮的做法
豇豆怎么读
就像怎么造句
向华强为什么这么厉害
afraid怎么读
霍启刚为什么娶郭晶晶
中国和巴基斯坦关系为什么这么好
牌牌琦为什么被全网封
英语怎么写
猜你喜欢
羊肉片的做法大全
端午节为什么要赛龙舟
酌怎么读
home怎么读
醋蛋的做法
马应龙痔疮膏怎么用
喉咙痛怎么办有最好即简单好得快
为什么不能吃它们
朱茵和周星驰为什么分手
我的世界炼药锅怎么用