小度生活
首页
美食营养
手工爱好
生活家居
返回
小度生活
首页
美食营养
游戏数码
手工爱好
生活家居
健康养生
运动户外
职场理财
情感交际
母婴教育
时尚美容
知识问答
生活知识
生活百科
搜索
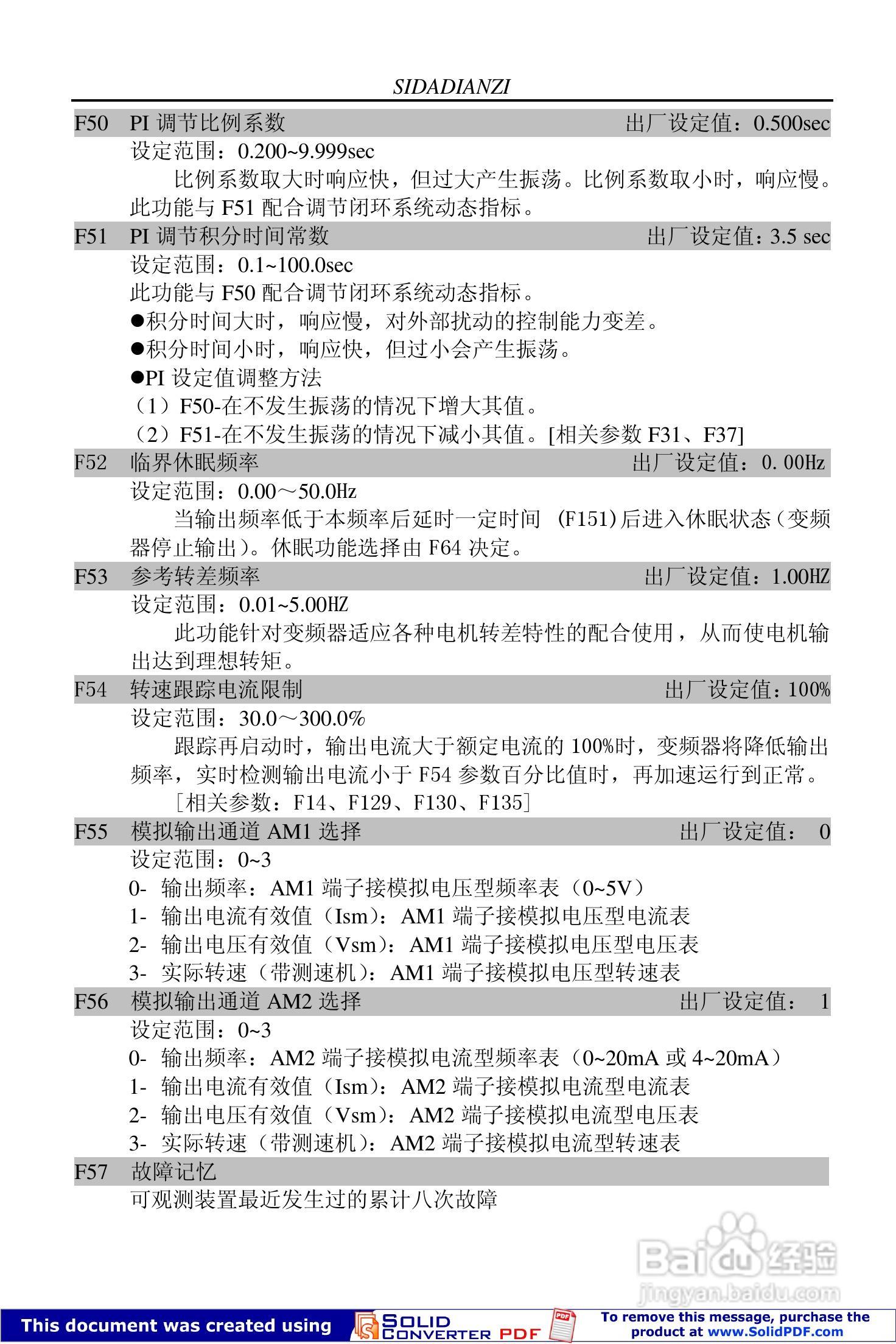
思达JPSD3000-P系列系列变频调速器用户说明书:[5]
2026-05-12 21:53:13
本篇为《思达JPSD3000-P系列系列变频调速器用户说明书》,主要介绍该产品的使用方法以及常见故障解决方案。
(共篇)
上一篇:
|
下一篇:
声明:
本网站引用、摘录或转载内容仅供网站访问者交流或参考,不代表本站立场,如存在版权或非法内容,请联系站长删除,联系邮箱:site.kefu@qq.com。
相关推荐
思达JPSD3000-G系列变频调速器用户说明书:[5]
阅读量:103
思达JPSD3000-G系列变频调速器用户说明书:[7]
阅读量:134
思达JPSD3000-G系列变频调速器用户说明书:[6]
阅读量:193
思达JPSD3000-G系列变频调速器用户说明书:[2]
阅读量:150
思达JPSD3000-P系列系列变频调速器用户说明书:[3]
阅读量:152
猜你喜欢
假如生活欺骗了你 普希金
怎么去除脸上的皱纹
亚马逊怎么联系卖家
气血两亏怎么调理
保为康口罩怎么样
敏感肌肤怎么护理
腿关节响是怎么回事
昆明到西双版纳怎么走
如何当好副职
送结婚红包怎么写
猜你喜欢
安心地板怎么样
kdh文件怎么打开
东风风神h30怎么样
如何可以快速减肥
我的学习生活
如何解锁手机密码
邯郸职业技术学院怎么样
梦想生活
德兴生活网
如何做网页