小度生活
首页
美食营养
手工爱好
生活家居
返回
小度生活
首页
美食营养
游戏数码
手工爱好
生活家居
健康养生
运动户外
职场理财
情感交际
母婴教育
时尚美容
知识问答
生活知识
生活百科
搜索
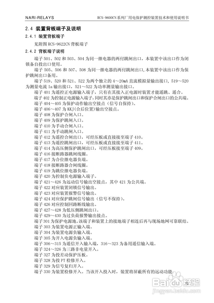
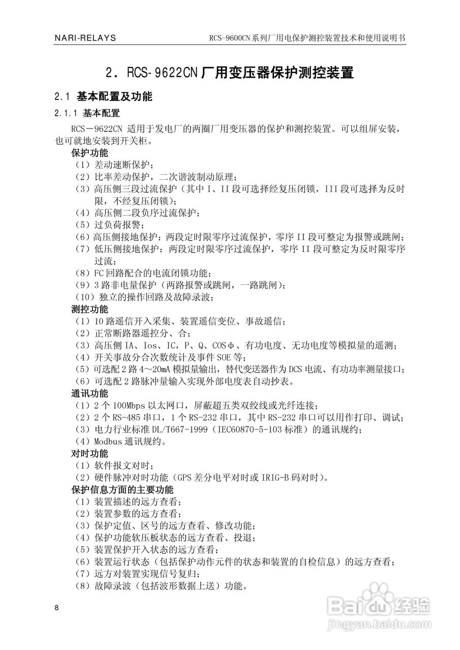
南瑞继保RCS-9629CN备用电源自投与测控装置使用说明书:[2]
2026-03-28 06:46:14
本篇为《南瑞继保RCS-9629CN备用电源自投与测控装置使用说明书》,主要介绍该产品的使用方法以及常见故障解决方案。
(共篇)
上一篇:
|
下一篇:
声明:
本网站引用、摘录或转载内容仅供网站访问者交流或参考,不代表本站立场,如存在版权或非法内容,请联系站长删除,联系邮箱:site.kefu@qq.com。
相关推荐
南瑞继保RCS-9629CN备用电源自投与测控装置使用说明书:[15]
阅读量:86
南瑞继保RCS-9609遥信采集装置使用说明书:[2]
阅读量:189
南瑞继保RCS-9629CN备用电源自投与测控装置使用说明书:[7]
阅读量:104
南瑞继保RCS-9629CN备用电源自投与测控装置使用说明书:[14]
阅读量:38
南瑞继保RCS-9629CN备用电源自投与测控装置使用说明书:[11]
阅读量:179
猜你喜欢
如何提升执行力
粉象生活是什么
窝沟封闭是什么意思
向往的生活3
喜出望外怎么造句
组织生活会会议记录
我的世界如何去天堂
吸血鬼生活
如何剪切视频
乙肝表面抗体高是什么意思
猜你喜欢
赢点生活卡
极品艳欲生活
10个月宝宝如何早教
p是什么意思
爱车生活
btv生活
贴吧如何发帖
台风的名字怎么命名的
生活美好的句子
生活因友谊而精彩