小度生活
首页
美食营养
手工爱好
生活家居
返回
小度生活
首页
美食营养
游戏数码
手工爱好
生活家居
健康养生
运动户外
职场理财
情感交际
母婴教育
时尚美容
知识问答
生活知识
搜索
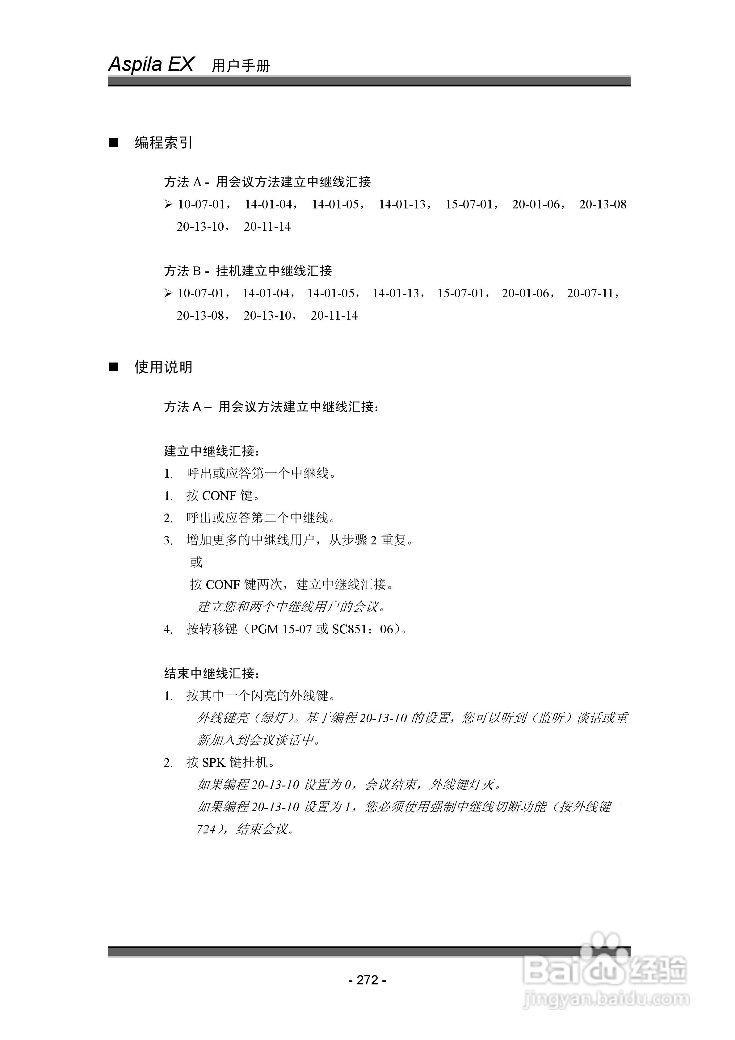
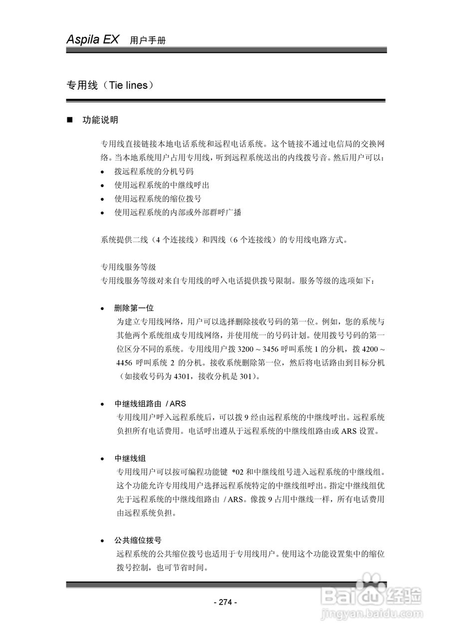
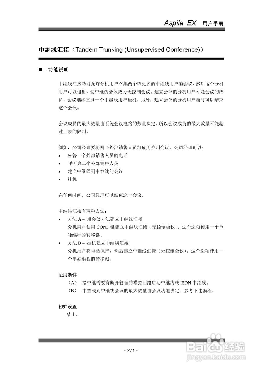
NEC交换机说明书:[28]
2026-02-12 17:59:46
本篇为《NEC交换机说明书》,主要介绍该产品的使用方法以及常见故障解决方案。
(共篇)
上一篇:
|
下一篇:
声明:
本网站引用、摘录或转载内容仅供网站访问者交流或参考,不代表本站立场,如存在版权或非法内容,请联系站长删除,联系邮箱:site.kefu@qq.com。
相关推荐
NEC交换机说明书:[29]
阅读量:48
NEC交换机说明书:[20]
阅读量:122
NEC交换机说明书:[33]
阅读量:60
交换机怎么使用
阅读量:33
交换机配置命令
阅读量:100
猜你喜欢
海纳百川是什么意思
hotel是什么意思
反倾销是什么意思
香茗是什么意思
眉心长痘痘是什么原因
冬天有什么水果
蜂蜜有什么好处
poor是什么意思
肾钙化灶是什么意思
教诲的近义词是什么
猜你喜欢
什么是全球化
坏账准备属于什么科目
白松露是什么
super什么意思
流鼻血是什么病的前兆
practice是什么意思
giao是什么意思
qq申诉成功凭证是什么
youtube是什么
大学是什么