小度生活
首页
美食营养
手工爱好
生活家居
返回
小度生活
首页
美食营养
游戏数码
手工爱好
生活家居
健康养生
运动户外
职场理财
情感交际
母婴教育
时尚美容
知识问答
生活知识
生活百科
搜索
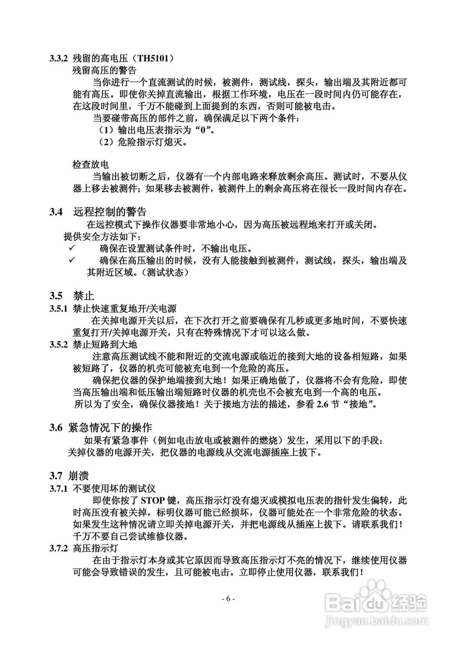
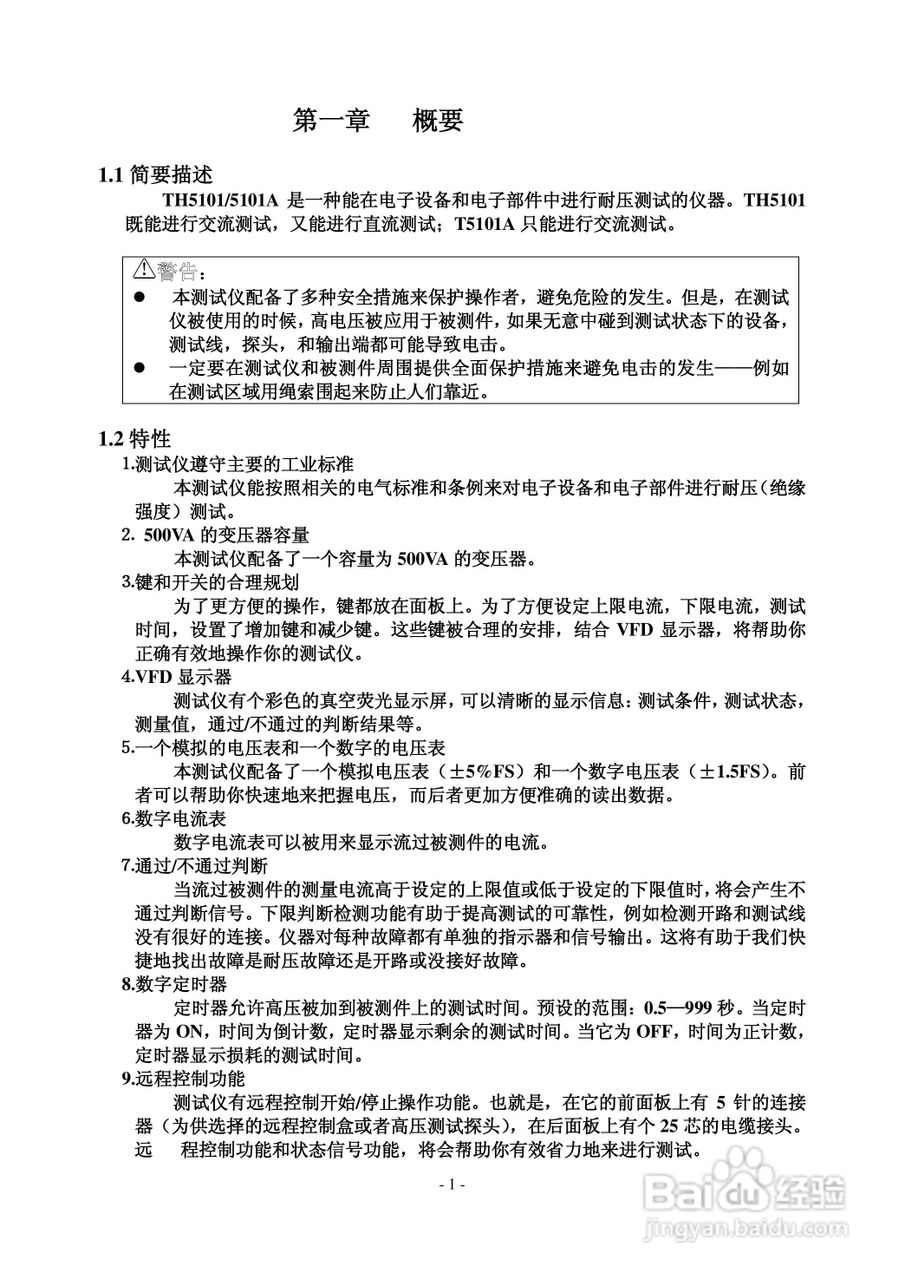
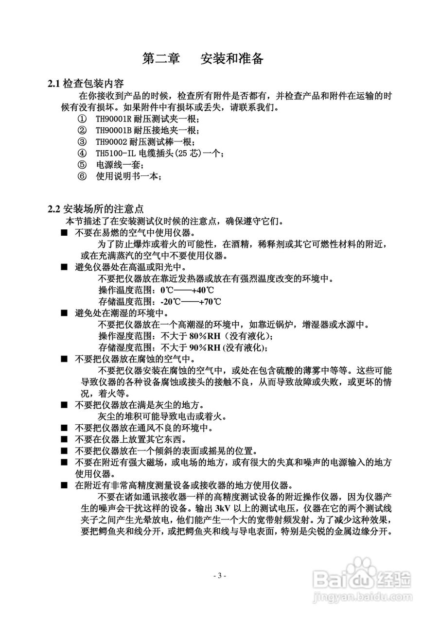
锦流源电子TH5101/TH5101A耐压仪说明书:[1]
2026-04-10 05:05:13
本篇为《锦流源电子TH5101/TH5101A耐压仪说明书》,主要介绍该产品的使用方法以及常见故障解决方案。
(共篇)
下一篇:
声明:
本网站引用、摘录或转载内容仅供网站访问者交流或参考,不代表本站立场,如存在版权或非法内容,请联系站长删除,联系邮箱:site.kefu@qq.com。
相关推荐
锦流源电子TH2828/TH2828A/TH2828S电桥说明书:[1]
阅读量:76
锦流源电子TH2821A手持电桥说明书:[3]
阅读量:74
锦流源电子TH2828/TH2828A数字电桥使用说明书:[6]
阅读量:169
锦流源电子TH2776电感测试仪说明书:[1]
阅读量:97
锦流源电子TH2828/TH2828A数字电桥使用说明书:[3]
阅读量:132
猜你喜欢
如何更改电脑开机密码
农村养老保险怎么买
如何学习日语
如何炒外汇
如何培养孩子的独立性
音乐符号怎么打
楼上漏水不修怎么办
如何制表格基础教程
小米路由器
网上怎么投简历
猜你喜欢
江浙沪旅游攻略
u盘识别不了怎么办
秋季皮肤干燥怎么办
网上投简历怎么投
动态ppt怎么做
如何白发变黑发
南京旅游景点有哪些好玩的
微信如何拍一拍别人
oppo充电提示音在哪里设置
ps怎么去掉文字