小度生活
首页
美食营养
手工爱好
生活家居
返回
小度生活
首页
美食营养
游戏数码
手工爱好
生活家居
健康养生
运动户外
职场理财
情感交际
母婴教育
时尚美容
知识问答
生活知识
搜索
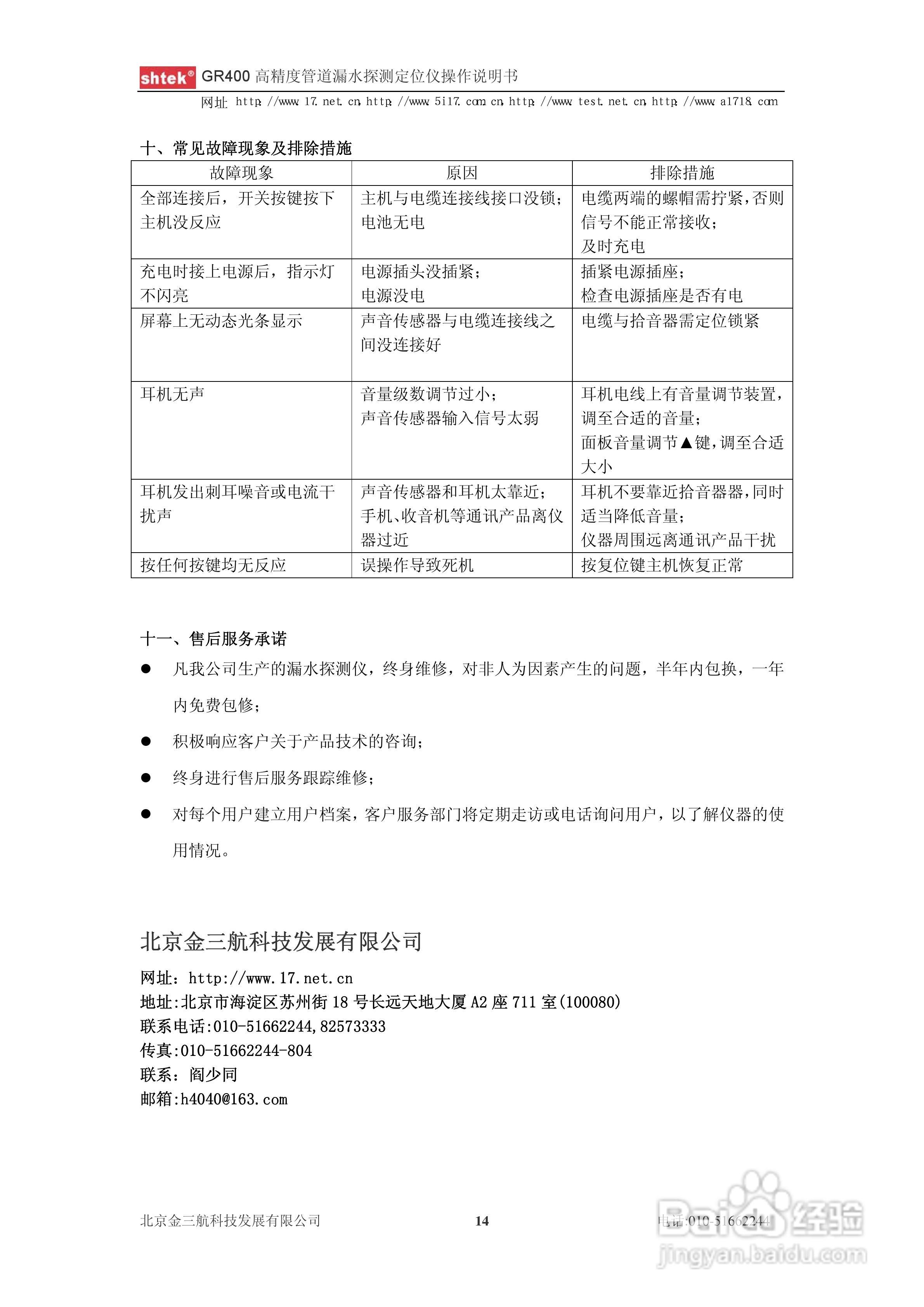
GR400 高精度管道漏水探测定位仪操作说明书
2026-02-12 02:45:00
声明:
本网站引用、摘录或转载内容仅供网站访问者交流或参考,不代表本站立场,如存在版权或非法内容,请联系站长删除,联系邮箱:site.kefu@qq.com。
相关推荐
GPS管线定位仪
阅读量:112
地暖管道漏水检测定位
阅读量:76
电缆故障定位仪的妙用
阅读量:43
RD550 非金属管道脉冲定位仪说明书
阅读量:31
T625电缆故障定位仪操作手册:[1]
阅读量:108
猜你喜欢
名片图片大全
失业了怎么办
穿越火线闪退怎么解决
凌度行车记录仪怎么样
电脑连不上网怎么解决
治疗失眠的方法
怎么开通网上银行
用什么方法减肥最快
南通大学怎么样
糖醋带鱼的家常做法
猜你喜欢
左胸口疼是怎么回事
背心痛是怎么回事
风险评价方法
水印相机怎么用
全身美白方法
研究综述怎么写
寻常疣最佳治疗方法
佛手瓜怎么做好吃
脂肪肝是怎么治疗
肺腺癌最佳治疗方法