小度生活
首页
美食营养
手工爱好
生活家居
返回
小度生活
首页
美食营养
游戏数码
手工爱好
生活家居
健康养生
运动户外
职场理财
情感交际
母婴教育
时尚美容
知识问答
生活知识
生活百科
搜索
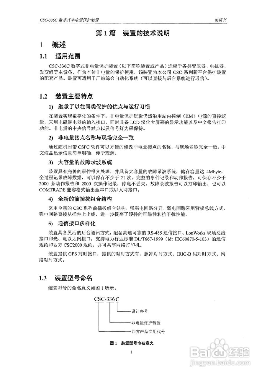
四方CSC-336C数字式非电量保护装置说明书:[1]
2026-04-19 02:17:11
本篇为《四方CSC-336C数字式非电量保护装置说明书》,主要介绍该产品的使用方法以及常见故障解决方案。
(共篇)
下一篇:
声明:
本网站引用、摘录或转载内容仅供网站访问者交流或参考,不代表本站立场,如存在版权或非法内容,请联系站长删除,联系邮箱:site.kefu@qq.com。
相关推荐
慕课网如何允许官方消息推送给我们
阅读量:100
怎样选择婚纱照团购
阅读量:122
一谷补一脏 五种杂粮滋养 养生美味两不误
阅读量:125
钟表行业发展前景分析方法
阅读量:141
泰国珍珠岛旅游攻略
阅读量:67
猜你喜欢
如何制作流程图
团体旅游
腾达路由器设置网址
淘气值在哪里看
如何保护地球
如何辟谷
丝绸之路旅游攻略
怎么把ppt转成图片
天姥山在哪里
池州学院怎么样
猜你喜欢
驾驶证怎么查询真假
雨女哪里多
武则天是哪里人
荒芜之地怎么去
植物大战僵尸怎么刷钱
人胎盘怎么吃
如何炒股票
孕妇感冒了咳嗽怎么办
烧纸钱怎么写
三亚在哪里