小度生活
首页
美食营养
手工爱好
生活家居
返回
小度生活
首页
美食营养
游戏数码
手工爱好
生活家居
健康养生
运动户外
职场理财
情感交际
母婴教育
时尚美容
知识问答
生活知识
搜索
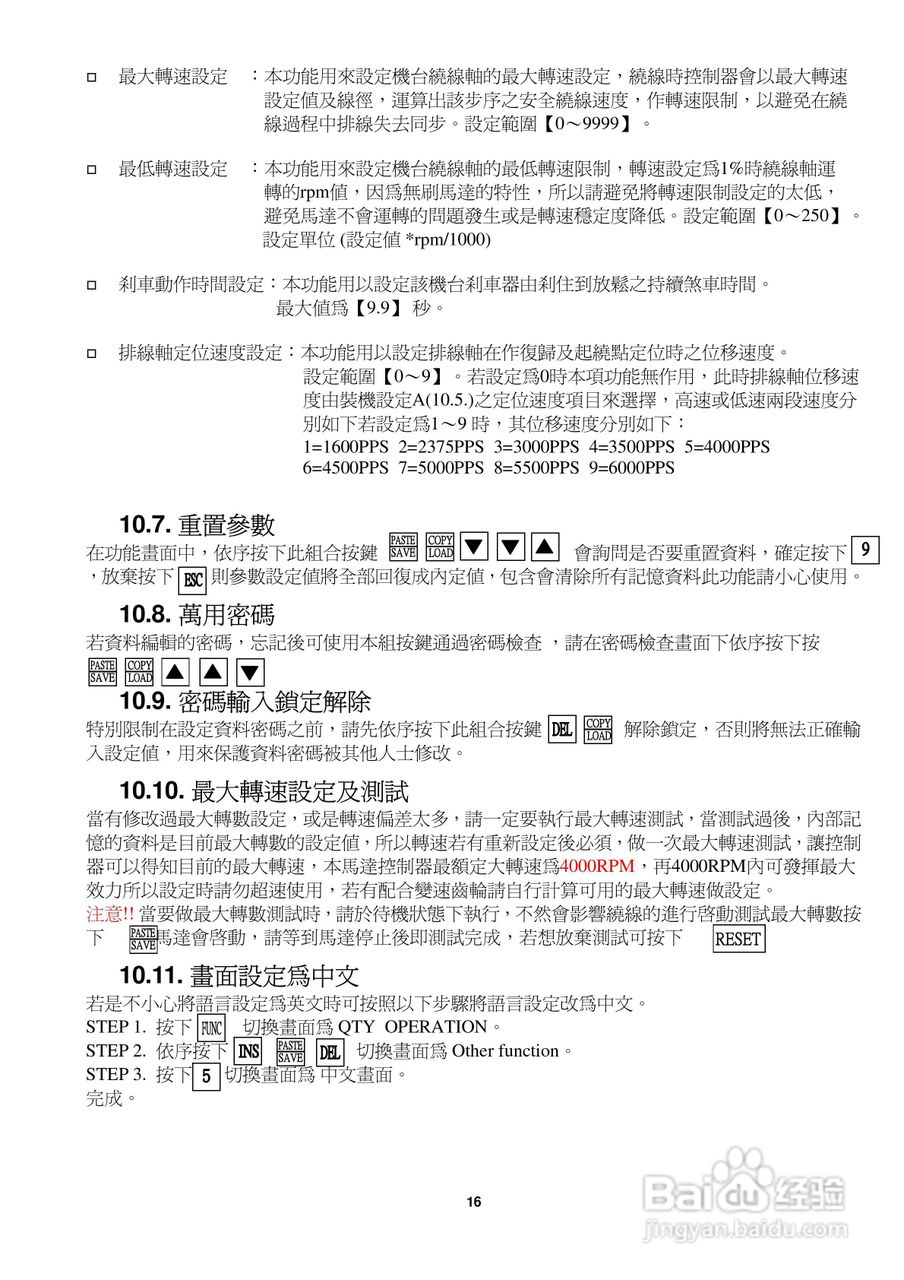
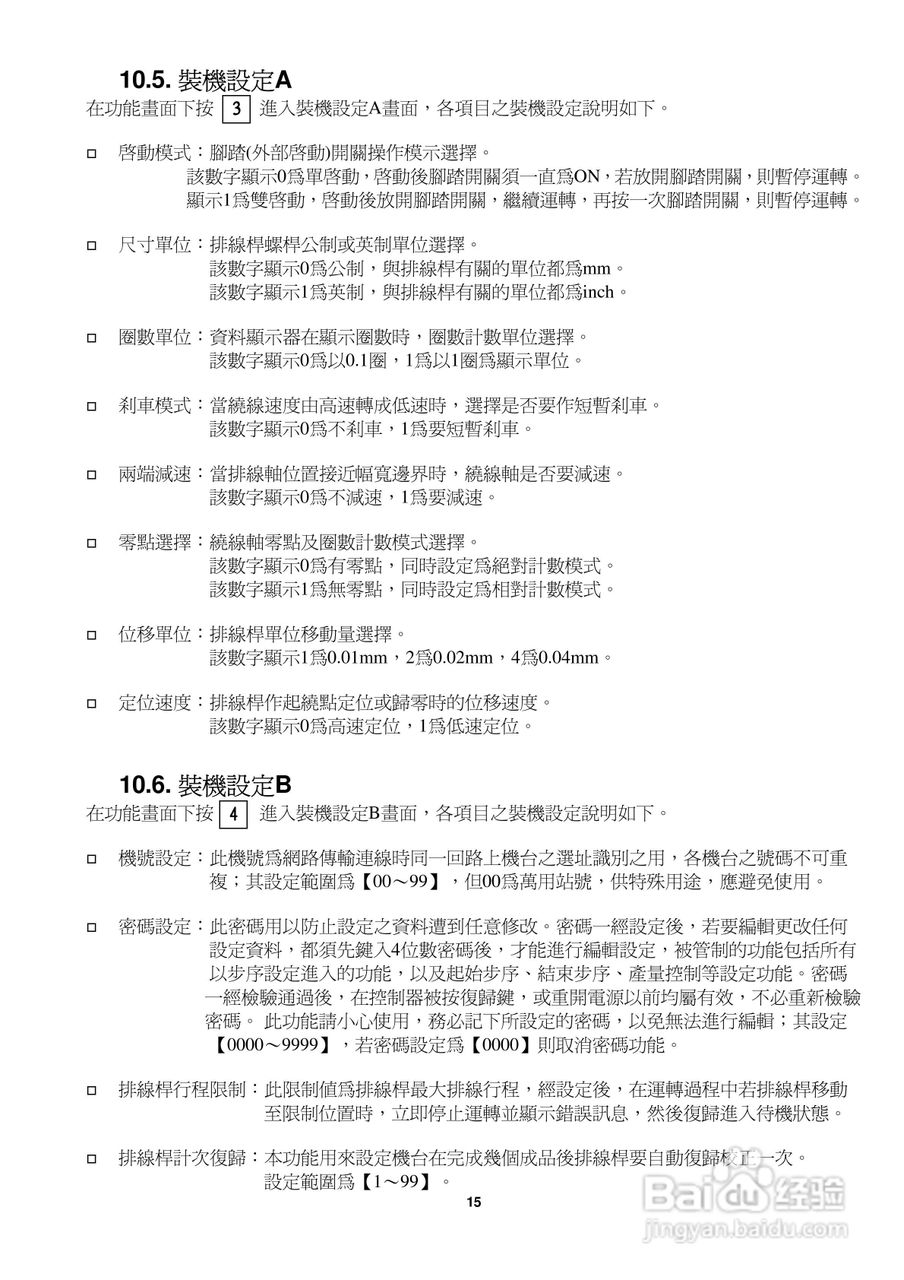
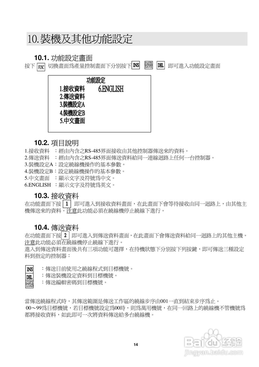
SC-100绕线机控制器使用说明书:[2]
2026-02-18 18:18:32
本篇为《SC-100绕线机控制器使用说明书》,主要介绍该产品的使用方法以及常见故障解决方案。
(共篇)
上一篇:
|
下一篇:
声明:
本网站引用、摘录或转载内容仅供网站访问者交流或参考,不代表本站立场,如存在版权或非法内容,请联系站长删除,联系邮箱:site.kefu@qq.com。
相关推荐
SC-100绕线机控制器使用说明书:[1]
阅读量:48
SC-100绕线机控制器使用说明书:[3]
阅读量:140
WMC-300B绕线机控制器使用手册:[1]
阅读量:157
亿来CNC-220S 绕线机电脑控制器使用说明书
阅读量:51
亿来WMC-300B 绕线机控制器使用说明书
阅读量:157
猜你喜欢
黄褐斑的治疗方法
辣椒怎么腌制好吃
香港航空怎么样
最好吃的蛋糕
地基处理方法
香港电话怎么打
怎么做馒头又软又好吃
健忘怎么办
安全标语口号大全
甲骨文汉字对照表大全
猜你喜欢
14岁怎么长高
孩子脚臭怎么办
豪车图片大全大图
流产的方法
人生格言大全
过敏体质怎么调理
废旧物品手工制作大全
预防冻疮的方法
凉拌苦菊的家常做法
胖头鱼怎么做好吃