小度生活
首页
美食营养
手工爱好
生活家居
返回
小度生活
首页
美食营养
游戏数码
手工爱好
生活家居
健康养生
运动户外
职场理财
情感交际
母婴教育
时尚美容
知识问答
生活知识
搜索
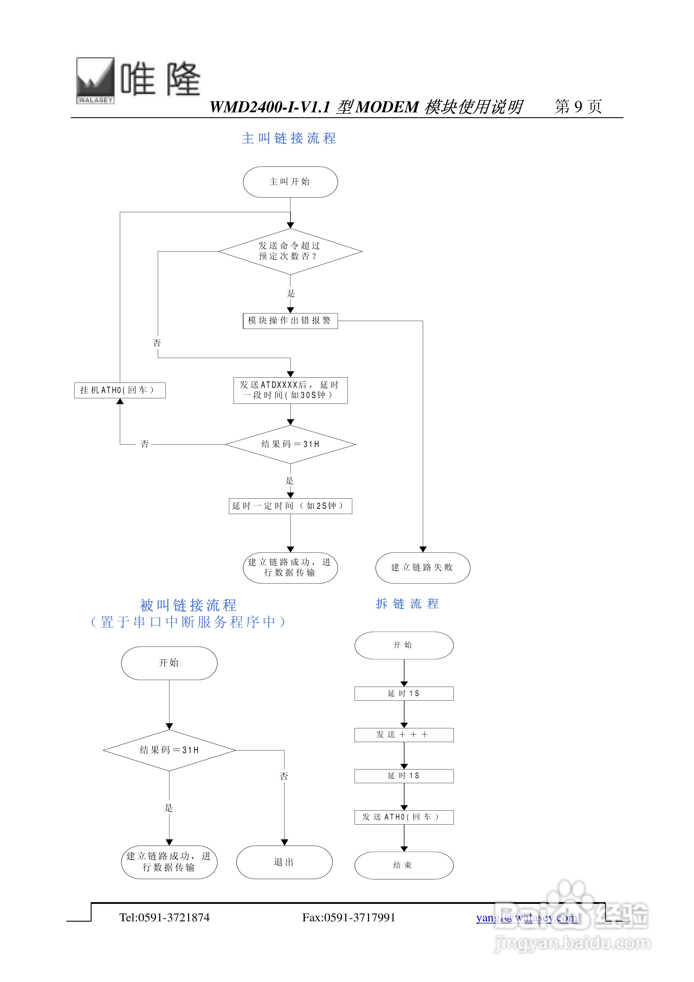
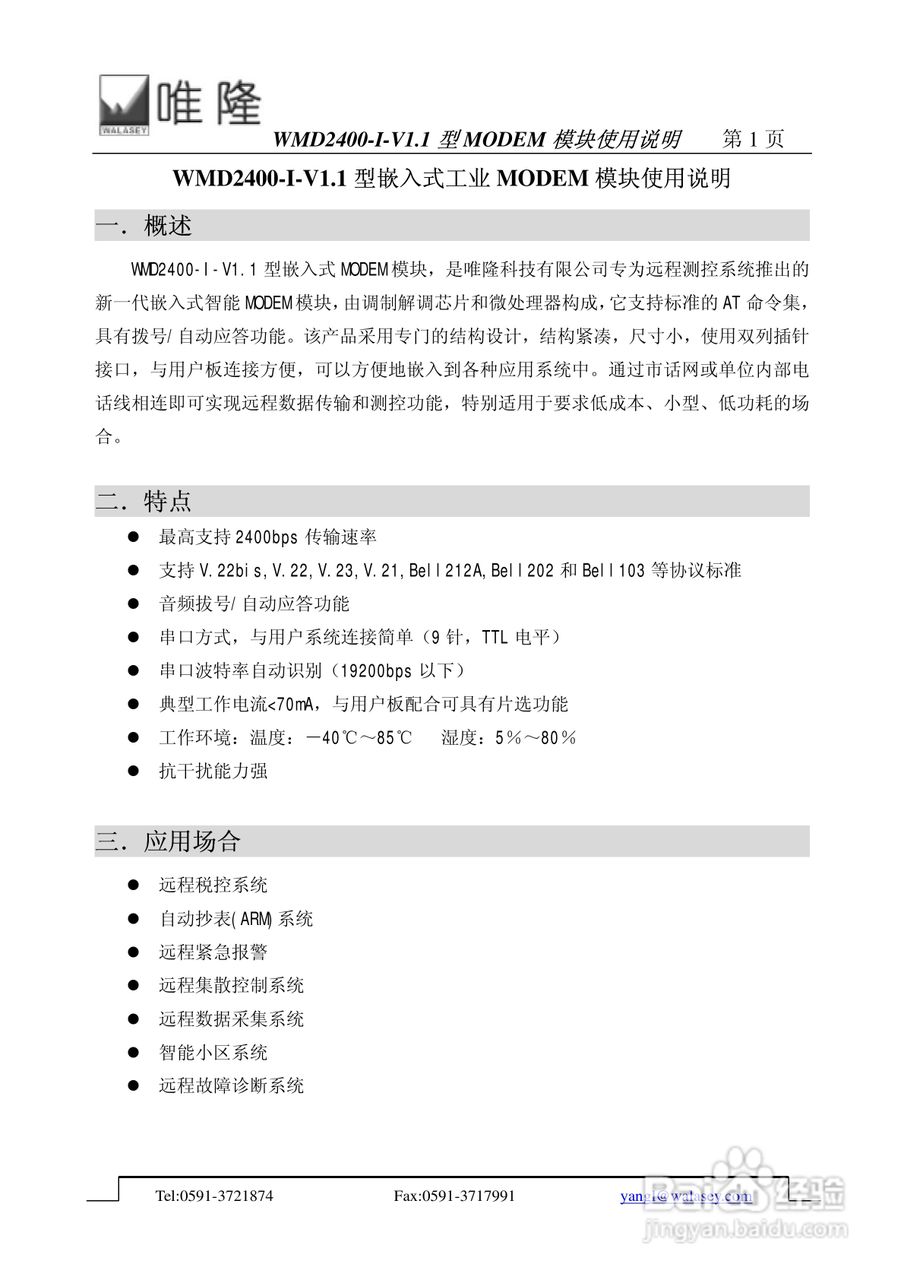
WMD2400-I-V1.1 型嵌入式工业 MODEM 模块使用说明书:[1]
2026-01-26 18:27:02
本篇为《WMD2400-I-V1.1 型嵌入式工业 MODEM 模块使用说明书》,主要介绍该产品的使用方法以及常见故障解决方案。
(共篇)
下一篇:
声明:
本网站引用、摘录或转载内容仅供网站访问者交流或参考,不代表本站立场,如存在版权或非法内容,请联系站长删除,联系邮箱:site.kefu@qq.com。
相关推荐
WMD2400-I-V1.1 型嵌入式工业 MODEM 模块使用说明书:[2]
阅读量:104
唯隆WMD2400-I-V1.1型MODEM模块使用说明书:[1]
阅读量:25
唯隆WMD2400-I-V3.0 型MODEM模块使用说明书:[1]
阅读量:23
唯隆专线WMD2400-I-V1.2型专线嵌入式MODEM模块使用说:[1]
阅读量:107
精英H67H2-I(v1.1)主板说明书:[9]
阅读量:194
猜你喜欢
铁皮石斛怎么吃
点心的做法
马云怎么了
恙怎么读
电脑截屏怎么操作
again怎么读
dear怎么读
我为什么要上学
踉跄怎么读
璞怎么读
猜你喜欢
小米粥怎么煮好吃又营养
蜡笔英语怎么读
为什么网页无法访问
qq聊天背景怎么设置
肾结石怎么引起的
怎么恢复qq聊天记录
苹果手机怎么刷机
甲状腺炎怎么治疗
华为手机投屏电视怎么设置
马桶坑距怎么测量