小度生活
首页
美食营养
手工爱好
生活家居
返回
小度生活
首页
美食营养
游戏数码
手工爱好
生活家居
健康养生
运动户外
职场理财
情感交际
母婴教育
时尚美容
知识问答
生活知识
搜索
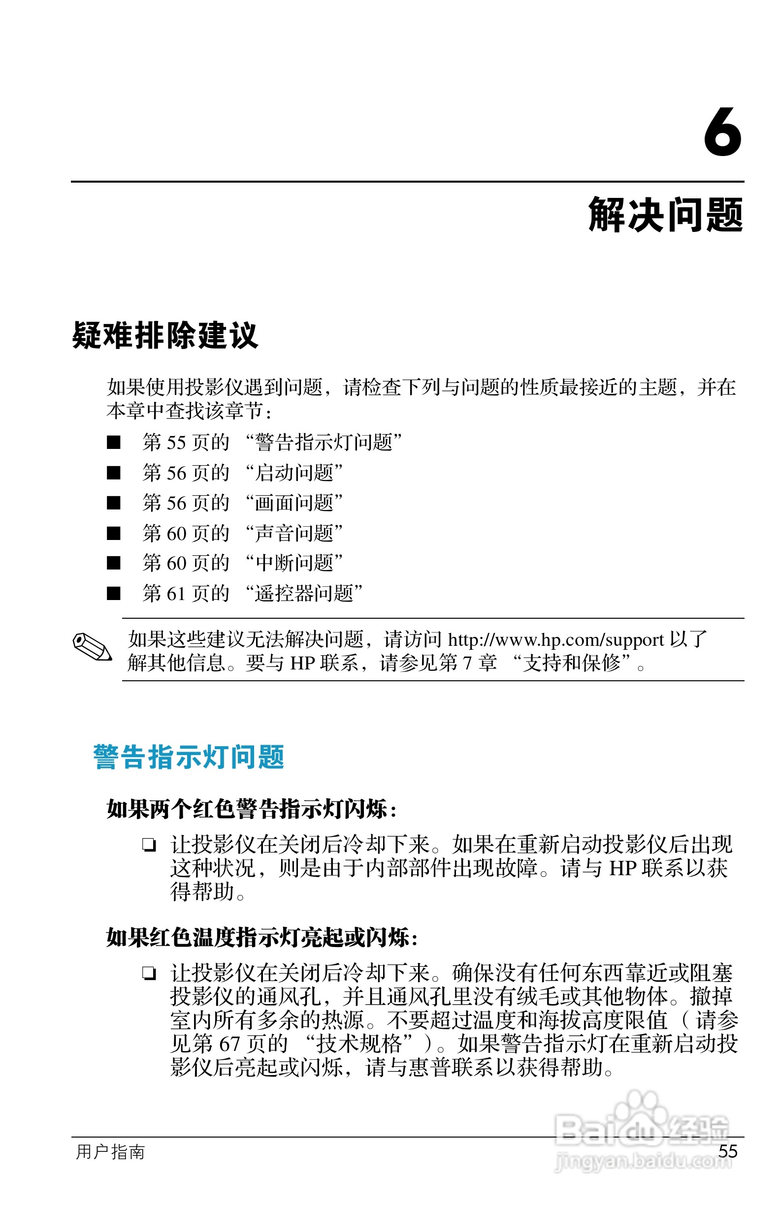
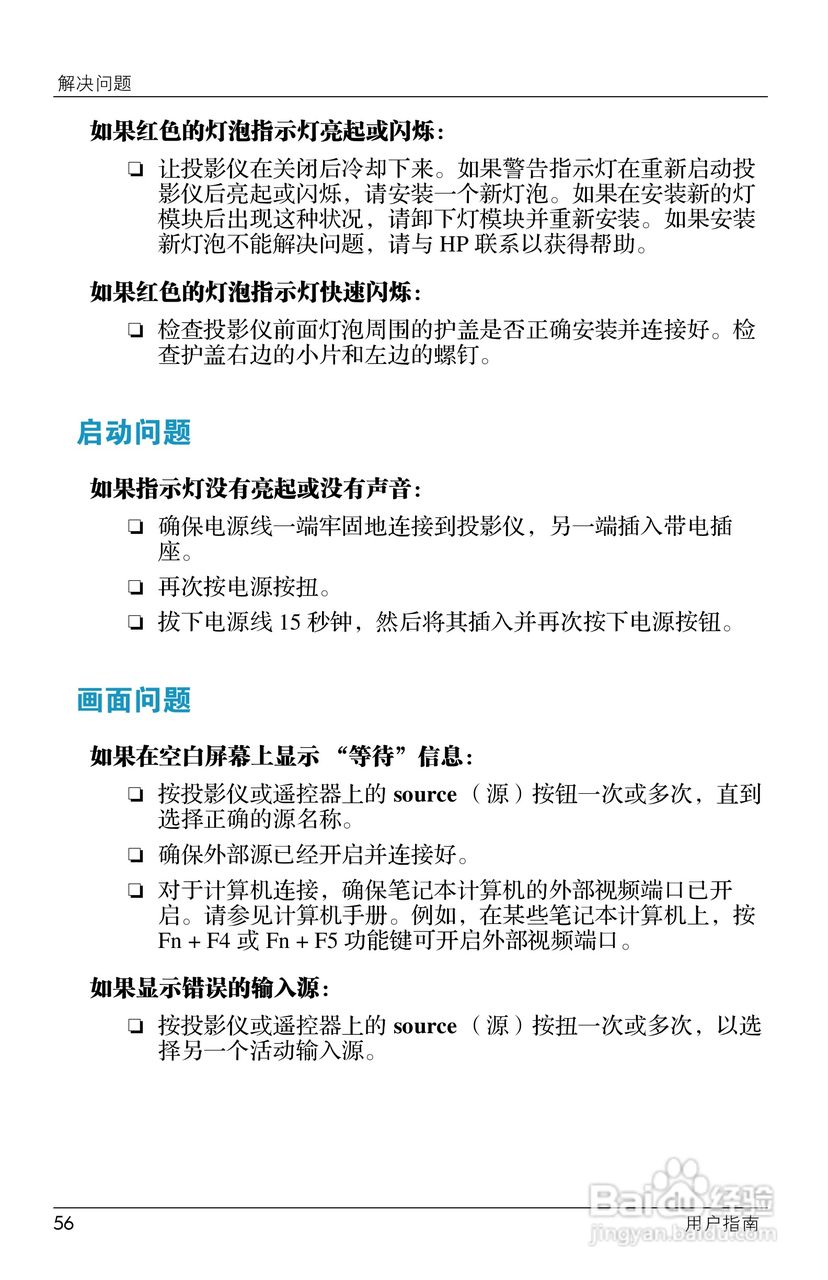
惠普(康柏) HP ep7120 Home Cinema Digital :[6]
2025-12-05 13:57:27
本篇为《惠普(康柏) HP ep7120 Home Cinema Digital 》,主要介绍该产品的使用方法以及常见故障解决方案。
(共篇)
上一篇:
|
下一篇:
声明:
本网站引用、摘录或转载内容仅供网站访问者交流或参考,不代表本站立场,如存在版权或非法内容,请联系站长删除,联系邮箱:site.kefu@qq.com。
相关推荐
惠普(康柏) HP ep7112 Home Cinema Digital :[6]
阅读量:46
惠普(康柏) HP ep7110 Home Cinema Digital :[1]
阅读量:188
惠普(康柏) HP ep7110 Home Cinema Digital :[3]
阅读量:48
惠普打印机无线打印设置
阅读量:133
惠普打印机扫描怎么用
阅读量:30
猜你喜欢
读书报告怎么写
罩杯abcd怎么分大小
鸡翅膀的做法
为什么手机连上wifi却上不了网
present怎么读
颦怎么读
猫为什么要吃老鼠
天天做梦是怎么回事
结婚为什么
10万个为什么
猜你喜欢
潍坊怎么读
儿童口腔溃疡怎么办
脱式计算怎么写
腋窝为什么会臭
我为什么而活着
跨行取款手续费怎么算
逶迤怎么读
为什么月经是黑色的
美素佳儿奶粉怎么样
曹云金和郭德纲是怎么回事