小度生活
首页
美食营养
手工爱好
生活家居
返回
小度生活
首页
美食营养
游戏数码
手工爱好
生活家居
健康养生
运动户外
职场理财
情感交际
母婴教育
时尚美容
知识问答
生活知识
生活百科
搜索
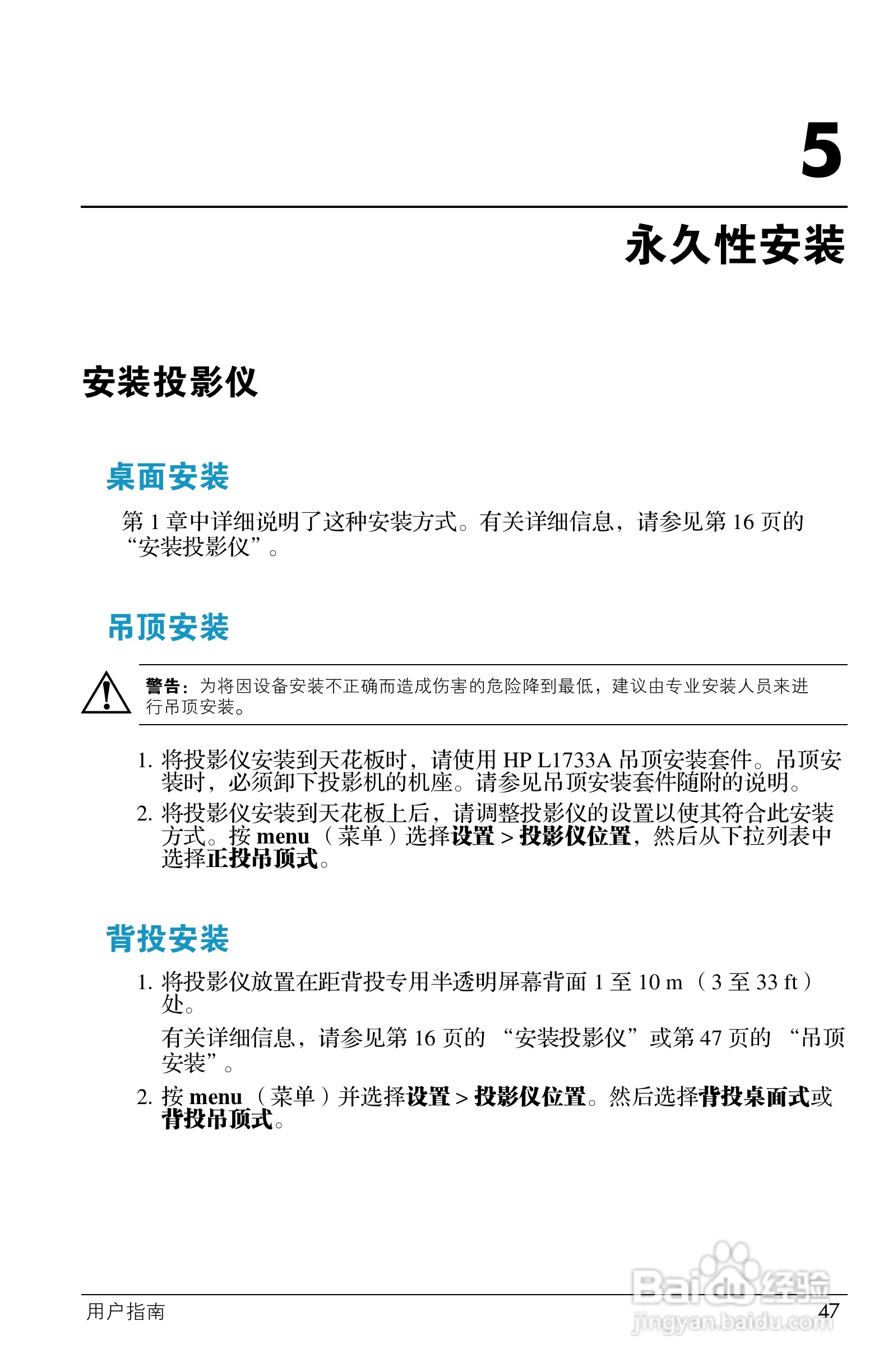
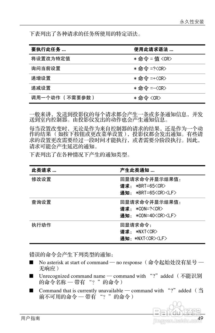
惠普(康柏) HP ep7120 Home Cinema Digital :[5]
2026-04-07 07:25:59
本篇为《惠普(康柏) HP ep7120 Home Cinema Digital 》,主要介绍该产品的使用方法以及常见故障解决方案。
(共篇)
上一篇:
|
下一篇:
声明:
本网站引用、摘录或转载内容仅供网站访问者交流或参考,不代表本站立场,如存在版权或非法内容,请联系站长删除,联系邮箱:site.kefu@qq.com。
相关推荐
惠普(康柏) HP ep7110 Home Cinema Digital :[5]
阅读量:72
惠普(康柏) HP ep7110 Home Cinema Digital :[1]
阅读量:161
惠普(康柏) HP ep7110 Home Cinema Digital :[6]
阅读量:37
惠普暗影精灵4怎么开键盘灯
阅读量:83
惠普打印机扫描怎么用
阅读量:125
猜你喜欢
微信号是什么
portrait是什么意思
成交量是什么意思
oto是什么意思
嘴边长痘痘是什么原因
傲慢的反义词是什么
执念是什么意思
匪夷所思是什么意思
分销商是什么意思
手机基带是什么
猜你喜欢
肺气肿是什么病严重吗
booking是什么意思
dear什么意思
morning是什么意思
fcr是什么意思
从句是什么
方舟子是什么样的人
商业险是什么意思
欲穷千里目的穷是什么意思
什么是局域网