小度生活
首页
美食营养
手工爱好
生活家居
返回
小度生活
首页
美食营养
游戏数码
手工爱好
生活家居
健康养生
运动户外
职场理财
情感交际
母婴教育
时尚美容
知识问答
生活知识
搜索
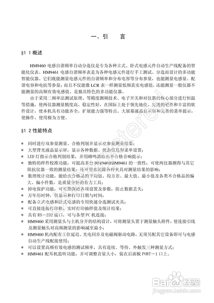
洪铭电子HM9460电感自谐频率分选仪说明书:[1]
2026-02-09 12:39:07
本篇为《洪铭电子HM9460电感自谐频率分选仪说明书》,主要介绍该产品的使用方法以及常见故障解决方案。
(共篇)
下一篇:
声明:
本网站引用、摘录或转载内容仅供网站访问者交流或参考,不代表本站立场,如存在版权或非法内容,请联系站长删除,联系邮箱:site.kefu@qq.com。
相关推荐
洪铭电子HM9460电感自谐频率分选仪说明书:[2]
阅读量:42
洪铭电子HM2798 变压器综合参数测试仪说明书:[9]
阅读量:185
洪铭电子HM2798 变压器综合参数测试仪说明书:[8]
阅读量:184
频率计如何使用
阅读量:142
如何测量贴片电感的电感值
阅读量:102
猜你喜欢
肾囊肿怎么治疗
微信开店怎么开
网络怎么挣钱
虎皮鹦鹉怎么分公母
小狗吸尘器怎么样
下划线怎么输入
扫描仪怎么用
大众宝来怎么样
我的世界狗怎么驯服
我的世界怎么做火箭
猜你喜欢
拼音怎么打
钙片怎么吃
心情不好怎么发朋友圈
打印机怎么连接
路由器怎么接
意大利面怎么做好吃
退休金怎么算
螃蟹怎么煮
怎么写议论文
经常肚子疼怎么回事