小度生活
首页
美食营养
手工爱好
生活家居
返回
小度生活
首页
美食营养
游戏数码
手工爱好
生活家居
健康养生
运动户外
职场理财
情感交际
母婴教育
时尚美容
知识问答
生活知识
搜索
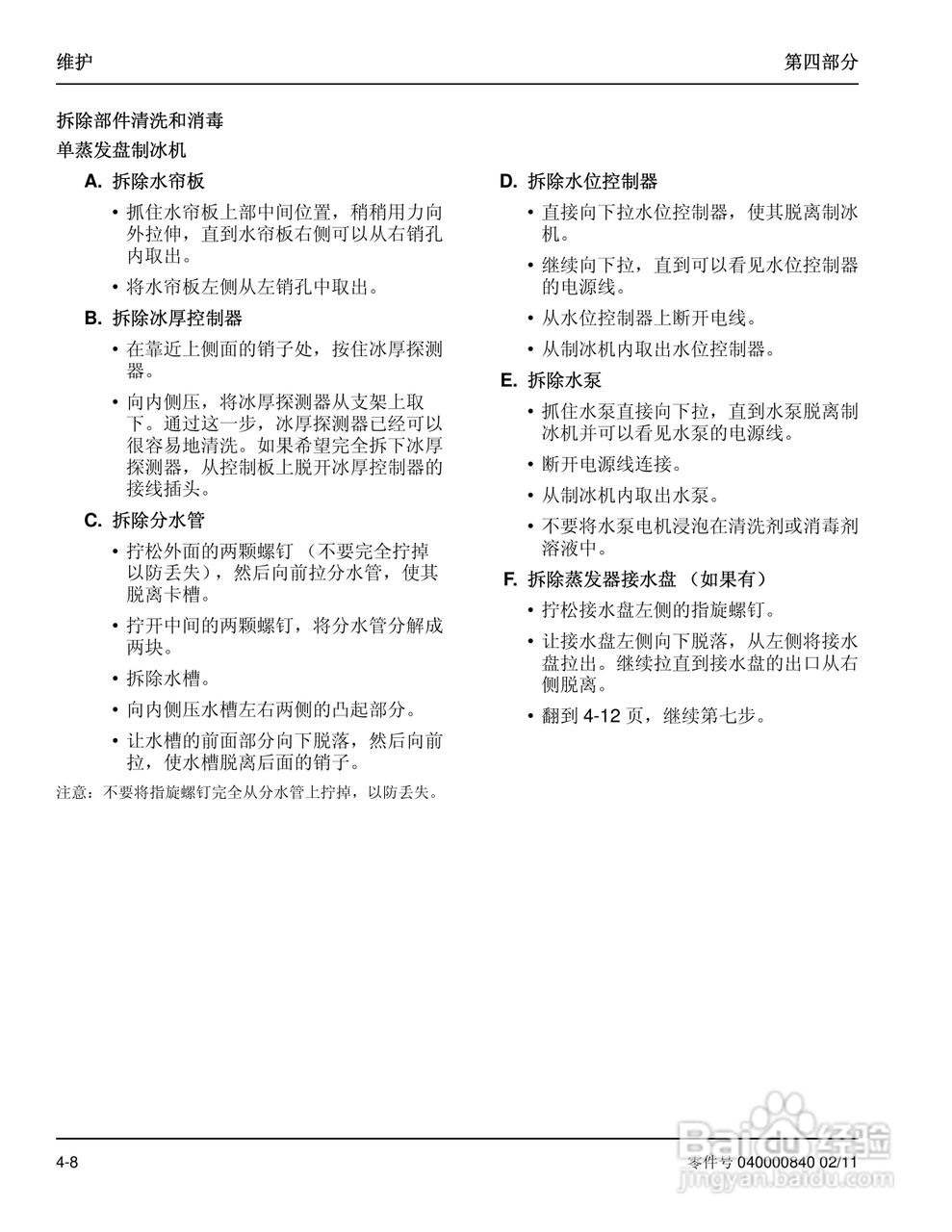
Manitowoc万利多SY1205W制冰机说明书:[5]
2026-01-20 15:05:05
(共篇)
上一篇:
|
下一篇:
声明:
本网站引用、摘录或转载内容仅供网站访问者交流或参考,不代表本站立场,如存在版权或非法内容,请联系站长删除,联系邮箱:site.kefu@qq.com。
相关推荐
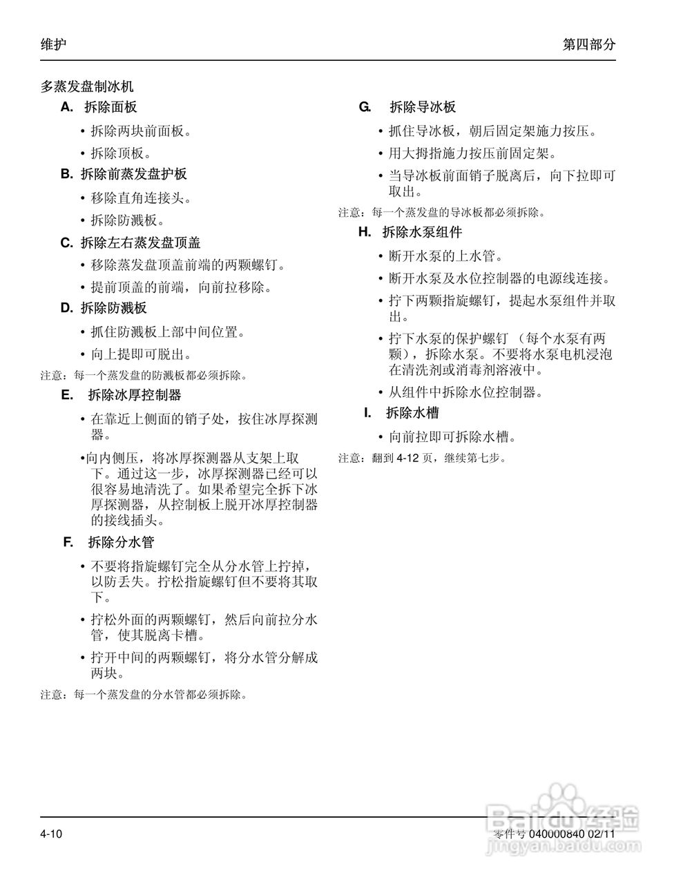
Manitowoc万利多SY1205W制冰机说明书:[6]
阅读量:66
Manitowoc万利多SY1205W制冰机说明书:[4]
阅读量:110
Manitowoc万利多SY0505W制冰机说明书:[5]
阅读量:59
Manitowoc万利多SY3305W制冰机说明书:[5]
阅读量:108
制冰机制冰慢怎么调节
阅读量:158
猜你喜欢
淦是什么意思梗出处
线上线下是什么意思
line是什么意思
马应龙痔疮膏的作用与功效
什么是类比法
痛彻心扉什么意思
指鹿为马的意思
生龙活虎的意思
quick是什么意思
圆寂是什么意思
猜你喜欢
位卑未敢忘忧国的意思
乞巧的意思
过午不食是什么意思
dn是什么意思
u盘什么牌子质量好
什么是分离式道路
什么是好人卡
父亲节礼物送什么好
feed是什么意思翻译
frog是什么意思