小度生活
首页
美食营养
手工爱好
生活家居
返回
小度生活
首页
美食营养
游戏数码
手工爱好
生活家居
健康养生
运动户外
职场理财
情感交际
母婴教育
时尚美容
知识问答
生活知识
生活百科
搜索
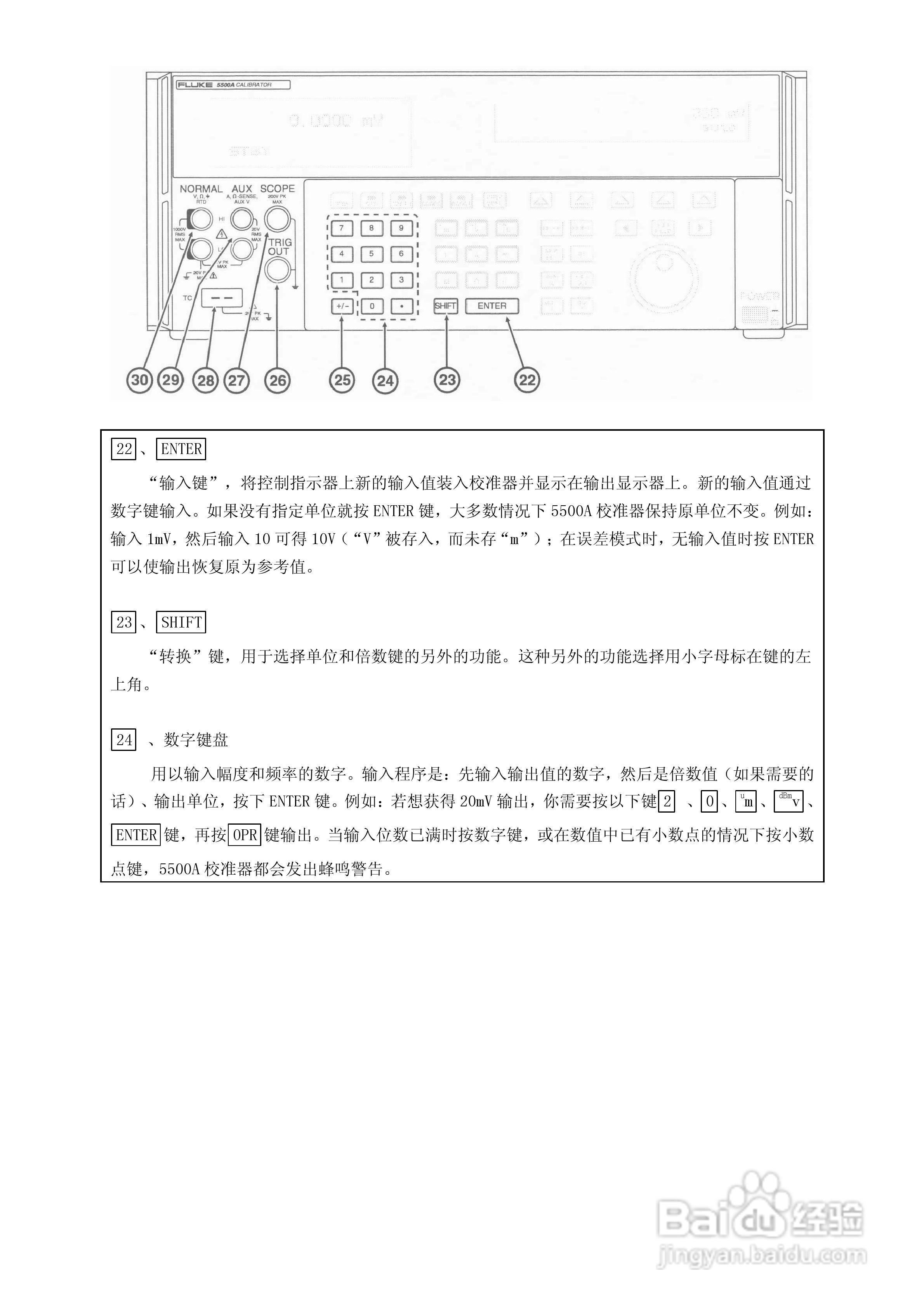
福禄克5500A校准器使用手册:[7]
2026-03-30 03:36:51
本篇为《福禄克5500A校准器使用手册》,主要介绍该产品的使用方法以及常见故障解决方案。
(共篇)
上一篇:
|
下一篇:
声明:
本网站引用、摘录或转载内容仅供网站访问者交流或参考,不代表本站立场,如存在版权或非法内容,请联系站长删除,联系邮箱:site.kefu@qq.com。
相关推荐
福禄克5500A校准器使用手册:[8]
阅读量:139
福禄克5500A校准器使用手册:[10]
阅读量:124
福禄克红外热像仪使用方法和技巧
阅读量:48
福禄克万用表使用时的6大注意事项
阅读量:88
福禄克红外热像仪实用宝典
阅读量:95
猜你喜欢
新零售是什么意思
什么是电子邮件地址
4月24日是什么日子
红丸是什么
白鞋子发黄有什么办法变白
心里的花我想要带你回家什么歌
微盟是做什么的
什么是一元一次方程
7月14日是什么节
喝蜂蜜有什么好处
猜你喜欢
ig是什么意思
蜂王浆是什么
叹为观止什么意思
嘴巴发苦是什么原因
跃层是什么意思
gloves是什么意思
什么车省油
玛卡是什么
什么东西只能加不能减
辅警是什么