小度生活
首页
美食营养
手工爱好
生活家居
返回
小度生活
首页
美食营养
游戏数码
手工爱好
生活家居
健康养生
运动户外
职场理财
情感交际
母婴教育
时尚美容
知识问答
生活知识
搜索
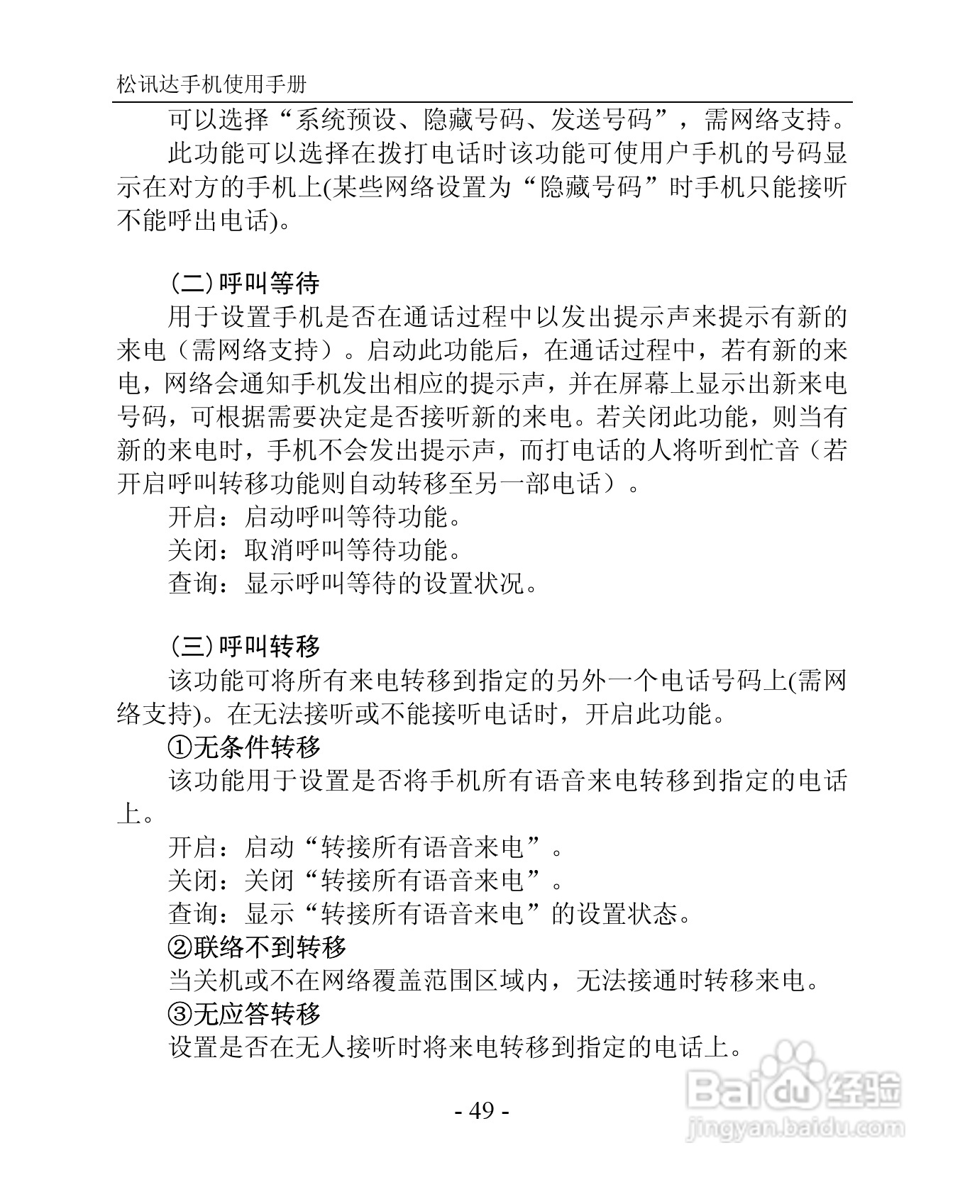
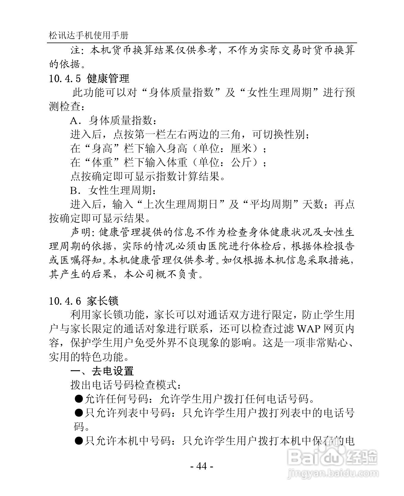
TSD TS923手机说明书:[5]
2025-12-26 18:30:15
(共篇)
上一篇:
|
下一篇:
声明:
本网站引用、摘录或转载内容仅供网站访问者交流或参考,不代表本站立场,如存在版权或非法内容,请联系站长删除,联系邮箱:site.kefu@qq.com。
相关推荐
东芝TS32手机使用说明书:[5]
阅读量:71
三科TSD-5000伺服式交流稳压器使用说明书
阅读量:100
三科TSD-8000伺服式交流稳压器使用说明书
阅读量:103
三科TSD-2000伺服式交流稳压器使用说明书
阅读量:91
三科TSD-3000伺服式交流稳压器使用说明书
阅读量:55
猜你喜欢
雅兰床垫怎么样
秋葵怎么做好吃
你怎么连话都说不清楚
鲅鱼干怎么做好吃
脾胃湿热怎么调理
我的世界电梯怎么做
血脂稠怎么办
怎么提高免疫力
怎么看电脑配置
锅烧糊了上面黑的怎么去掉
猜你喜欢
怀孕一个月怎么打掉
gta5怎么快速赚钱
孕妇痔疮出血怎么办
烧机油怎么办
微信群发怎么发
pornhub怎么看
怎么回奶
飞行棋怎么玩
六个平行志愿怎么录取
干瞪眼怎么玩