小度生活
首页
美食营养
手工爱好
生活家居
返回
小度生活
首页
美食营养
游戏数码
手工爱好
生活家居
健康养生
运动户外
职场理财
情感交际
母婴教育
时尚美容
知识问答
生活知识
搜索
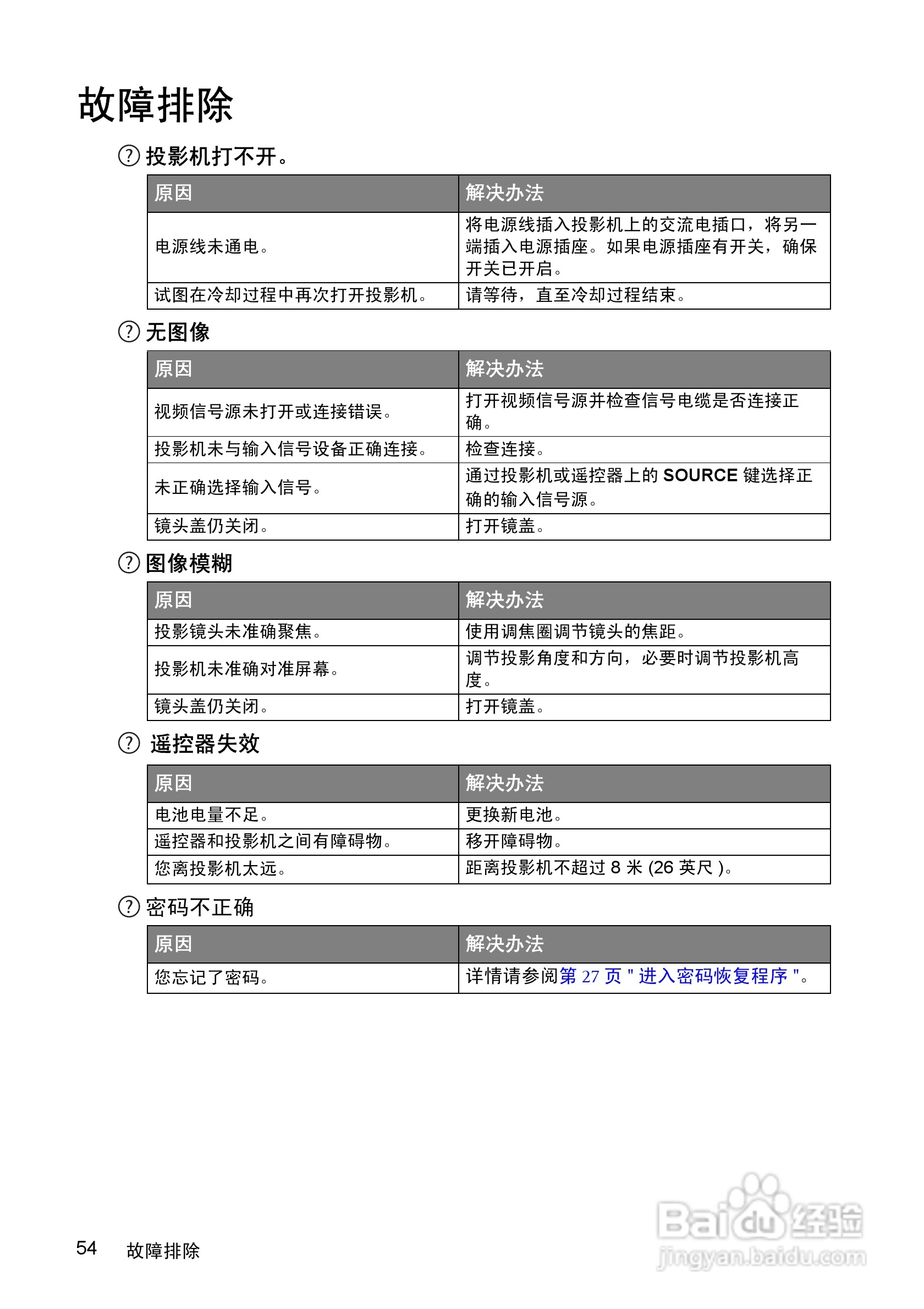
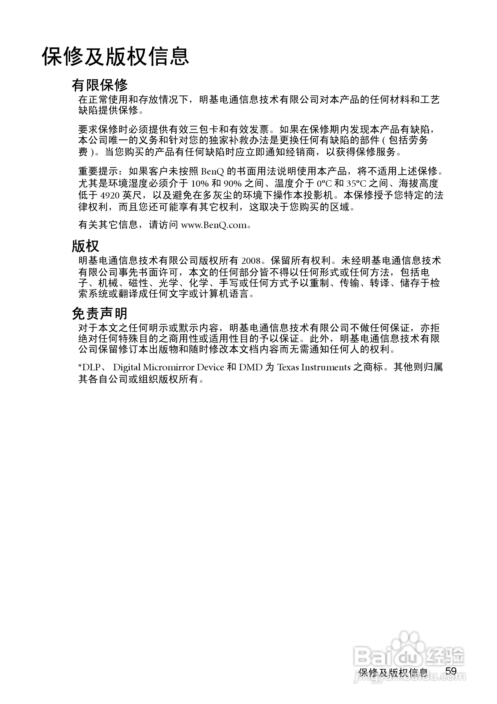
明基MP512ST投影仪使用说明书:[6]
2026-01-13 07:35:02
本篇为《明基MP512ST投影仪使用说明书》,主要介绍该产品的使用方法以及常见故障解决方案。
(共篇)
上一篇:
声明:
本网站引用、摘录或转载内容仅供网站访问者交流或参考,不代表本站立场,如存在版权或非法内容,请联系站长删除,联系邮箱:site.kefu@qq.com。
相关推荐
明基MP512ST投影仪使用说明书:[1]
阅读量:170
明基GP1投影仪使用说明书:[6]
阅读量:62
明基CP220c投影仪使用说明书:[6]
阅读量:34
投影仪怎么连接电脑
阅读量:130
投影仪怎么连接手机
阅读量:158
猜你喜欢
according是什么意思
看到什么我知道秋天来了
秋季喝什么茶好
一触即发的意思
scanf是什么意思
gentle是什么意思
胆怯是什么意思
什么叫云平台
item是什么意思
犬儒主义是什么意思
猜你喜欢
踏青是什么意思
discount是什么意思
感恩的祝福语
大义凛然是什么意思
送给爸爸的祝福语
雷锋什么时候去世的
挥霍的意思
chips是什么意思
祝福的图片
一行白鹭上青天的意思