小度生活
首页
美食营养
手工爱好
生活家居
返回
小度生活
首页
美食营养
游戏数码
手工爱好
生活家居
健康养生
运动户外
职场理财
情感交际
母婴教育
时尚美容
知识问答
生活知识
搜索
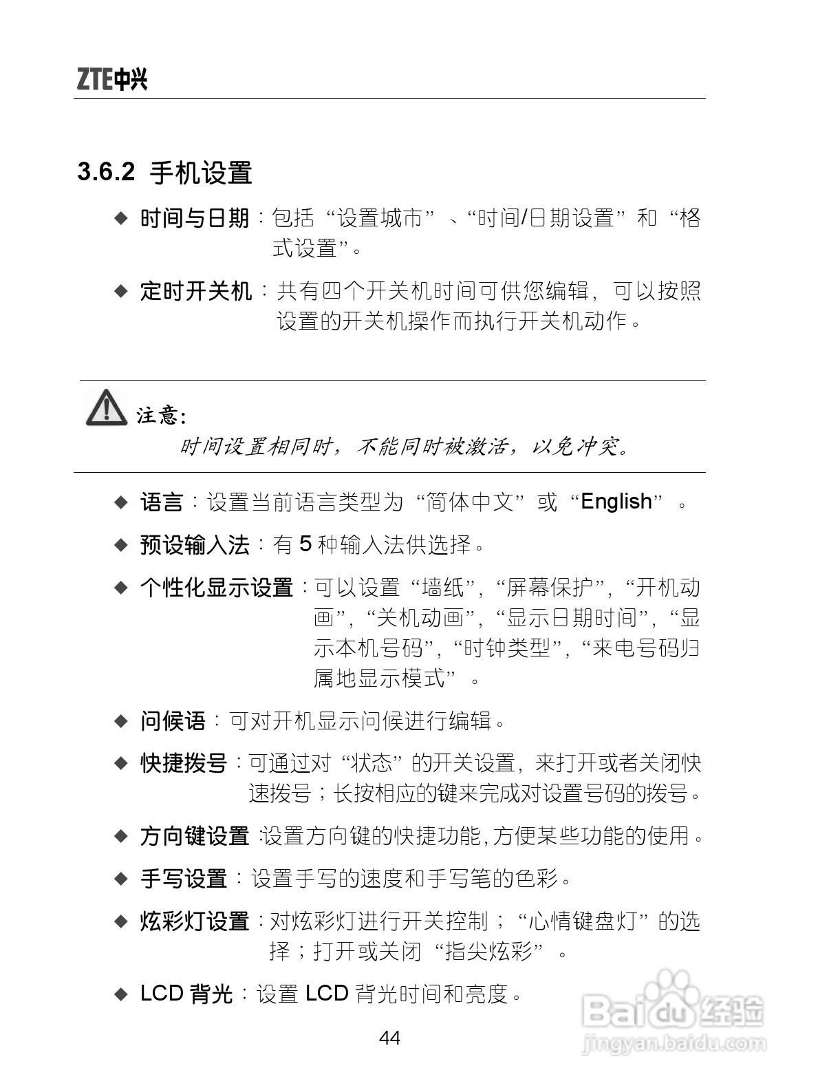
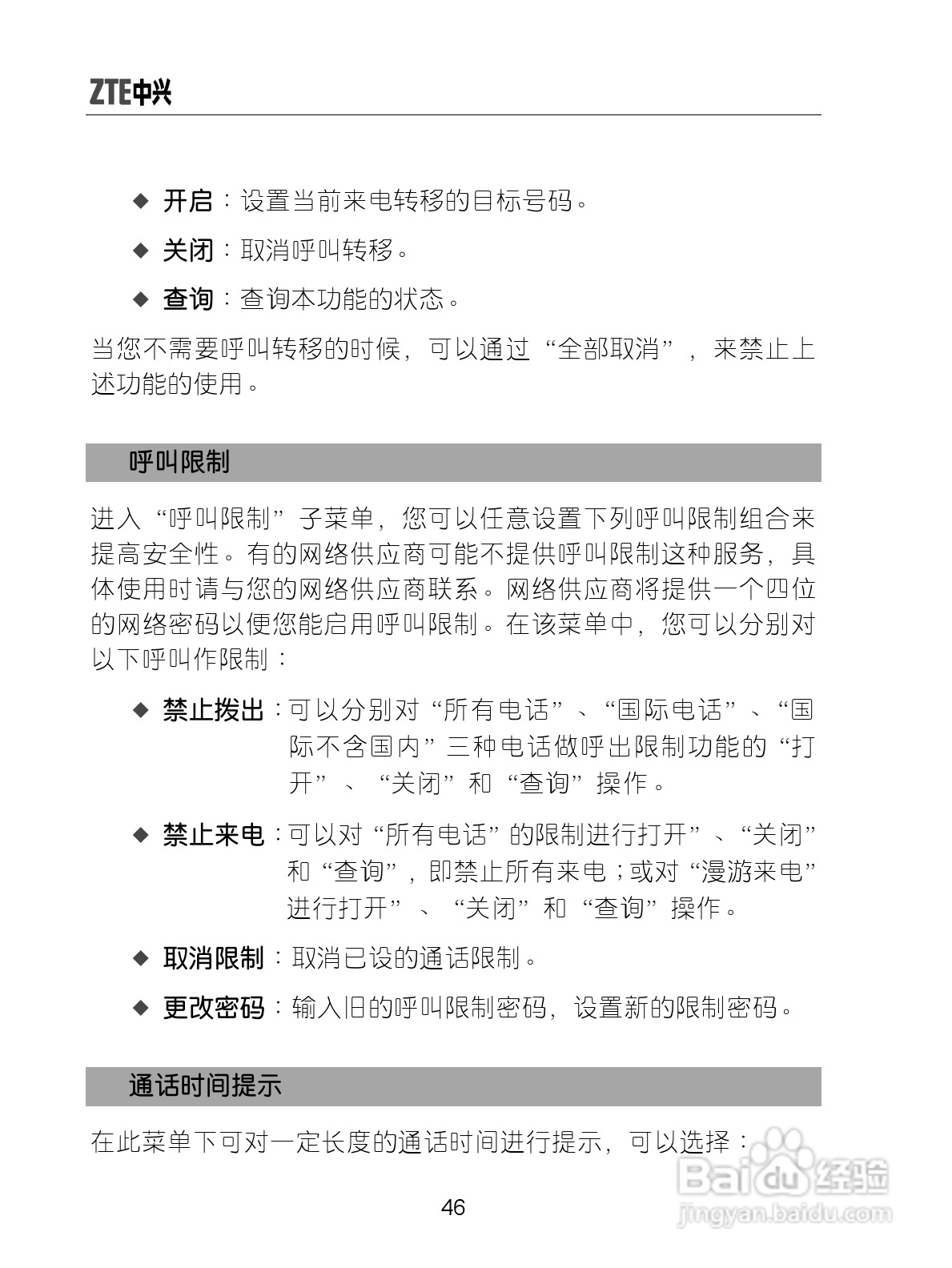
中兴手机i626型使用说明书:[6]
2025-10-05 07:02:46
(共篇)
上一篇:
|
下一篇:
声明:
本网站引用、摘录或转载内容仅供网站访问者交流或参考,不代表本站立场,如存在版权或非法内容,请联系站长删除,联系邮箱:site.kefu@qq.com。
相关推荐
中兴手机i626型使用说明书:[9]
阅读量:43
中兴手机i626型使用说明书:[4]
阅读量:55
明基MP626投影仪使用说明书:[6]
阅读量:46
诺基亚7250i手机使用说明书:[6]
阅读量:161
黑莓手机7100i型使用说明书:[6]
阅读量:167
猜你喜欢
华为双系统怎么切换
胸为什么会下垂
痛经怎么办
kite怎么读
荥怎么读
散光是怎么造成的
怎么知道自己怀孕了
qq看点怎么关闭
耳机左右怎么分r l
话费怎么充值q币
猜你喜欢
犹太人为什么不受欢迎
燕麦片怎么吃
口罩正反面怎么区分
人员类别怎么填
culture怎么读
木瓜汤的做法大全
wifi连接上不能上网怎么办
籍贯怎么填写才正确
为什么你要离开我
三道鳞鱼的做法