小度生活
首页
美食营养
手工爱好
生活家居
返回
小度生活
首页
美食营养
游戏数码
手工爱好
生活家居
健康养生
运动户外
职场理财
情感交际
母婴教育
时尚美容
知识问答
生活知识
生活百科
搜索
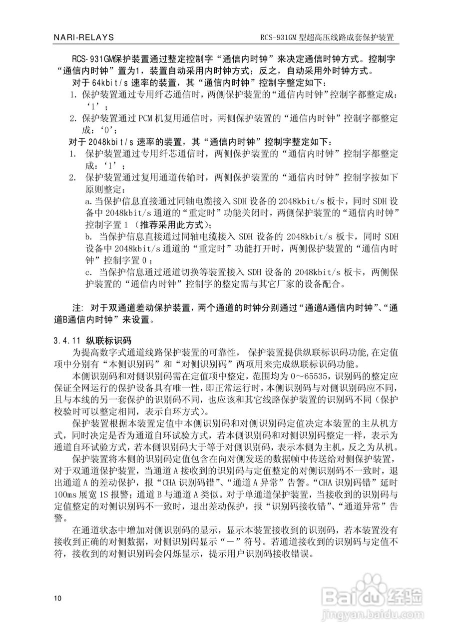
南瑞RCS-931GM型超高压线路电流差动保护装置使用说明:[2]
2026-03-28 18:15:10
本篇为《南瑞RCS-931GM型超高压线路电流差动保护装置使用说明》,主要介绍该产品的使用方法以及常见故障解决方案。
(共篇)
上一篇:
|
下一篇:
声明:
本网站引用、摘录或转载内容仅供网站访问者交流或参考,不代表本站立场,如存在版权或非法内容,请联系站长删除,联系邮箱:site.kefu@qq.com。
相关推荐
南瑞RCS-931GM型超高压线路电流差动保护装置使用说明:[1]
阅读量:107
南瑞RCS-931LM超高压线路电流差动保护装置使用说明书:[4]
阅读量:119
南瑞RCS-931LM超高压线路电流差动保护装置使用说明书:[1]
阅读量:109
南瑞RCS-931LM超高压线路电流差动保护装置使用说明书:[3]
阅读量:135
南瑞RCS-931GM型超高压线路电流差动保护装置使用说明:[5]
阅读量:90
猜你喜欢
毒龙是什么
三大攻坚战指的是什么
仓位是什么意思
human是什么意思
什么减肥产品最有效
胎儿什么时候入盆
单是什么结构
2月29日是什么星座
wc是什么意思
什么是成功
猜你喜欢
什么是a股
户籍性质是什么
遗孀是什么意思
眼睛干涩用什么眼药水
考研考什么
sync是什么意思车上的
猴赛雷是什么意思
awsl什么意思
pretty是什么意思
次第是什么意思