小度生活
首页
美食营养
手工爱好
生活家居
返回
小度生活
首页
美食营养
游戏数码
手工爱好
生活家居
健康养生
运动户外
职场理财
情感交际
母婴教育
时尚美容
知识问答
生活知识
生活百科
搜索
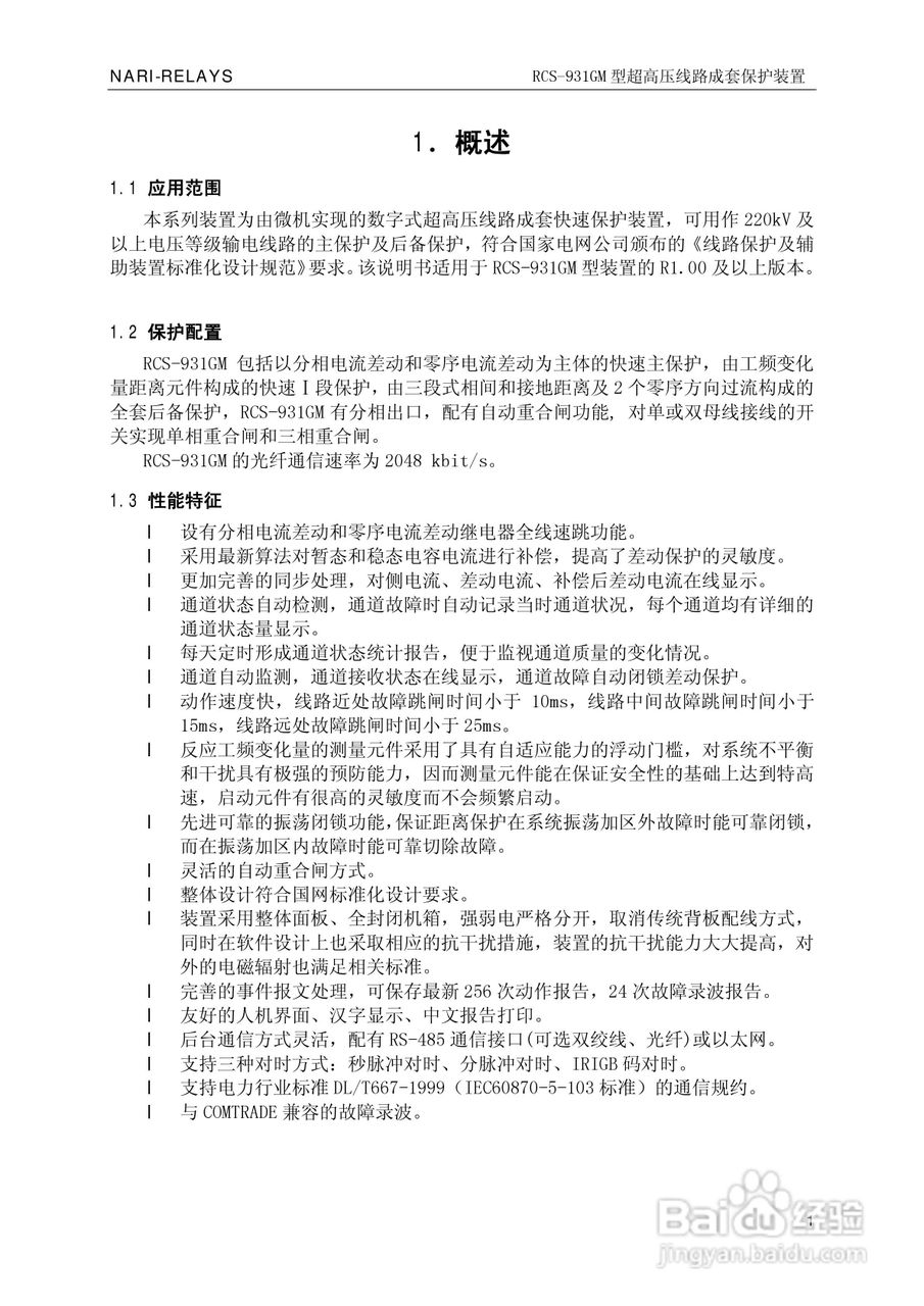
南瑞RCS-931GM型超高压线路电流差动保护装置使用说明:[1]
2026-03-29 00:09:33
本篇为《南瑞RCS-931GM型超高压线路电流差动保护装置使用说明》,主要介绍该产品的使用方法以及常见故障解决方案。
(共篇)
下一篇:
声明:
本网站引用、摘录或转载内容仅供网站访问者交流或参考,不代表本站立场,如存在版权或非法内容,请联系站长删除,联系邮箱:site.kefu@qq.com。
相关推荐
南瑞RCS-931GM型超高压线路电流差动保护装置使用说明:[4]
阅读量:87
南瑞RCS-931LM超高压线路电流差动保护装置使用说明书:[4]
阅读量:143
南瑞RCS-931LM超高压线路电流差动保护装置使用说明书:[3]
阅读量:162
南瑞RCS-931LM超高压线路电流差动保护装置使用说明书:[2]
阅读量:157
南瑞RCS-931GM型超高压线路电流差动保护装置使用说明:[5]
阅读量:34
猜你喜欢
什么是人格
溃疡是什么
christmas是什么意思
显示器什么牌子好
hd什么意思
什么是散光
妈妈生日送什么花
绿茶婊是什么意思
投资收益属于什么科目
羽化是什么意思
猜你喜欢
ue是什么意思
梦见杀猪是什么意思
leave是什么意思
癔症是什么病
柳暗花明是什么意思
否极泰来是什么意思
湖南湖北以什么湖为界
烂嘴角是什么原因
else什么意思
加盟是什么意思