小度生活
首页
美食营养
手工爱好
生活家居
返回
小度生活
首页
美食营养
游戏数码
手工爱好
生活家居
健康养生
运动户外
职场理财
情感交际
母婴教育
时尚美容
知识问答
生活知识
生活百科
搜索
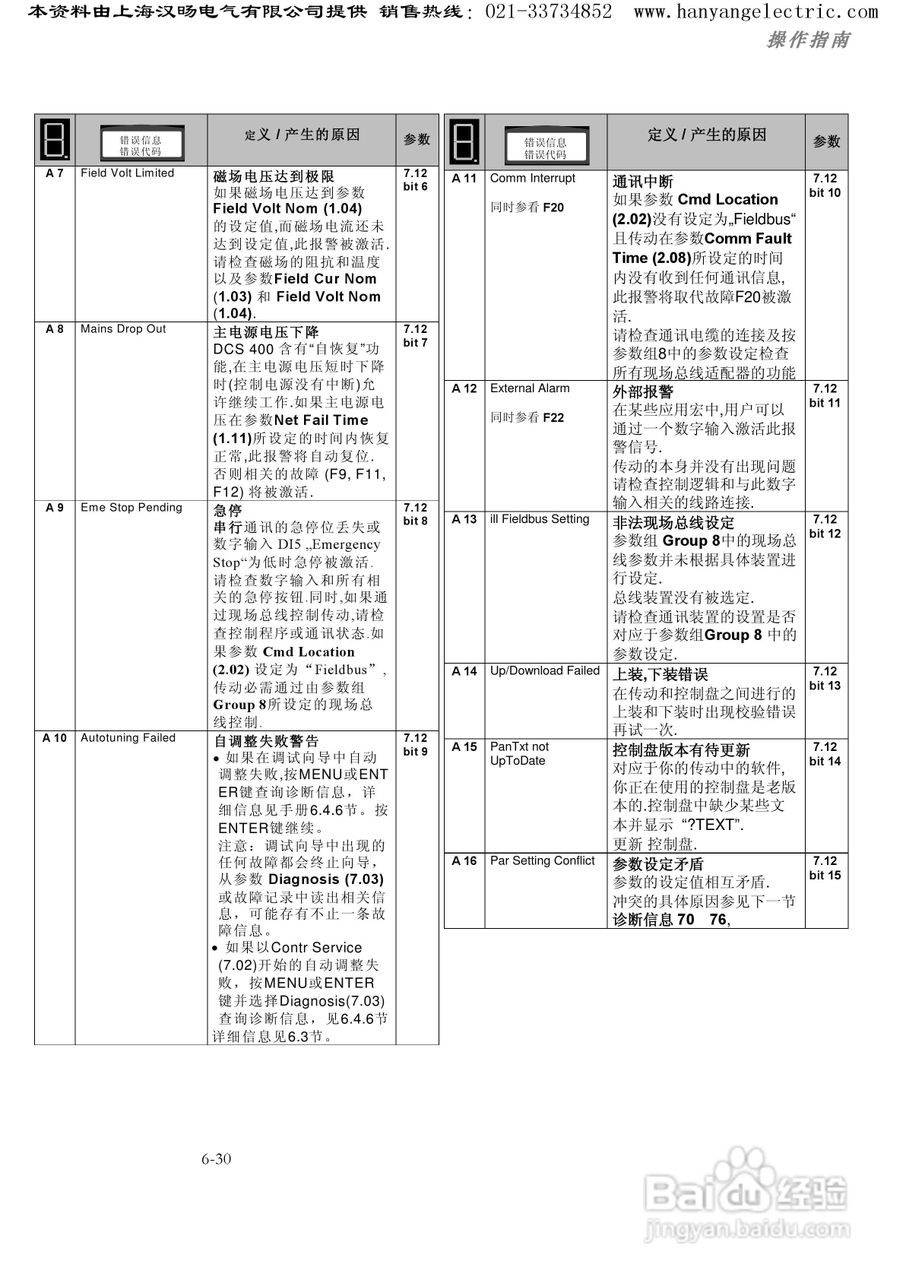
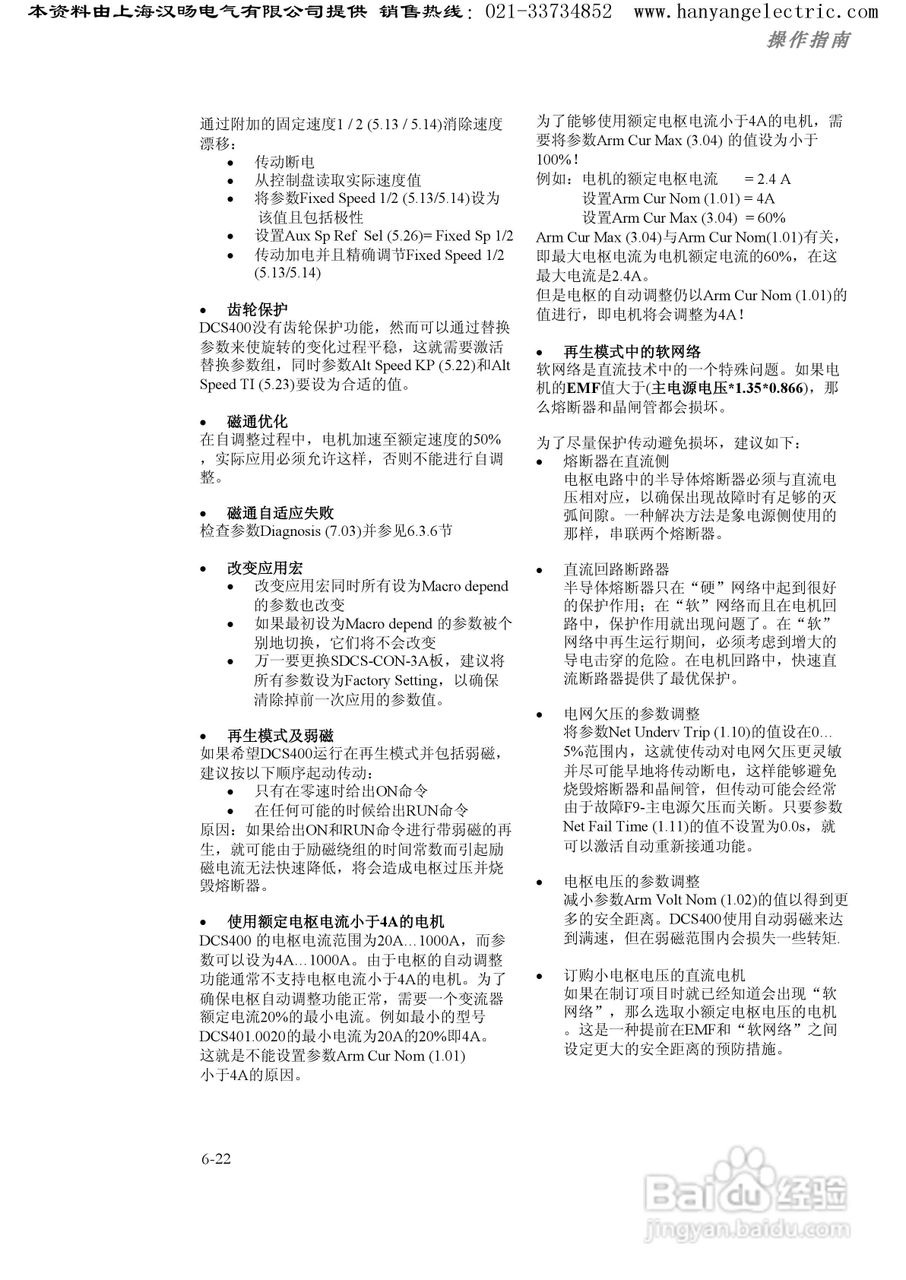
ABB DCS400直流调速器中文使用手册:[14]
2026-04-29 02:52:11
本篇为《ABB DCS400直流调速器中文使用手册》,主要介绍该产品的使用方法以及常见故障解决方案。
(共篇)
上一篇:
|
下一篇:
声明:
本网站引用、摘录或转载内容仅供网站访问者交流或参考,不代表本站立场,如存在版权或非法内容,请联系站长删除,联系邮箱:site.kefu@qq.com。
相关推荐
ABB DCS400直流调速器中文使用手册:[12]
阅读量:73
ABB DCS400直流调速器中文使用手册:[17]
阅读量:191
ABB直流调速器DCS550使用手册:[14]
阅读量:106
ABB DCS400直流调速器中文使用手册:[16]
阅读量:93
ABB DCS400直流调速器中文使用手册:[18]
阅读量:181
猜你喜欢
毛利润怎么算
鼻子上黑头多怎么办
如何唱高音
哪里可以看片
墙面裂缝怎么修补
duang怎么写
中兴路由器
如何修改照片大小kb
塔克拉玛干沙漠旅游
女人月经不调怎么办
猜你喜欢
玫瑰花泡水喝的9大禁忌
手机备忘录怎么导出
阿喀琉斯之踵怎么读
九华山在哪里
太子参泡水喝的功效
如何折玫瑰花
天天基金网怎么样
波兰旅游
车载低音炮怎么安装
陆金所怎么样