小度生活
首页
美食营养
手工爱好
生活家居
返回
小度生活
首页
美食营养
游戏数码
手工爱好
生活家居
健康养生
运动户外
职场理财
情感交际
母婴教育
时尚美容
知识问答
生活知识
搜索
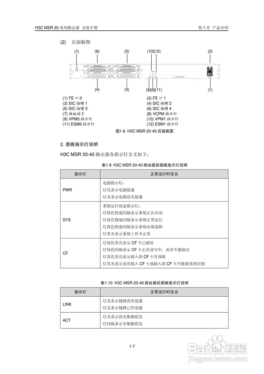
华三交换机MSR20形说明书:[2]
2026-02-10 01:30:45
本篇为《华三交换机MSR20形说明书》,主要介绍该产品的使用方法以及常见故障解决方案。
(共篇)
上一篇:
|
下一篇:
声明:
本网站引用、摘录或转载内容仅供网站访问者交流或参考,不代表本站立场,如存在版权或非法内容,请联系站长删除,联系邮箱:site.kefu@qq.com。
相关推荐
华三交换机MSR20形说明书:[3]
阅读量:118
华三交换机MSR20形说明书:[4]
阅读量:166
华三交换机MSR30形说明书:[16]
阅读量:158
交换机怎么使用
阅读量:28
交换机配置命令
阅读量:179
猜你喜欢
柠檬蜂蜜水的做法腌制
什么是股份有限公司
含苞欲放是什么意思
玉米什么时候传入中国
christmas什么意思
什么是情人关系
绞刑是什么
两后生是什么意思
门斗是什么
学生社保卡有什么用
猜你喜欢
背痛是什么病
维生素e能祛斑吗
今年什么时候立秋
晚上9点运动是死亡运动
白话文是什么意思
眼睛疲劳用什么眼药水
有氧运动有哪些
身份证补办需要什么
维生素b6的作用及功能
维生素c价格