小度生活
首页
美食营养
手工爱好
生活家居
返回
小度生活
首页
美食营养
游戏数码
手工爱好
生活家居
健康养生
运动户外
职场理财
情感交际
母婴教育
时尚美容
知识问答
生活知识
搜索
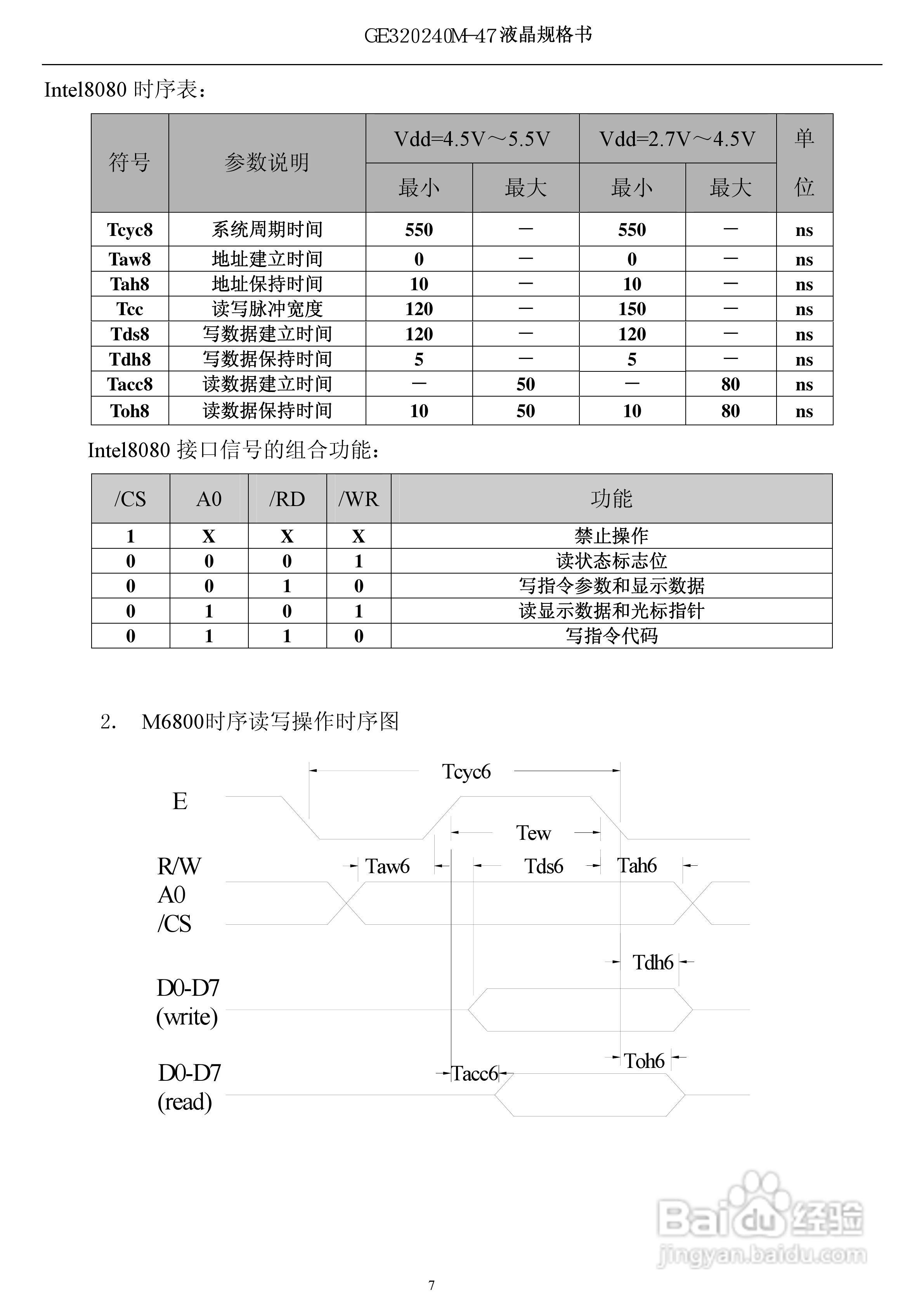
GE320240M-47液晶显示模块使用手册:[1]
2025-12-12 18:40:09
本篇为《GE320240M-47液晶显示模块使用手册》,主要介绍该产品的使用方法以及常见故障解决方案。
(共篇)
下一篇:
声明:
本网站引用、摘录或转载内容仅供网站访问者交流或参考,不代表本站立场,如存在版权或非法内容,请联系站长删除,联系邮箱:site.kefu@qq.com。
相关推荐
GE320240M-47液晶显示模块使用手册:[2]
阅读量:22
HTW-G320240M-47液晶显示模块使用手册:[1]
阅读量:80
图形点阵液晶显示模块CM320240-2SLYB使用手册:[1]
阅读量:74
图形点阵液晶显示模块CM320240-2SLYB使用手册:[2]
阅读量:134
GJ320240A图形点阵液晶模块使用说明书:[1]
阅读量:91
猜你喜欢
末日时在做什么有没有空可以来拯救吗
力不从心的意思
琅琊榜什么朝代
什么牌子的隔离霜好用
ctp是什么意思
提拉米苏是什么意思
小萝莉是什么意思
惠崇春江晚景的意思
什么是准备金率
缓期执行是什么意思
猜你喜欢
tree是什么意思
博览群书的意思
稚嫩的意思
圈存是什么意思
田埂的意思
502 bad gateway什么意思
菊花是什么意思
五行缺水佩戴什么
卫生间用什么地砖
ojbk是什么意思