小度生活
首页
美食营养
手工爱好
生活家居
返回
小度生活
首页
美食营养
游戏数码
手工爱好
生活家居
健康养生
运动户外
职场理财
情感交际
母婴教育
时尚美容
知识问答
生活知识
搜索
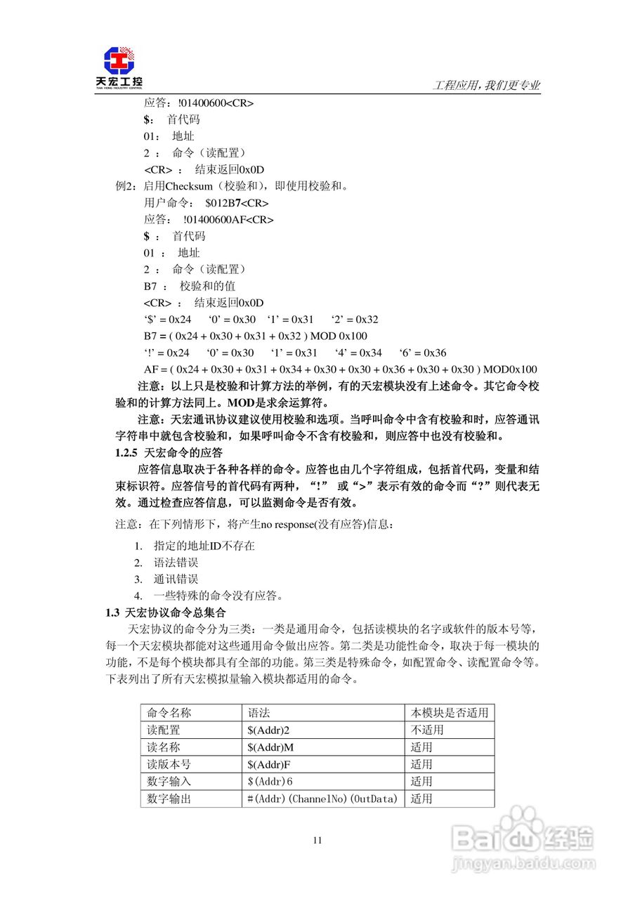
天宏THMK-4069 16路开关量输出模块使用说明书:[2]
2025-10-23 03:19:16
本篇为《天宏THMK-4069 16路开关量输出模块使用说明书》,主要介绍该产品的使用方法以及常见故障解决方案。
(共篇)
上一篇:
声明:
本网站引用、摘录或转载内容仅供网站访问者交流或参考,不代表本站立场,如存在版权或非法内容,请联系站长删除,联系邮箱:site.kefu@qq.com。
相关推荐
天宏THMK-4069 16路开关量输出模块使用说明书:[1]
阅读量:179
天宏THMK-4017 8路摸拟输入模块使用说明书:[2]
阅读量:138
天宏THMK-4015 4路摸拟量输入模块使用说明书:[2]
阅读量:31
天宏THMK-4013 3路热电阻输入模块使用说明书:[2]
阅读量:145
天宏THMK-4017 8路摸拟输入模块使用说明书:[1]
阅读量:150
猜你喜欢
股票横盘是什么意思
力挽狂澜的意思
腰斩是什么意思
祝福打一字
祝福老师的诗句
舟过安仁的意思
双显卡有什么用
见风使舵是什么意思
烂桃花是什么意思
送行祝福语
猜你喜欢
情人节送闺蜜什么礼物
hour是什么意思
胖人穿什么显瘦
蔚为大观的意思
蜿蜒的意思是什么
拉杆箱什么品牌好
祝福祖国的话简短
滴水湖有什么好玩的
introduce是什么意思
毁灭的意思