小度生活
首页
美食营养
手工爱好
生活家居
返回
小度生活
首页
美食营养
游戏数码
手工爱好
生活家居
健康养生
运动户外
职场理财
情感交际
母婴教育
时尚美容
知识问答
生活知识
生活百科
搜索
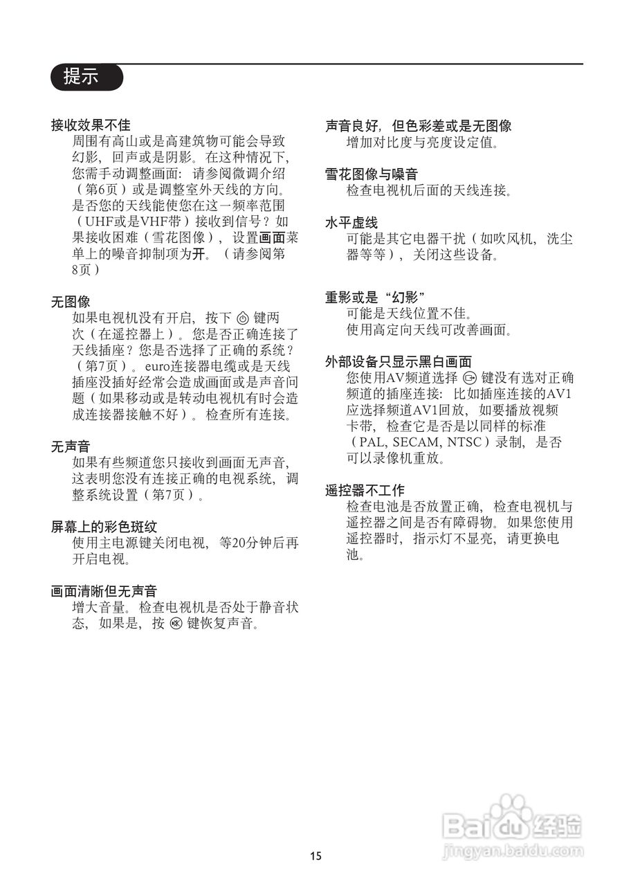
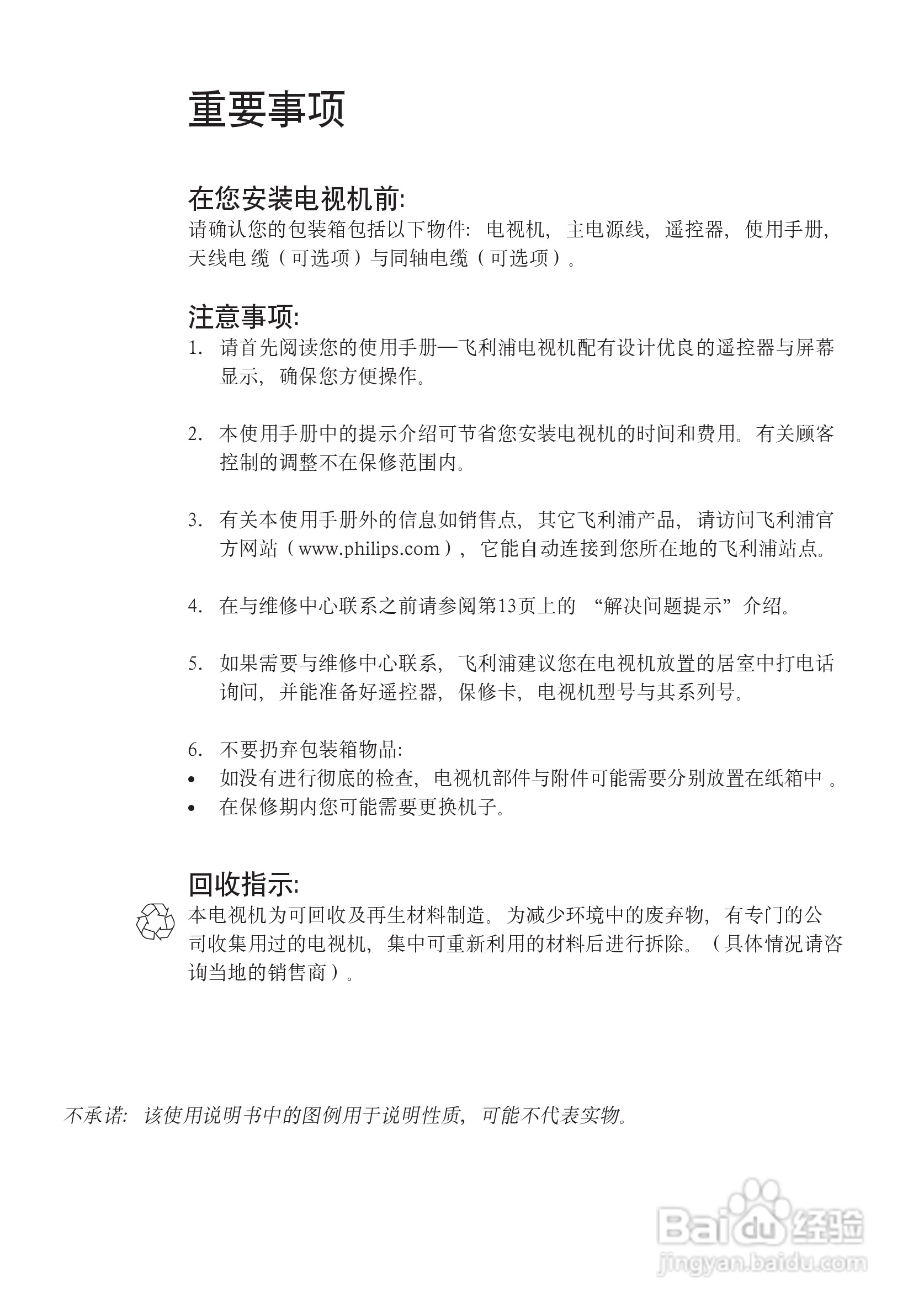
飞利浦29PT8825彩电使用说明书
2026-03-28 00:55:39
声明:
本网站引用、摘录或转载内容仅供网站访问者交流或参考,不代表本站立场,如存在版权或非法内容,请联系站长删除,联系邮箱:site.kefu@qq.com。
相关推荐
飞利浦34PT8825彩电使用说明书
阅读量:139
飞利浦29PT4325/93彩电使用说明书
阅读量:96
飞利浦29PT6626/93彩电使用说明书
阅读量:98
飞利浦29PT8867/93彩电使用说明书
阅读量:58
飞利浦29PT8805彩电使用说明书
阅读量:170
猜你喜欢
怎么样才能去红血丝
地方教育费附加怎么算
纷纷扬扬的近义词
发型视频
西安博物馆
流感和普通感冒的区别
昔日的近义词
怎么修改默认浏览器
男生刘海发型
怎么清理浏览器缓存
猜你喜欢
婚礼妈妈发型
沙宣发型
流利的近义词
发型图片大全
新华保险公司怎么样
怎么练习普通话
竟然的近义词是什么
qcy蓝牙耳机怎么样
政治面貌怎么写
产后怎么减肥