小度生活
首页
美食营养
手工爱好
生活家居
返回
小度生活
首页
美食营养
游戏数码
手工爱好
生活家居
健康养生
运动户外
职场理财
情感交际
母婴教育
时尚美容
知识问答
生活知识
搜索
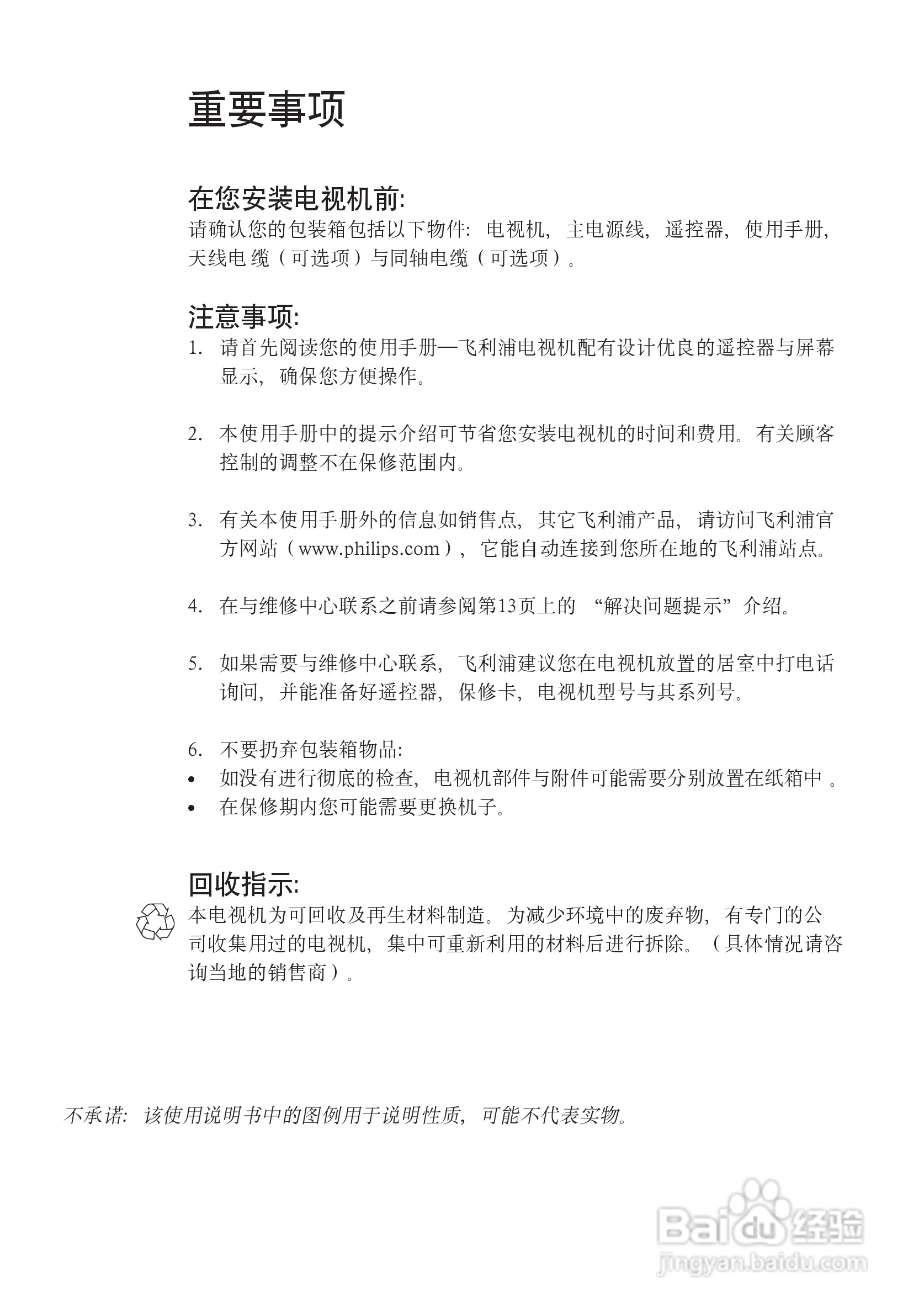
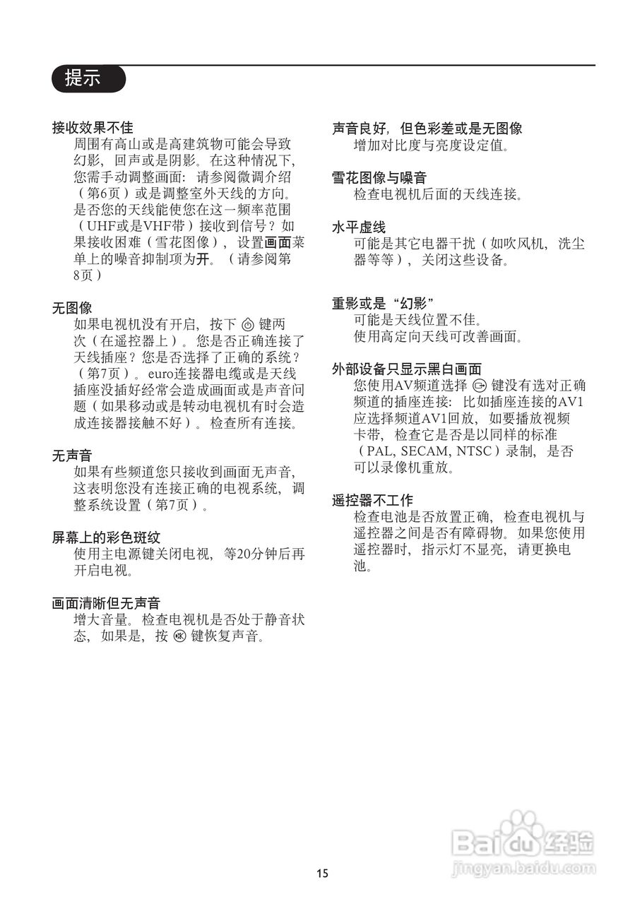
飞利浦29PT8805彩电使用说明书
2026-02-07 11:25:53
声明:
本网站引用、摘录或转载内容仅供网站访问者交流或参考,不代表本站立场,如存在版权或非法内容,请联系站长删除,联系邮箱:site.kefu@qq.com。
相关推荐
飞利浦29PT8825彩电使用说明书
阅读量:146
飞利浦34PT8805彩电使用说明书
阅读量:42
飞利浦29PT8865彩电使用说明书
阅读量:26
飞利浦电视信号源设置
阅读量:36
飞利浦电视画面设置
阅读量:25
猜你喜欢
哪里能看黄
探路者怎么样
电信如何查询流量
怎么治疗痘疤
怎么把q币转给别人
征信报告去哪里打
如何办理准生证
路由器重置后怎么设置
人工学院2怎么玩
山东聊城旅游
猜你喜欢
郑州升达经贸管理学院怎么样
心情不好怎么发朋友圈
如何连接wifi
如何做好安全生产工作
怎么才能永久脱毛
你在哪里英文怎么说
淘宝蚂蚁花呗怎么开通
有了番号怎么下载
阿里巴巴在哪里上市
旅游产品开发