小度生活
首页
美食营养
手工爱好
生活家居
返回
小度生活
首页
美食营养
游戏数码
手工爱好
生活家居
健康养生
运动户外
职场理财
情感交际
母婴教育
时尚美容
知识问答
生活知识
生活百科
搜索
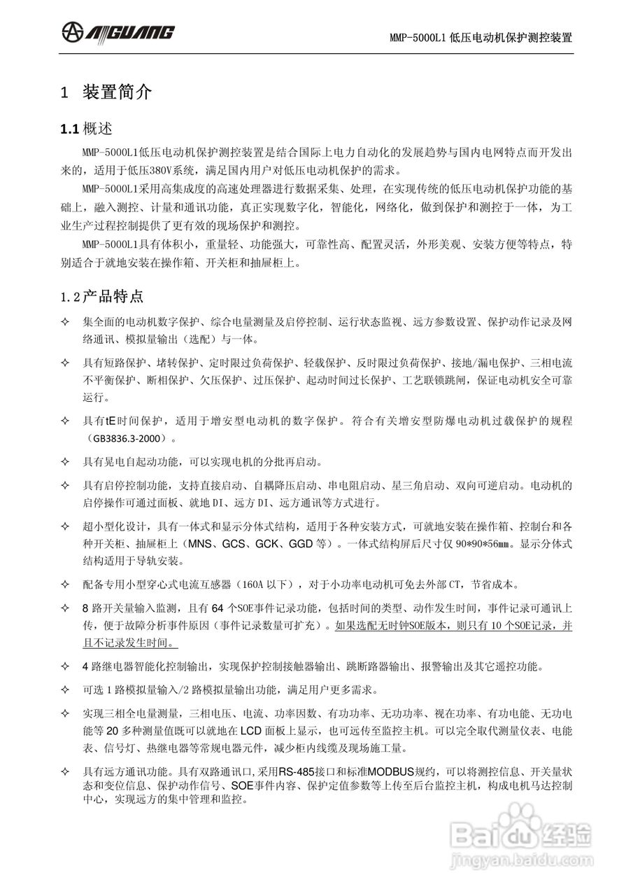
爱光MMP-5000L1低压电动机保护测控装置说明书:[1]
2026-03-24 23:05:23
本篇为《爱光MMP-5000L1低压电动机保护测控装置说明书》,主要介绍该产品的使用方法以及常见故障解决方案。
(共篇)
下一篇:
声明:
本网站引用、摘录或转载内容仅供网站访问者交流或参考,不代表本站立场,如存在版权或非法内容,请联系站长删除,联系邮箱:site.kefu@qq.com。
相关推荐
爱光MMP-5000L1低压电动机保护测控装置说明书:[2]
阅读量:127
爱光MMP-5000L3低压线路保护装置说明书:[1]
阅读量:103
爱光MMP-5000L3低压线路保护装置说明书:[2]
阅读量:96
爱光MMP-5076A数字式线路保护测控装置说明书:[1]
阅读量:27
爱光MMP-5053发电机接地保护装置说明书:[1]
阅读量:196
猜你喜欢
笔记本电脑开机黑屏怎么办
安徽财经大学怎么样
压缩文件怎么加密
黄褐斑怎么治
保温杯不保温了怎么办
林内燃气热水器怎么样
怎么注册电子邮件
论文文献引用怎么标注
武松怎么死的
玻璃水怎么用
猜你喜欢
打印机怎么换墨盒
消化不良腹胀怎么办
狗狗得了细小怎么办
起亚kx3傲跑怎么样
炖羊排怎么做好吃
香港怎么了
丙肝怎么治疗
拉直头发后怎么保养
养狗证怎么办理
老板不发工资怎么办