小度生活
首页
美食营养
手工爱好
生活家居
返回
小度生活
首页
美食营养
游戏数码
手工爱好
生活家居
健康养生
运动户外
职场理财
情感交际
母婴教育
时尚美容
知识问答
生活知识
生活百科
搜索
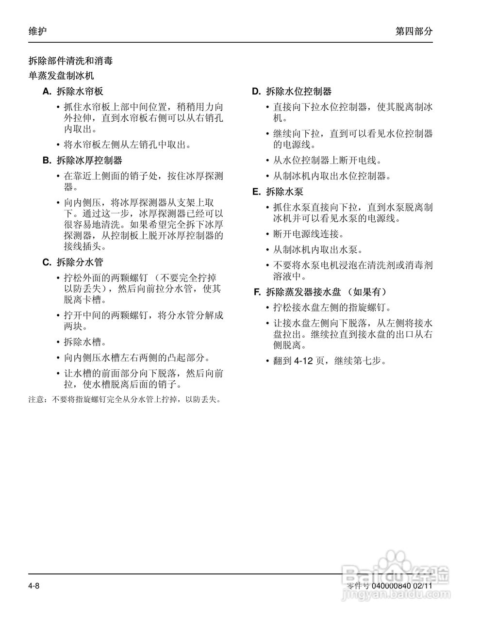
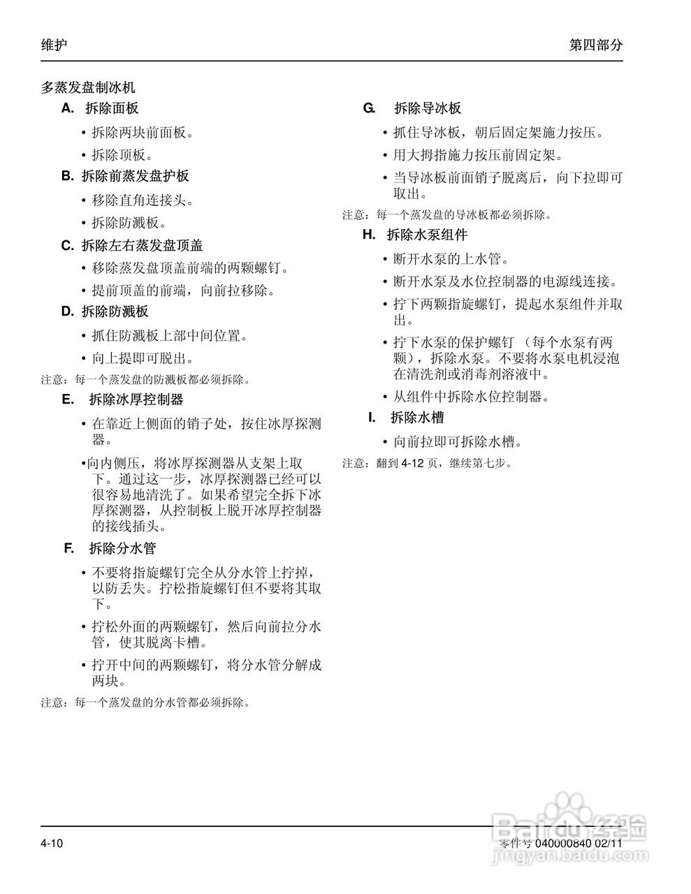
Manitowoc万利多SR1601W制冰机说明书:[5]
2026-03-28 16:46:08
(共篇)
上一篇:
|
下一篇:
声明:
本网站引用、摘录或转载内容仅供网站访问者交流或参考,不代表本站立场,如存在版权或非法内容,请联系站长删除,联系邮箱:site.kefu@qq.com。
相关推荐
Manitowoc万利多SR1601W制冰机说明书:[6]
阅读量:128
Manitowoc万利多SR1601W制冰机说明书:[7]
阅读量:115
Manitowoc万利多SR1800A制冰机说明书:[5]
阅读量:175
Manitowoc万利多SR1890N制冰机说明书:[5]
阅读量:27
制冰机制冰慢怎么调节
阅读量:123
猜你喜欢
玉手镯怎么选择好坏
藉怎么组词
皮肤黑怎么变白
研究思路怎么写
菊花怎么画
市场占有率怎么算
旧衣服怎么处理
羊绒大衣怎么洗
囡囡怎么读
怎么都快乐教案
猜你喜欢
wlan怎么改密码
我的世界怎么看地图
孩子注意力不集中怎么办
不知火舞怎么玩
经常拉肚子是怎么回事
amd显卡怎么设置
我的世界木剑怎么做
我的世界南瓜灯怎么做
王者荣耀防沉迷怎么解除
广州北京路怎么去