小度生活
首页
美食营养
手工爱好
生活家居
返回
小度生活
首页
美食营养
游戏数码
手工爱好
生活家居
健康养生
运动户外
职场理财
情感交际
母婴教育
时尚美容
知识问答
生活知识
生活百科
搜索
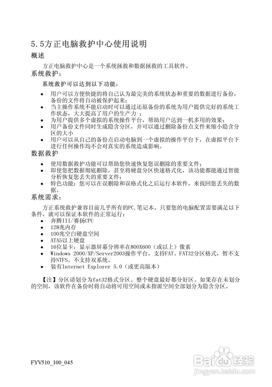
方正电脑飞越V510系列机型说明书:[4]
2026-04-22 01:01:16
本篇为《方正电脑飞越V510系列机型说明书》,主要介绍该产品的使用方法以及常见故障解决方案。
(共篇)
上一篇:
|
下一篇:
声明:
本网站引用、摘录或转载内容仅供网站访问者交流或参考,不代表本站立场,如存在版权或非法内容,请联系站长删除,联系邮箱:site.kefu@qq.com。
相关推荐
方正飞越V510系列机型使用说明书:[4]
阅读量:46
方正飞越V510系列机型使用说明书:[8]
阅读量:33
电脑常用快捷键怎么用
阅读量:142
电脑和打印机怎么连接
阅读量:42
电脑上怎么安装麻花影视
阅读量:47
猜你喜欢
1990年是什么命
喜不自胜的胜是什么意思
委差是什么意思
vacation是什么意思
见微知著什么意思
打印机脱机是什么意思
平安夜什么时候
孕妇什么不能吃
家用保险柜什么牌子好
王水是什么
猜你喜欢
吃荔枝有什么好处
斜率是什么
尿黄是什么病
nylon是什么面料
虚怀若谷是什么意思
advice是什么意思
男生学什么技术好
农历七月十五是什么节日
四川话胎神是什么意思
可爱的反义词是什么