小度生活
首页
美食营养
手工爱好
生活家居
返回
小度生活
首页
美食营养
游戏数码
手工爱好
生活家居
健康养生
运动户外
职场理财
情感交际
母婴教育
时尚美容
知识问答
生活知识
生活百科
搜索
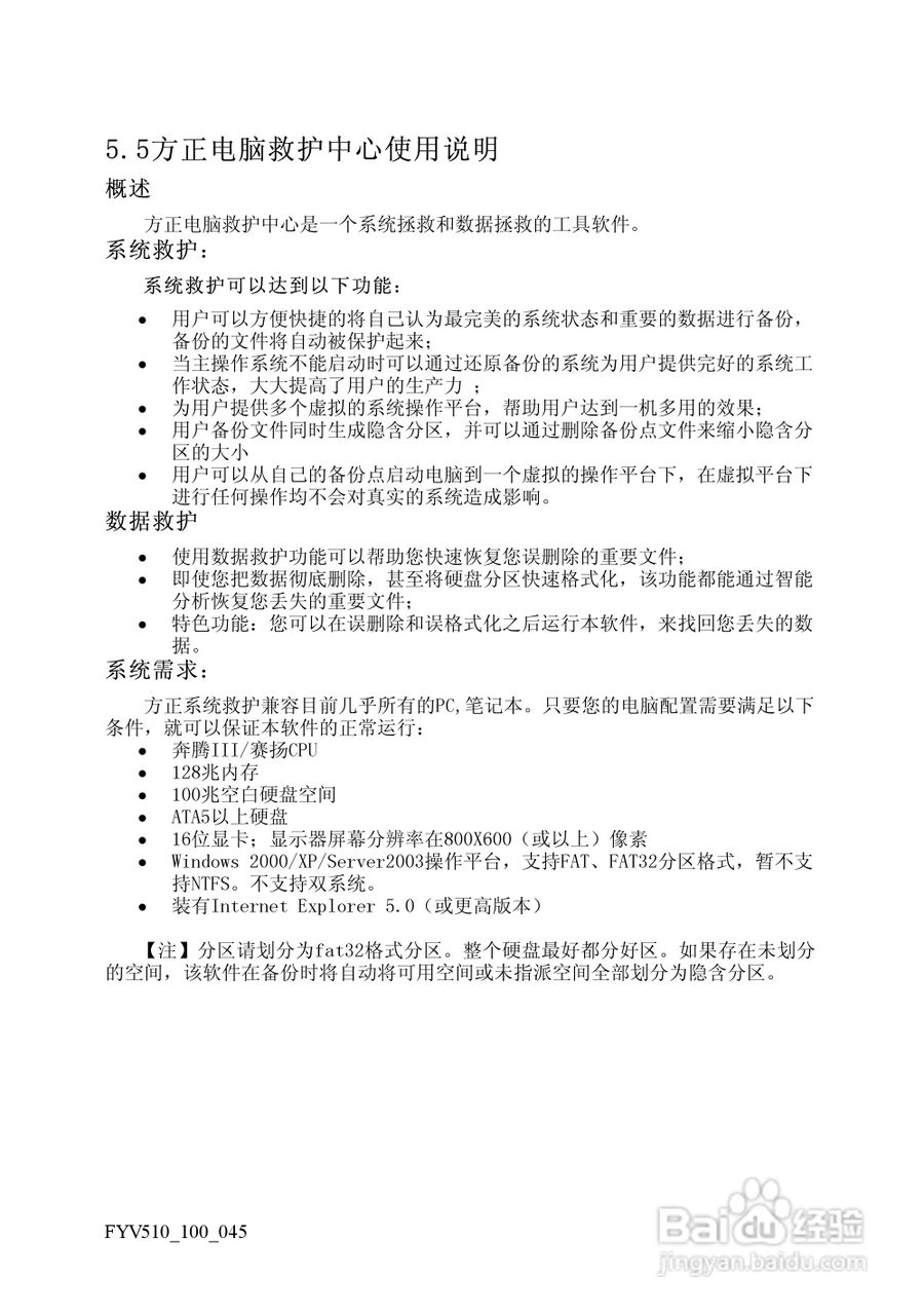
方正飞越V510系列机型使用说明书:[4]
2026-04-22 06:29:56
本篇为《方正飞越V510系列机型使用说明书》,主要介绍该产品的使用方法以及常见故障解决方案。
(共篇)
上一篇:
|
下一篇:
声明:
本网站引用、摘录或转载内容仅供网站访问者交流或参考,不代表本站立场,如存在版权或非法内容,请联系站长删除,联系邮箱:site.kefu@qq.com。
相关推荐
方正飞越V510系列机型使用说明书:[7]
阅读量:32
方正电脑飞越V510系列机型说明书:[7]
阅读量:139
方正电脑飞越V510系列机型说明书:[2]
阅读量:143
使用说明书封面怎么做
阅读量:99
使用说明书wf2651使用指南
阅读量:60
猜你喜欢
jazz是什么意思
维生素e软胶囊涂脸
李宁运动鞋
什么叫有机肥
用艾叶泡脚有什么好处
智齿拔了有什么影响
脱氧剂是什么
社保什么时候可以领
什么动物最厉害
南宁有什么好玩的地方
猜你喜欢
缺乏维生素b的症状
带着什么出发作文
data是什么文件夹
顶天立地是什么意思
uncle什么意思
痔疮是什么引起的
eva什么意思
苏打水有什么作用和功效
sense是什么意思
金钱树的养殖方法