小度生活
首页
美食营养
手工爱好
生活家居
返回
小度生活
首页
美食营养
游戏数码
手工爱好
生活家居
健康养生
运动户外
职场理财
情感交际
母婴教育
时尚美容
知识问答
生活知识
生活百科
搜索
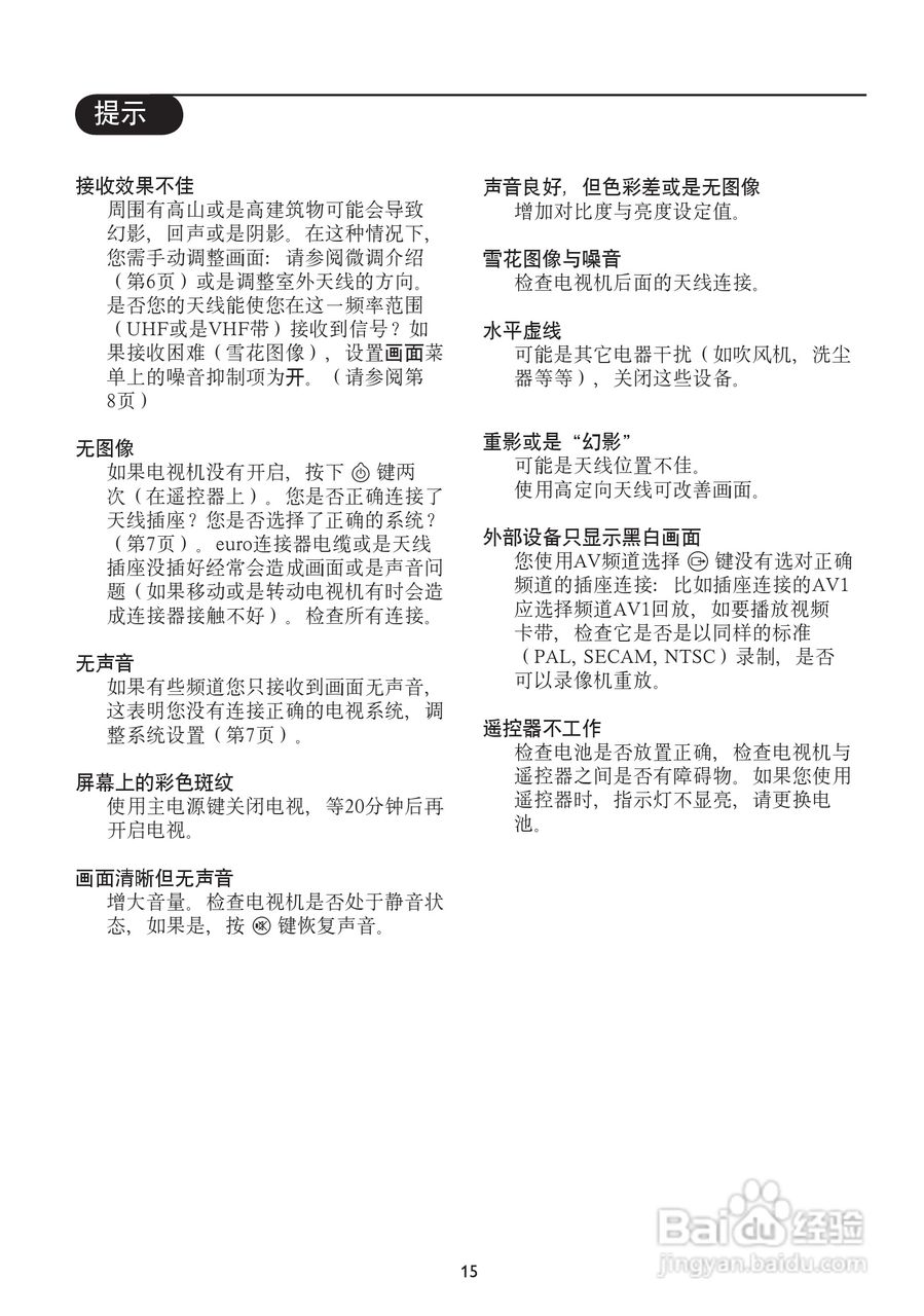
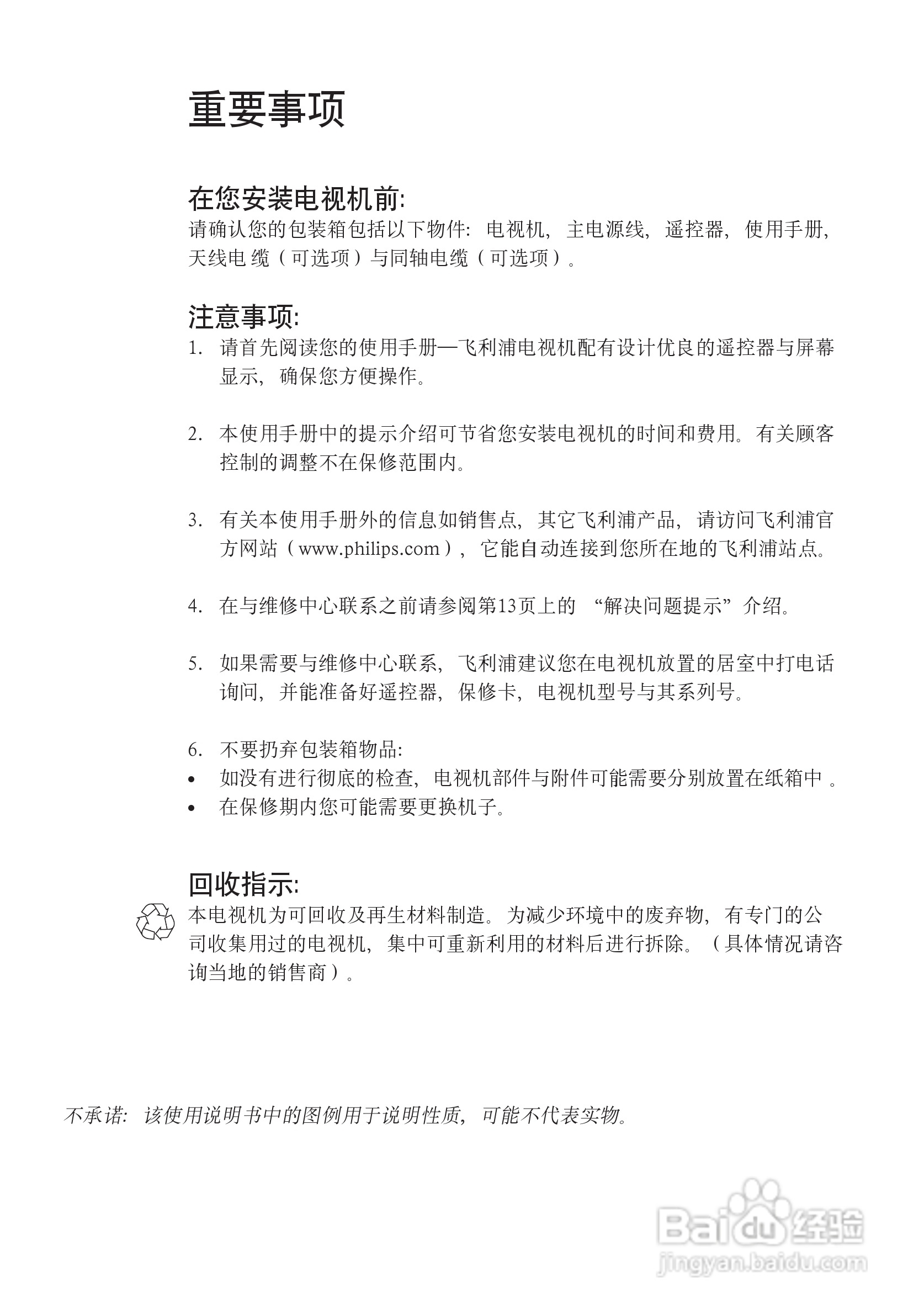
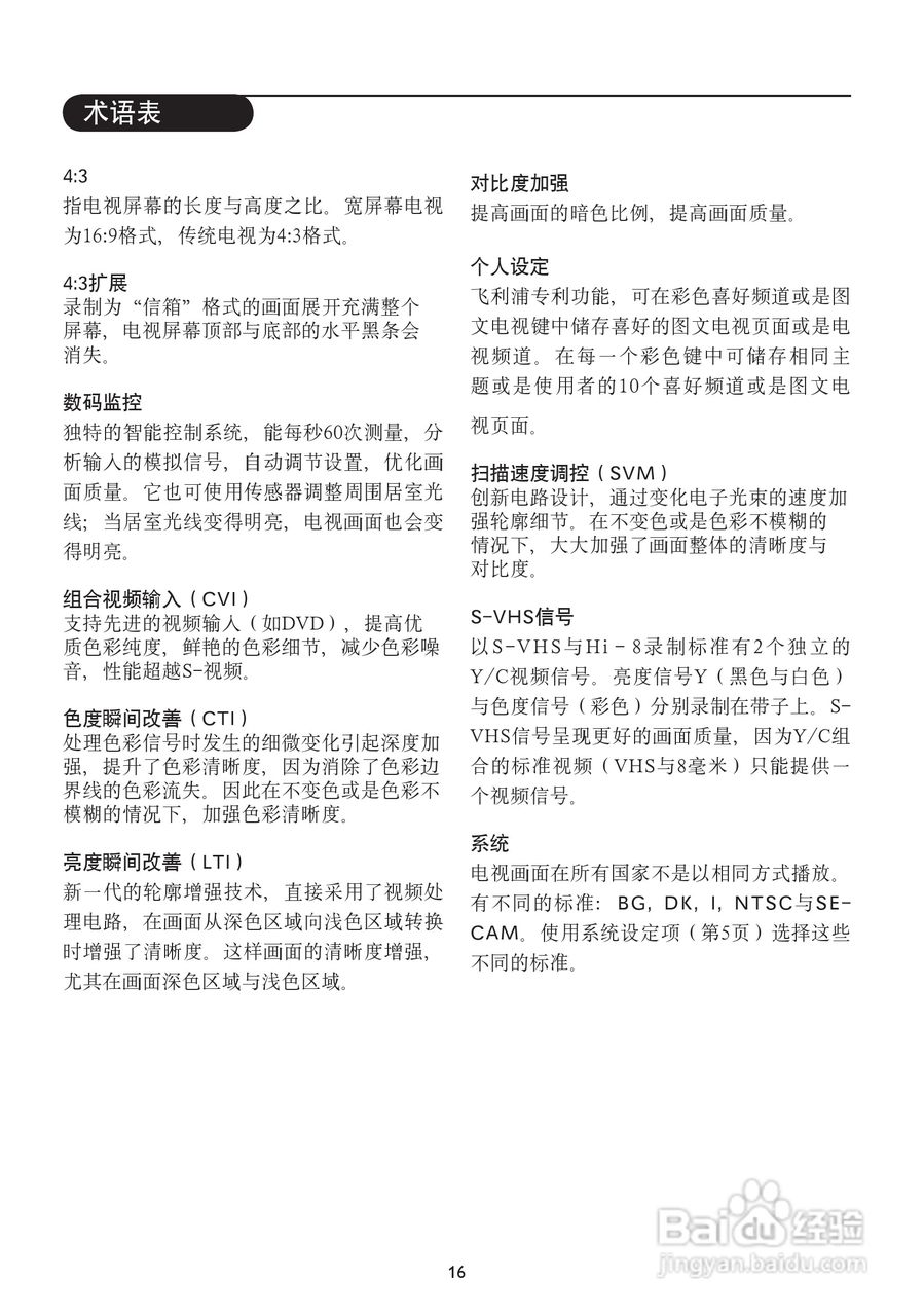
飞利浦29PT8865彩电使用说明书
2026-03-28 04:25:03
声明:
本网站引用、摘录或转载内容仅供网站访问者交流或参考,不代表本站立场,如存在版权或非法内容,请联系站长删除,联系邮箱:site.kefu@qq.com。
相关推荐
飞利浦34PT8865彩电使用说明书
阅读量:171
飞利浦29PT4325/93彩电使用说明书
阅读量:145
飞利浦29PT8857/93彩电使用说明书
阅读量:20
飞利浦29PT8825彩电使用说明书
阅读量:27
飞利浦29PT8867/93彩电使用说明书
阅读量:101
猜你喜欢
清道夫是什么意思
至死不渝是什么意思
手电筒什么牌子好
ais是什么意思
望眼欲穿的意思
piano是什么意思
事与愿违的意思
温情的意思
汽车挂件有什么讲究
目中无人的意思
猜你喜欢
槑是什么意思
黄大年什么病
饕餮怎么读音是什么意思
眸子的意思
什么武什么威
石破天惊的意思
德才兼备的意思
各有千秋的意思
奥运会什么时候开始
什么笔记本性价比高