小度生活
首页
美食营养
手工爱好
生活家居
返回
小度生活
首页
美食营养
游戏数码
手工爱好
生活家居
健康养生
运动户外
职场理财
情感交际
母婴教育
时尚美容
知识问答
生活知识
生活百科
搜索
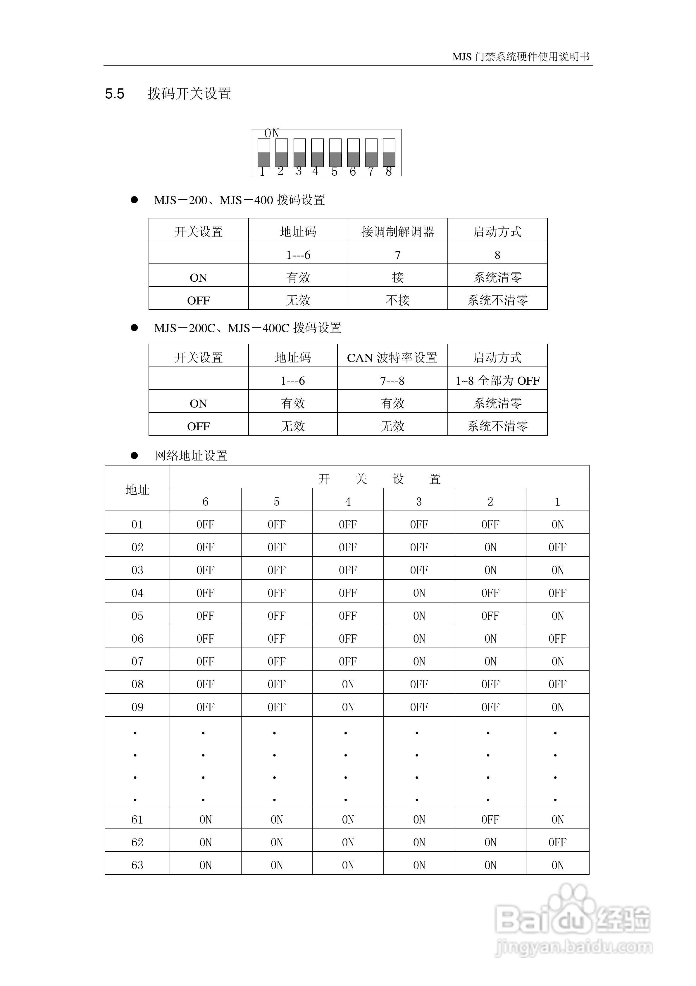
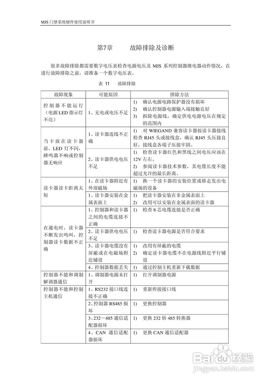
MJS-400C门禁控制器硬件说明书:[3]
2026-03-30 05:27:39
本篇为《MJS-400C门禁控制器硬件说明书》,主要介绍该产品的使用方法以及常见故障解决方案。
(共篇)
上一篇:
|
下一篇:
声明:
本网站引用、摘录或转载内容仅供网站访问者交流或参考,不代表本站立场,如存在版权或非法内容,请联系站长删除,联系邮箱:site.kefu@qq.com。
相关推荐
MJS-480 TCP IP门禁系统硬件使用说明书:[3]
阅读量:145
MJS-180 TCP IP门禁控制系统硬件使用说明书:[3]
阅读量:149
MJS-480 TCP IP门禁系统硬件使用说明书:[1]
阅读量:45
MJS-180 TCP IP门禁控制系统硬件使用说明书:[1]
阅读量:74
MJS-180 TCP IP门禁控制系统硬件使用说明书:[2]
阅读量:42
猜你喜欢
赫莲娜怎么样
清理缓存的方法
兰花怎么养才能开花
去螨虫的最有效方法
24节气顺口溜大全
蔬菜大全
别克昂科拉怎么样
芭乐app下载大全
青岛农业大学怎么样
心理素质差怎么办
猜你喜欢
格雅手表怎么样
怎么看自己电脑的配置
鸭子怎么做好吃
家常豆腐做法
抽样方法
史克肠虫清服用方法
怎么下载ie浏览器
地球怎么了
萝卜丸子怎么做好吃
双下巴怎么办