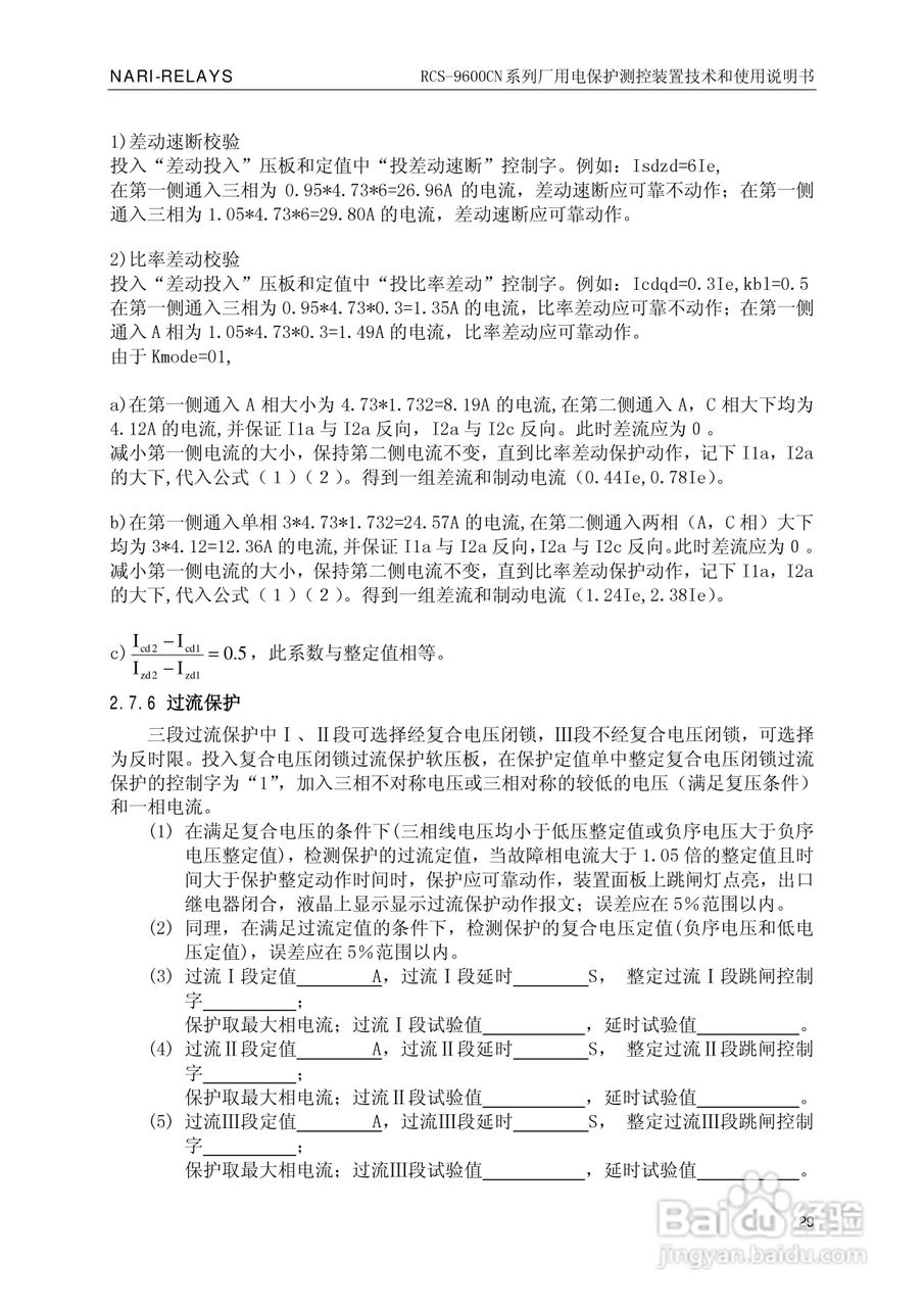
小度生活
首页
美食营养
手工爱好
生活家居
返回
小度生活
首页
美食营养
游戏数码
手工爱好
生活家居
健康养生
运动户外
职场理财
情感交际
母婴教育
时尚美容
知识问答
搜索
南瑞继保RCS-9629CN备用电源自投与测控装置使用说明书:[4]
2025-10-08 02:52:10
本篇为《南瑞继保RCS-9629CN备用电源自投与测控装置使用说明书》,主要介绍该产品的使用方法以及常见故障解决方案。
(共篇)
上一篇:
|
下一篇:
声明:
本网站引用、摘录或转载内容仅供网站访问者交流或参考,不代表本站立场,如存在版权或非法内容,请联系站长删除,联系邮箱:site.kefu@qq.com。
相关推荐
南瑞继保RCS-9629CN备用电源自投与测控装置使用说明书:[15]
阅读量:36
南瑞继保RCS-9609遥信采集装置使用说明书:[4]
阅读量:43
南瑞继保RCS-9629CN备用电源自投与测控装置使用说明书:[7]
阅读量:62
南瑞继保RCS-9629CN备用电源自投与测控装置使用说明书:[13]
阅读量:27
南瑞继保RCS-9629CN备用电源自投与测控装置使用说明书:[12]
阅读量:119
猜你喜欢
欺负的近义词
鸡爪怎么做才好吃
黄桃罐头怎么做
尿结石是怎么形成的
苹果手机怎么下载音乐
德拉诺怎么去
魔兽世界怎么退出公会
铜钱草种子怎么种
无能为力的近义词
round函数怎么用
猜你喜欢
感冒发烧吃什么水果好
周六福珠宝怎么样
孔庙和国子监博物馆
怎么查询银行卡卡号
12306账号忘了怎么办
潜移默化的近义词
烫刘海发型图片
怎么让眼睛变大有神
南京信息工程大学怎么样
打喷嚏流鼻涕怎么办