小度生活
首页
美食营养
手工爱好
生活家居
返回
小度生活
首页
美食营养
游戏数码
手工爱好
生活家居
健康养生
运动户外
职场理财
情感交际
母婴教育
时尚美容
知识问答
生活知识
搜索
国电南自SDZ210微机综合测控装置技术与使用说明书:[3]
2026-02-06 03:23:57
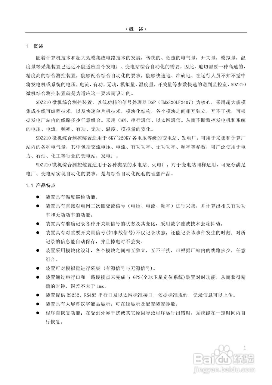
本篇为《国电南自SDZ210微机综合测控装置技术与使用说明书》,主要介绍该产品的使用方法以及常见故障解决方案。
(共篇)
上一篇:
|
下一篇:
声明:
本网站引用、摘录或转载内容仅供网站访问者交流或参考,不代表本站立场,如存在版权或非法内容,请联系站长删除,联系邮箱:site.kefu@qq.com。
相关推荐
国电南自SDZ210微机综合测控装置技术与使用说明书:[2]
阅读量:196
微机继电保护测试仪交流试验操作方法
阅读量:100
微机继电保护测试仪软件操作方法
阅读量:76
微机继电保护测试仪常见处理方法
阅读量:50
微机继电保护测试仪差动保护注意事项
阅读量:21
猜你喜欢
侬是什么意思
混响是什么
口腔溃疡反复发作是什么原因呢
中指带戒指是什么意思
什么叫私生饭
好奇地什么
怀孕10天有什么症状
缺乏维生素e的症状
客户端是什么
饱经风霜是什么意思
猜你喜欢
cpu超频有什么用
担保费计入什么科目
螃蟹养殖技术
业余是什么意思
amount是什么意思
12月是什么星座的
months是什么意思
宜宾有什么好玩的地方
同型半胱氨酸是什么
铁观音属于什么茶类