小度生活
首页
美食营养
手工爱好
生活家居
返回
小度生活
首页
美食营养
游戏数码
手工爱好
生活家居
健康养生
运动户外
职场理财
情感交际
母婴教育
时尚美容
知识问答
生活知识
搜索
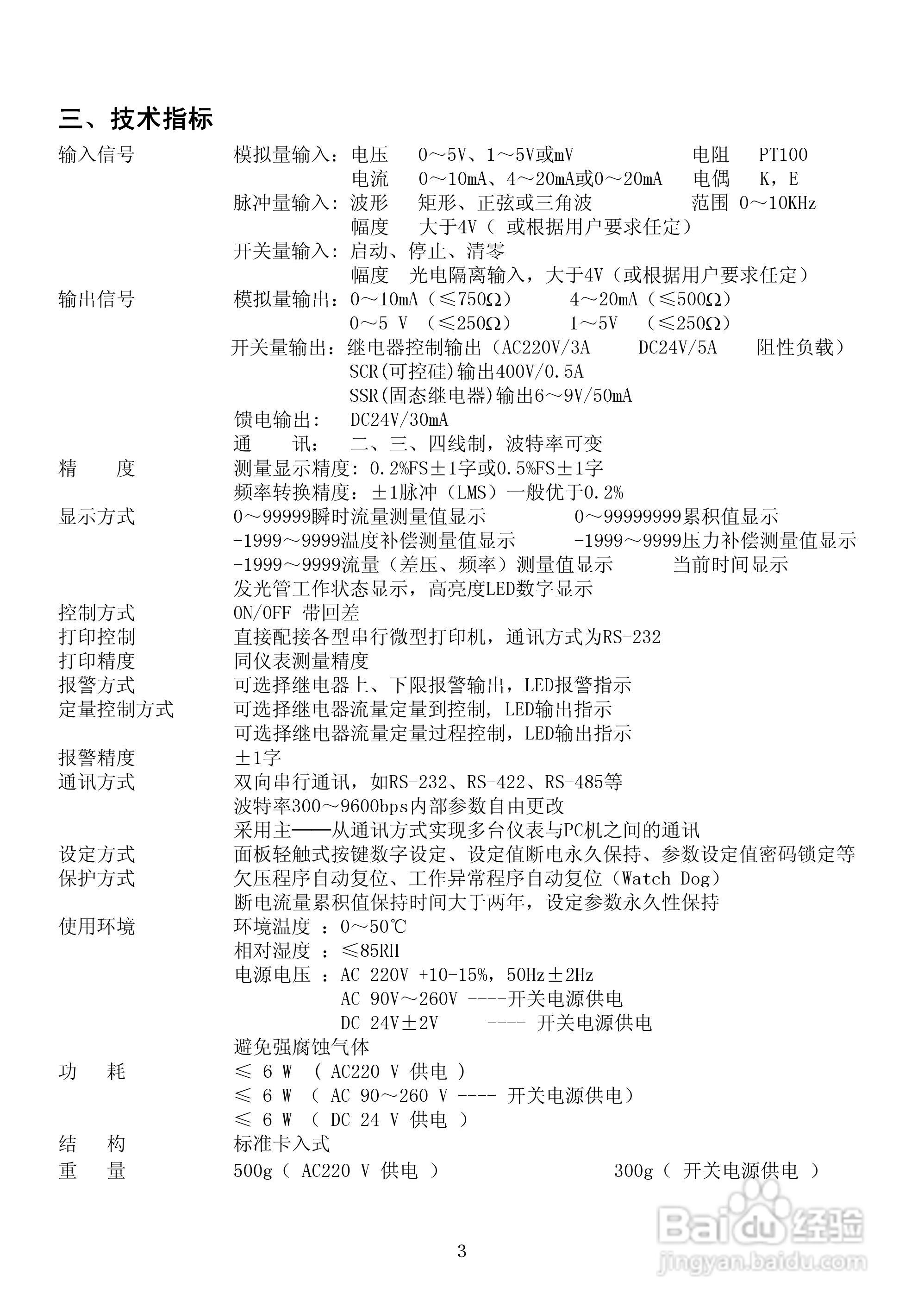
SWP-CF-LK智能流量积算控制仪操作手:[1]
2025-11-05 05:10:23
本篇为《SWP-CF-LK智能流量积算控制仪操作手》,主要介绍该产品的使用方法以及常见故障解决方案。
(共篇)
下一篇:
声明:
本网站引用、摘录或转载内容仅供网站访问者交流或参考,不代表本站立场,如存在版权或非法内容,请联系站长删除,联系邮箱:site.kefu@qq.com。
相关推荐
SWP-CF-LK智能流量积算控制仪操作手:[3]
阅读量:188
昌晖CF-LK智能流量积算控制仪说明书:[3]
阅读量:116
昌晖CF-LK智能流量积算控制仪说明书:[5]
阅读量:180
昌晖CF-LK智能流量积算控制仪说明书:[6]
阅读量:33
昌晖CF-LK智能流量积算控制仪说明书:[4]
阅读量:166
猜你喜欢
电脑闪屏是什么原因
背痛是什么原因造成的
ws是什么敷设方式
小白鼠养殖
贵州有什么特产
december是什么意思
美轮美奂什么意思
运动服装品牌大全
以上是什么意思
滞留是什么意思
猜你喜欢
欲情故纵什么意思
什么颜色的车最安全
补办身份证需要什么手续
异想天开是什么意思
tourist是什么意思
jeans什么意思
蝎子养殖技术
海藻糖是什么
wise是什么意思
register是什么意思