小度生活
首页
美食营养
手工爱好
生活家居
返回
小度生活
首页
美食营养
游戏数码
手工爱好
生活家居
健康养生
运动户外
职场理财
情感交际
母婴教育
时尚美容
知识问答
生活知识
生活百科
搜索
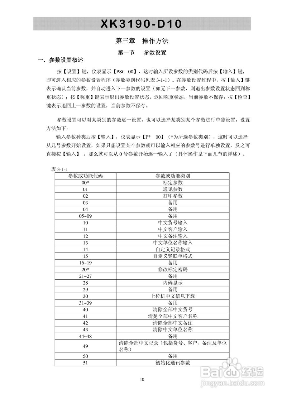
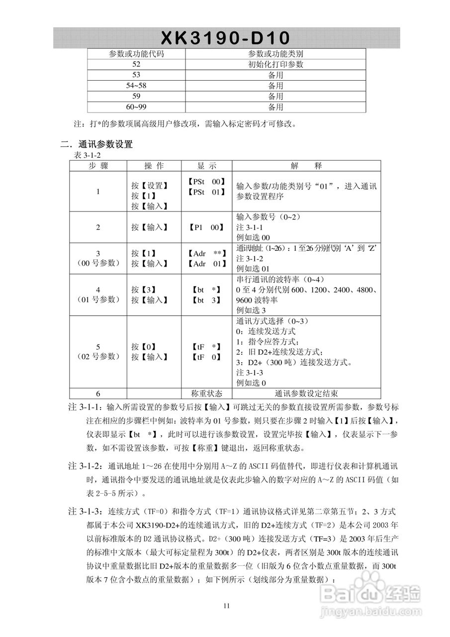
XK3190-D10型称重仪表显示器使用说明书:[2]
2026-03-30 08:40:55
本篇为《XK3190-D10型称重仪表显示器使用说明书》,主要介绍该产品的使用方法以及常见故障解决方案。
(共篇)
上一篇:
|
下一篇:
声明:
本网站引用、摘录或转载内容仅供网站访问者交流或参考,不代表本站立场,如存在版权或非法内容,请联系站长删除,联系邮箱:site.kefu@qq.com。
相关推荐
XK3190-D10型称重仪表显示器使用说明书:[4]
阅读量:106
XK3190-D10型称重仪表显示器使用说明书:[6]
阅读量:196
XK3190-A9型称重仪表显示器使用说明书:[3]
阅读量:69
XK3190-A9+称重显示控制器使用说明书:[1]
阅读量:62
显示器帧数设置
阅读量:123
猜你喜欢
国行是什么意思
基数是什么意思
坦然的意思
义不容辞的意思
alone是什么意思
cherish什么意思
孕妇dha什么牌子好
什么动物可以贴在墙上
办房产证需要什么证件
清澄的意思
猜你喜欢
融资租赁是什么意思
pt柜的作用
兴致勃勃的意思
amy是什么意思中文
傀儡是什么意思
笃定是什么意思
4s什么意思
无微不至的意思
株式会社是什么意思
130什么意思