小度生活
首页
美食营养
手工爱好
生活家居
返回
小度生活
首页
美食营养
游戏数码
手工爱好
生活家居
健康养生
运动户外
职场理财
情感交际
母婴教育
时尚美容
知识问答
生活知识
搜索
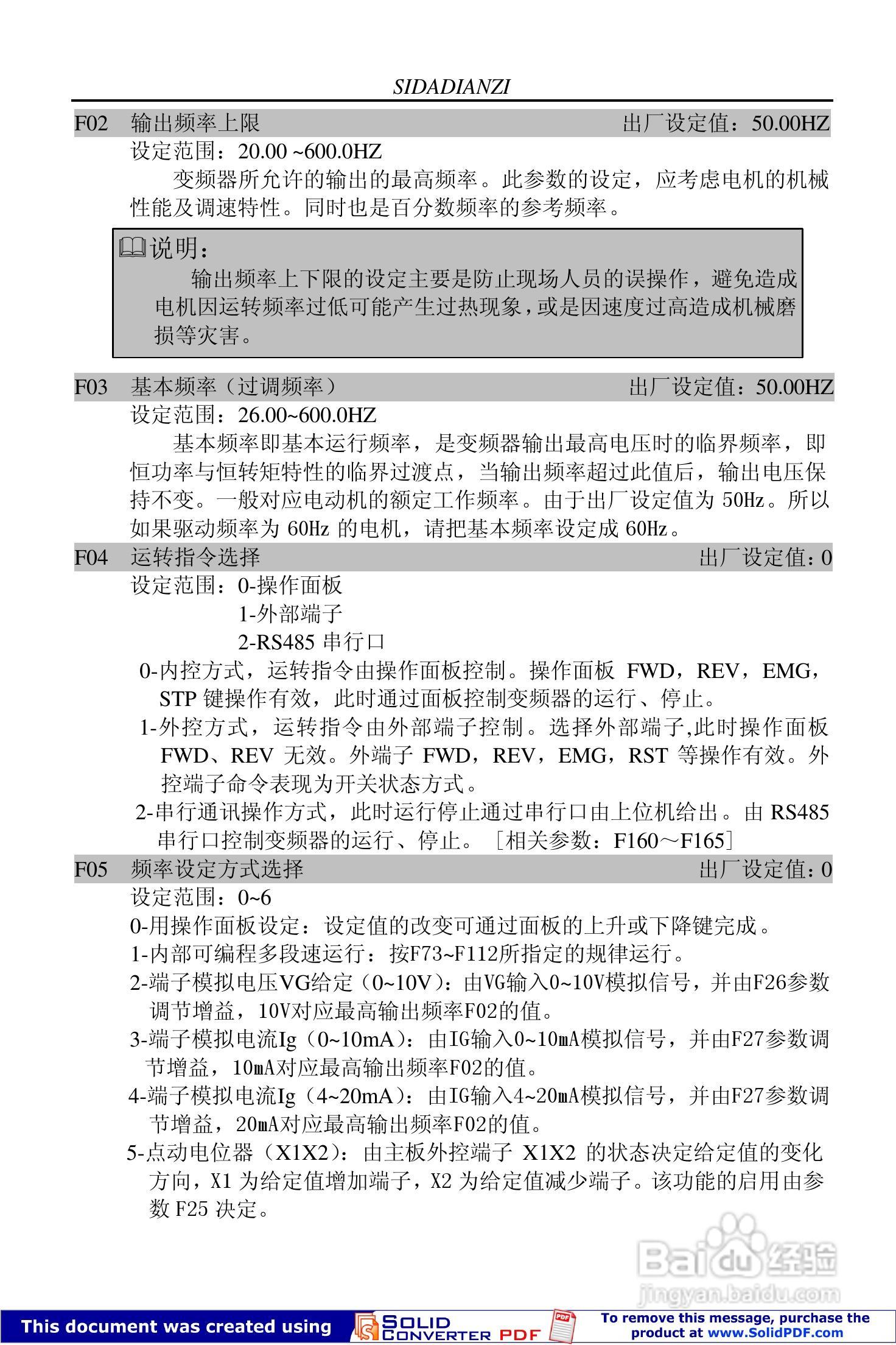
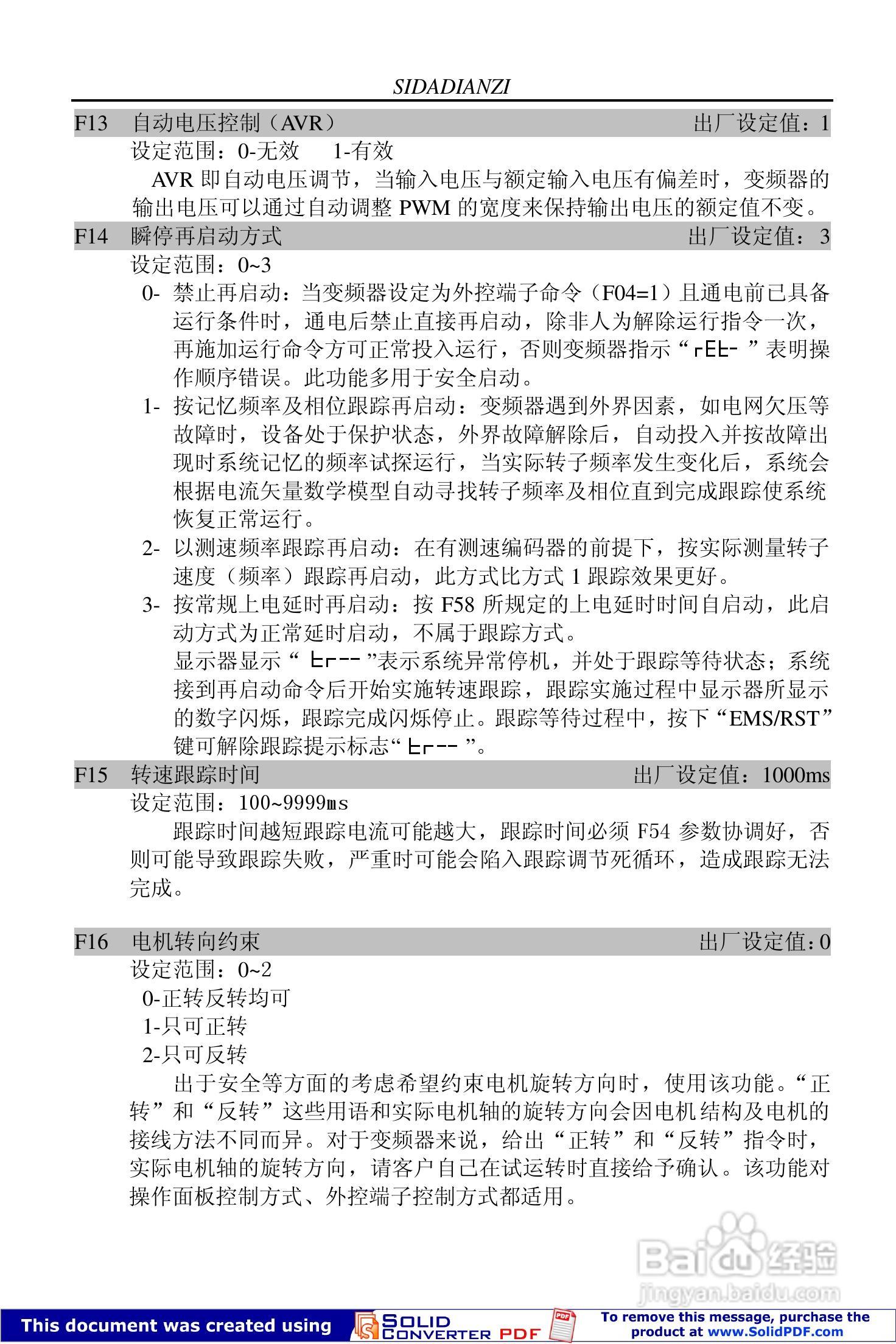
思达JPSD3000-P系列系列变频调速器用户说明书:[4]
2025-10-27 21:35:53
本篇为《思达JPSD3000-P系列系列变频调速器用户说明书》,主要介绍该产品的使用方法以及常见故障解决方案。
(共篇)
上一篇:
|
下一篇:
声明:
本网站引用、摘录或转载内容仅供网站访问者交流或参考,不代表本站立场,如存在版权或非法内容,请联系站长删除,联系邮箱:site.kefu@qq.com。
相关推荐
思达JPSD3000-P系列系列变频调速器用户说明书:[3]
阅读量:167
思达JPSD3000-P系列系列变频调速器用户说明书:[6]
阅读量:170
思达JPSD3000-G系列变频调速器用户说明书:[7]
阅读量:134
思达JPSD3000-G系列变频调速器用户说明书:[5]
阅读量:175
思达JPSD3000-G系列变频调速器用户说明书:[6]
阅读量:185
猜你喜欢
肉鸽养殖技术
什么是pm2.5
提肛运动的正确做法
兔养殖
月经量多吃什么药
jb什么意思
翌日是什么意思
什么是炒股
bat是什么
天下长安什么时候播出
猜你喜欢
六月雪的养殖方法
鼻子流血是什么原因
general是什么意思
繁花似锦是什么意思
双归是什么意思
无为而治是什么意思
资本性支出是什么意思
显卡位宽是什么意思
什么叫服务器
绘声绘色是什么意思