小度生活
首页
美食营养
手工爱好
生活家居
返回
小度生活
首页
美食营养
游戏数码
手工爱好
生活家居
健康养生
运动户外
职场理财
情感交际
母婴教育
时尚美容
知识问答
生活知识
生活百科
搜索
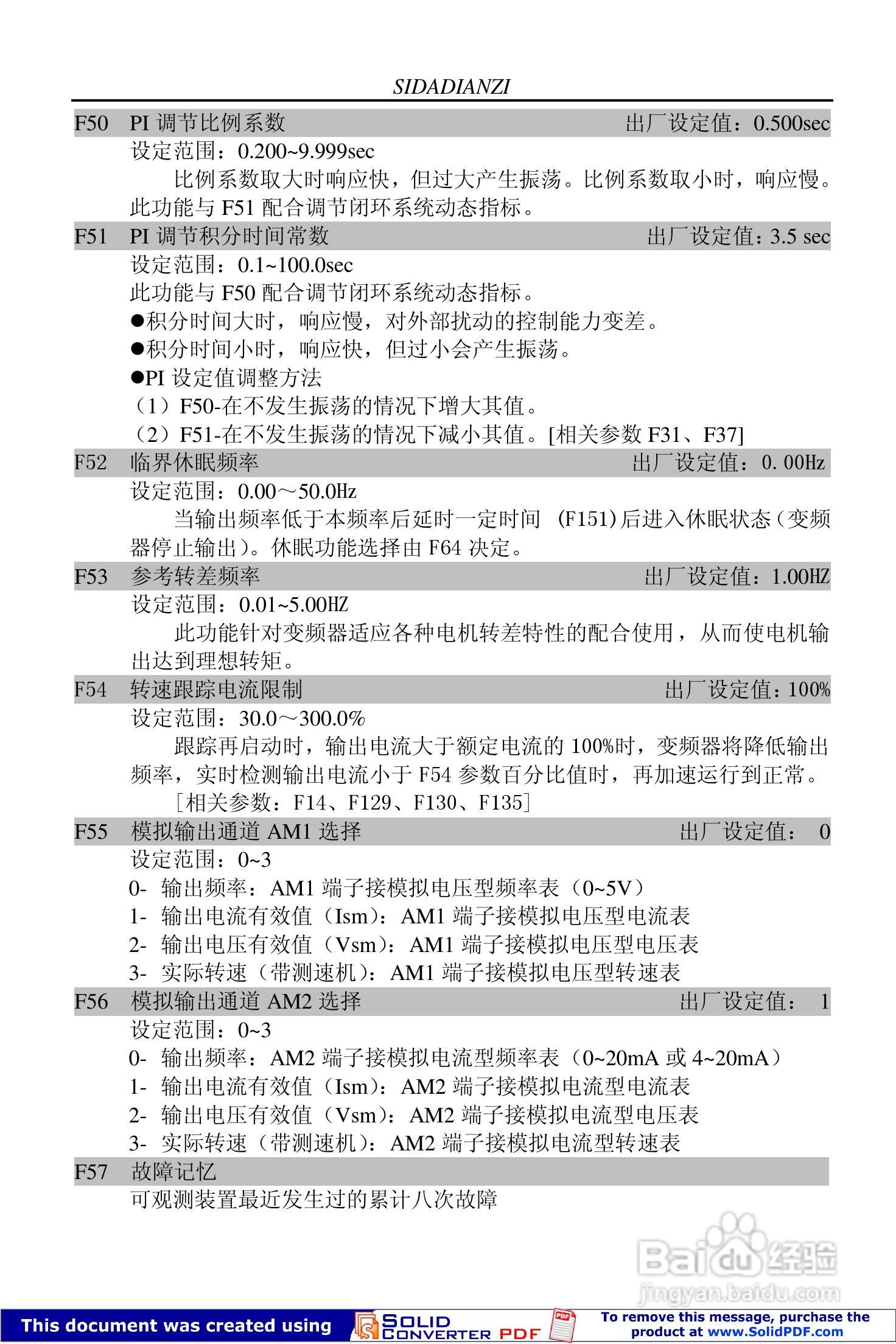
思达JPSD3000-G系列变频调速器用户说明书:[5]
2026-03-31 04:58:11
本篇为《思达JPSD3000-G系列变频调速器用户说明书》,主要介绍该产品的使用方法以及常见故障解决方案。
(共篇)
上一篇:
|
下一篇:
声明:
本网站引用、摘录或转载内容仅供网站访问者交流或参考,不代表本站立场,如存在版权或非法内容,请联系站长删除,联系邮箱:site.kefu@qq.com。
相关推荐
思达JPSD3000-G系列变频调速器用户说明书:[4]
阅读量:171
思达JPSD3000-P系列系列变频调速器用户说明书:[1]
阅读量:128
思达JPSD3000-P系列系列变频调速器用户说明书:[3]
阅读量:75
思达JPSD3000-P系列系列变频调速器用户说明书:[7]
阅读量:28
思达JPSD3000-P系列系列变频调速器用户说明书:[2]
阅读量:129
猜你喜欢
肇庆有什么旅游景点
黛的意思
韩国什么东西值得买
暗帝用什么武器
坚硬的意思
柚子在什么季节成熟
鬼吹灯什么时候更新
购买支票需要带什么
迷惘的意思
pumpkin是什么意思
猜你喜欢
啧啧是什么意思
无所畏惧什么意思
妆前乳什么牌子好
union是什么意思
碧波荡漾的意思
物极必反的意思
杯水车薪是什么意思
波澜不惊的意思
弯的是什么意思
双修是什么意思