小度生活
首页
美食营养
手工爱好
生活家居
返回
小度生活
首页
美食营养
游戏数码
手工爱好
生活家居
健康养生
运动户外
职场理财
情感交际
母婴教育
时尚美容
知识问答
生活知识
生活百科
搜索
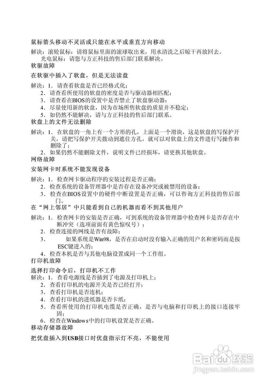
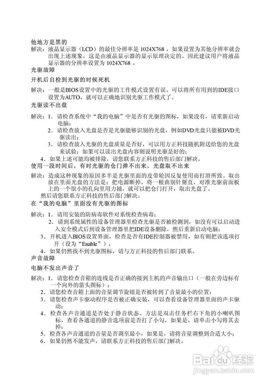
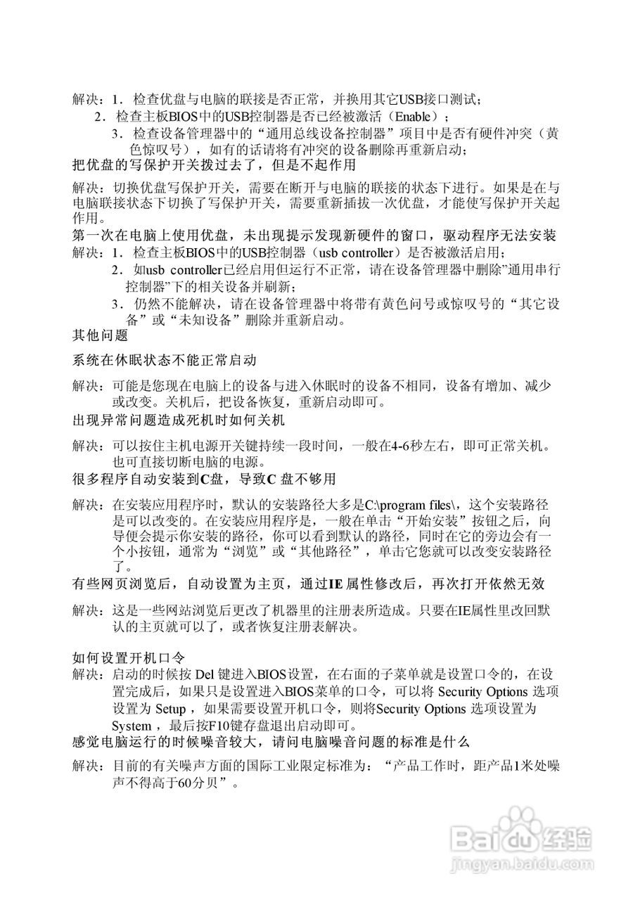
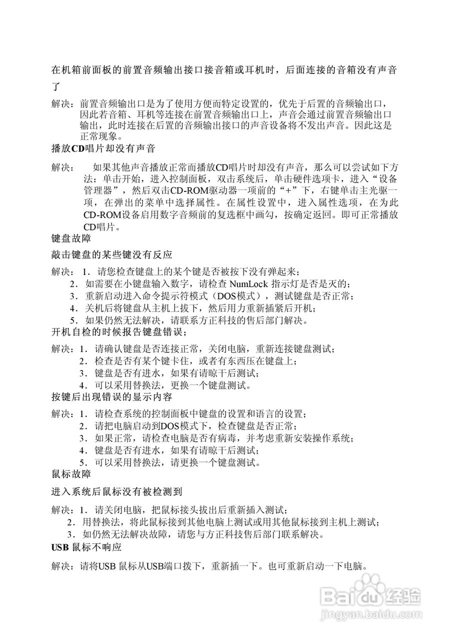
方正电脑文博系列310机型说明书:[5]
2026-04-24 21:33:16
本篇为《方正电脑文博系列310机型说明书》,主要介绍该产品的使用方法以及常见故障解决方案。
(共篇)
上一篇:
声明:
本网站引用、摘录或转载内容仅供网站访问者交流或参考,不代表本站立场,如存在版权或非法内容,请联系站长删除,联系邮箱:site.kefu@qq.com。
相关推荐
方正电脑文博系列310机型说明书:[3]
阅读量:180
方正电脑文博系列610机型说明书:[5]
阅读量:152
方正电脑文博系列610机型说明书:[3]
阅读量:184
方正电脑飞越V310系列机型说明书:[5]
阅读量:73
方正电脑飞越6000系列机型说明书:[5]
阅读量:176
猜你喜欢
蒸山药的做法
怎么控制射精
凉拌海带的做法
炒粉的做法大全
微信红包封面怎么设置
焯怎么读
蜂窝玉米的做法视频
玫瑰花怎么养才不会枯萎
油麦菜的家常做法
无特长的人怎么写特长
猜你喜欢
油香的做法
小酥肉的家常做法
金华火腿怎么吃
饺子馅怎么调好吃
排骨藕汤的正确做法
怎么发朋友圈
担担面的正宗做法
草鱼汤的做法
learn怎么读
微信怎么删除好友