小度生活
首页
美食营养
手工爱好
生活家居
返回
小度生活
首页
美食营养
游戏数码
手工爱好
生活家居
健康养生
运动户外
职场理财
情感交际
母婴教育
时尚美容
知识问答
生活知识
生活百科
搜索
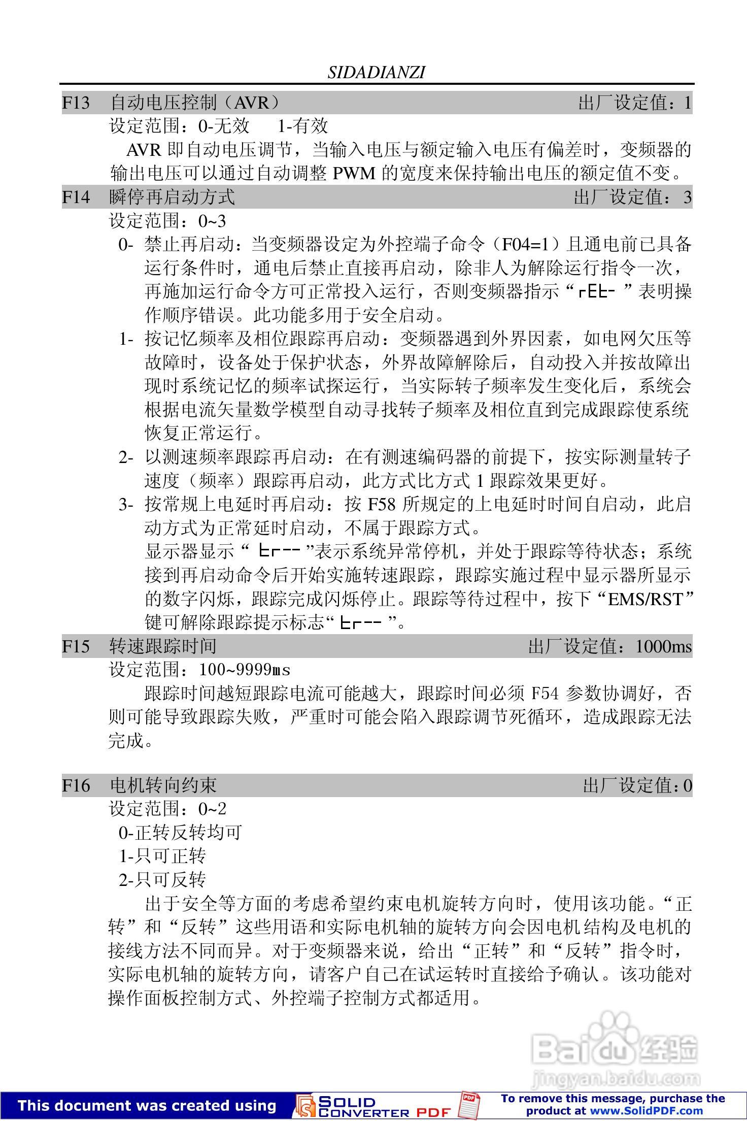
思达JPSD3000-G系列变频调速器用户说明书:[4]
2026-03-31 02:00:25
本篇为《思达JPSD3000-G系列变频调速器用户说明书》,主要介绍该产品的使用方法以及常见故障解决方案。
(共篇)
上一篇:
|
下一篇:
声明:
本网站引用、摘录或转载内容仅供网站访问者交流或参考,不代表本站立场,如存在版权或非法内容,请联系站长删除,联系邮箱:site.kefu@qq.com。
相关推荐
思达JPSD3000-G系列变频调速器用户说明书:[3]
阅读量:51
思达JPSD3000-P系列系列变频调速器用户说明书:[3]
阅读量:193
思达JPSD3000-P系列系列变频调速器用户说明书:[2]
阅读量:38
思达JPSD3000-P系列系列变频调速器用户说明书:[7]
阅读量:158
思达JPSD3000-P系列系列变频调速器用户说明书:[5]
阅读量:102
猜你喜欢
手上的月牙代表什么
情愫什么意思
谈笑风生的意思
儿童轮滑鞋什么牌子好
用什么洗脸好
本科批省控是什么意思
特立独行的意思
dhcp是什么意思
人比黄花瘦是什么意思
支行是什么意思
猜你喜欢
钻石王老五什么意思
担当是什么意思
风平浪静的意思
未来什么行业前景好
顽强地什么
贴瓷砖用什么胶
ls是什么意思
黄芩的作用与功效
木石念什么
positive是什么意思