小度生活
首页
美食营养
手工爱好
生活家居
返回
小度生活
首页
美食营养
游戏数码
手工爱好
生活家居
健康养生
运动户外
职场理财
情感交际
母婴教育
时尚美容
知识问答
生活知识
生活百科
搜索
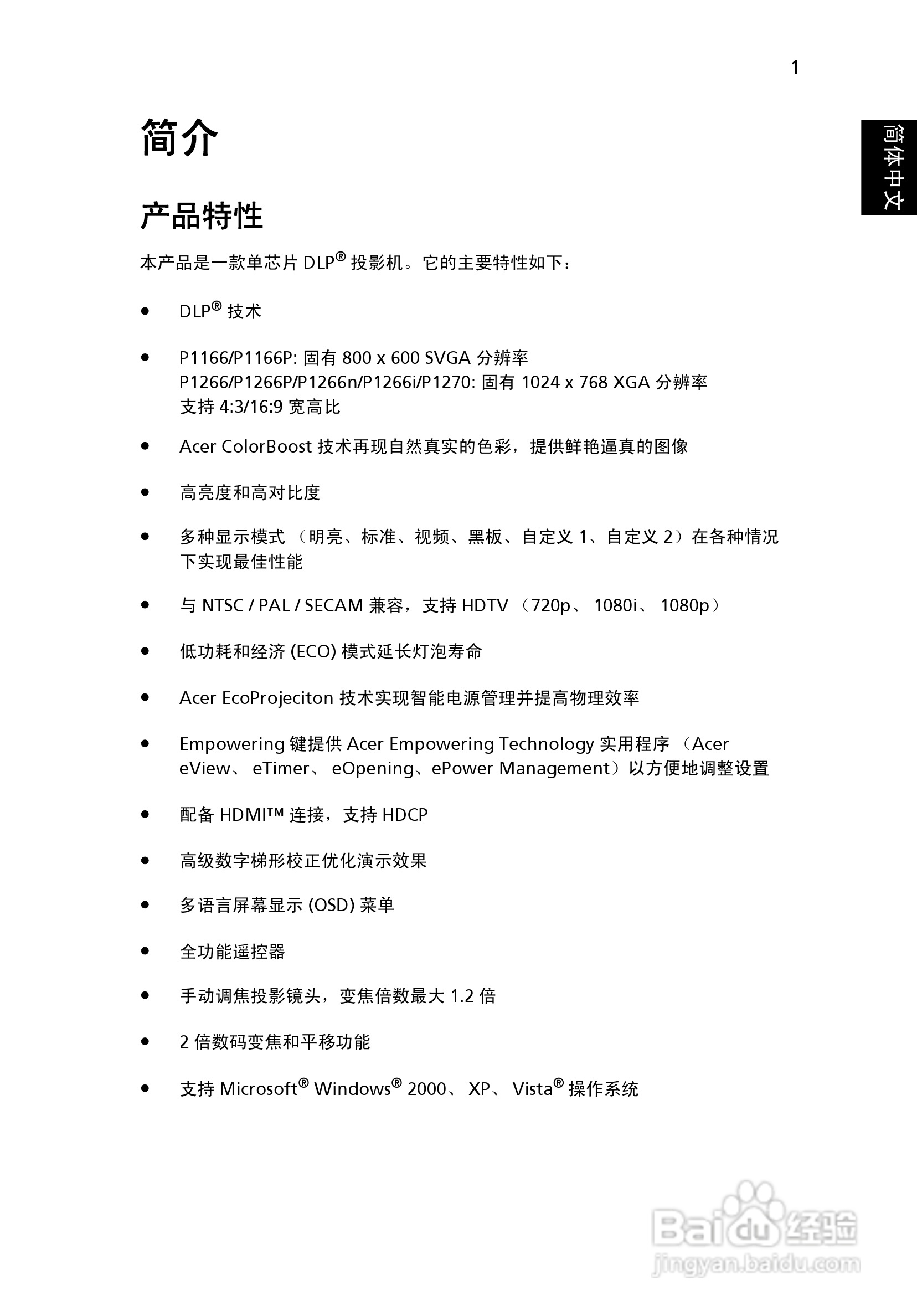
宏基P1266i投影机使用说明书:[2]
2026-05-07 04:45:21
本篇为《宏基P1266i投影机使用说明书》,主要介绍该产品的使用方法以及常见故障解决方案。
(共篇)
上一篇:
|
下一篇:
声明:
本网站引用、摘录或转载内容仅供网站访问者交流或参考,不代表本站立场,如存在版权或非法内容,请联系站长删除,联系邮箱:site.kefu@qq.com。
相关推荐
宏基P1266投影机使用说明书:[2]
阅读量:131
宏基P1266i投影机使用说明书:[6]
阅读量:126
宏基D200投影机使用说明书:[2]
阅读量:135
宏基P1266P投影机使用说明书:[2]
阅读量:72
宏基P1266n投影机使用说明书:[2]
阅读量:48
猜你喜欢
粗中有细的意思
盛气凌人的凌是什么意思
carry是什么意思英语
附近人的软件都有什么
相王是什么意思
似水年华是什么意思
competition是什么意思
lift是什么意思
过年送礼送什么
完好无缺的意思
猜你喜欢
什么星座的女生最丑
fear是什么意思
膀大腰圆的意思
author是什么意思
poppy是什么意思
有的放矢是什么意思
情有独钟是什么意思
中元节是什么意思
闺蜜生日快乐祝福语
l档是什么意思