小度生活
首页
美食营养
手工爱好
生活家居
返回
小度生活
首页
美食营养
游戏数码
手工爱好
生活家居
健康养生
运动户外
职场理财
情感交际
母婴教育
时尚美容
知识问答
生活知识
搜索
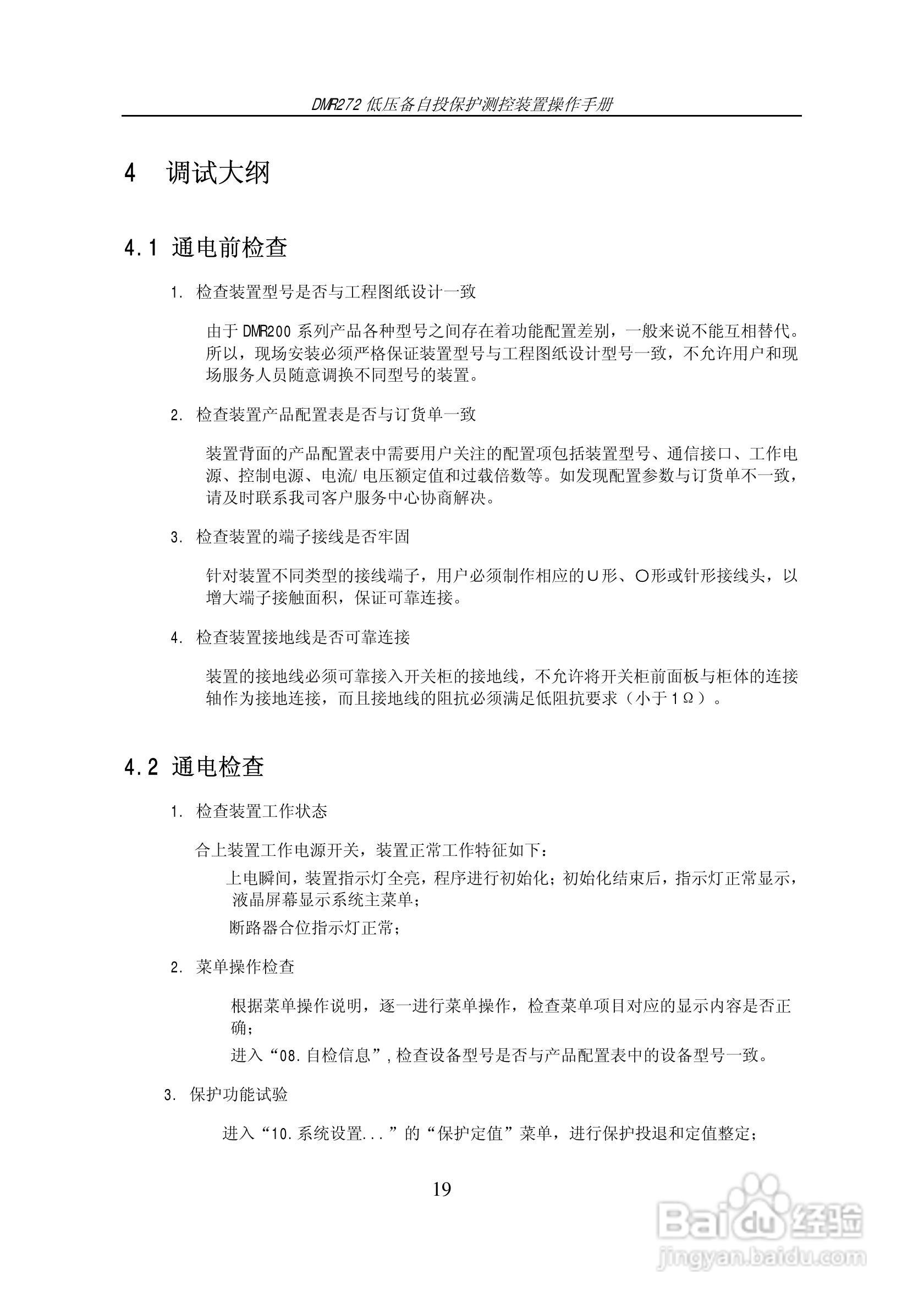
DMR272低压备自投保护测控装置操作手册:[2]
2025-10-23 11:58:47
本篇为《DMR272低压备自投保护测控装置操作手册》,主要介绍该产品的使用方法以及常见故障解决方案。
(共篇)
上一篇:
|
下一篇:
声明:
本网站引用、摘录或转载内容仅供网站访问者交流或参考,不代表本站立场,如存在版权或非法内容,请联系站长删除,联系邮箱:site.kefu@qq.com。
相关推荐
HYP2510 微机进线备自投保护监控装置使用说明书:[2]
阅读量:37
UT-9961A分段备自投保护测控装置使用说明书:[2]
阅读量:126
华仪电力HYP2520微机母联备自投保护监控装置使用说明:[2]
阅读量:111
母联备自投使用窍门二
阅读量:134
UT-9961A分段备自投保护测控装置使用说明书:[1]
阅读量:180
猜你喜欢
一个角一个斗是什么字
倾国倾城是什么意思
性激素六项主要是查什么
银镯子变黑是什么原因
sexy是什么意思
胎神四川话是什么意思
thb是什么货币
留什么给你吉他谱
自然卷适合什么发型
知青是什么意思
猜你喜欢
银杏树叶子像什么
女生送男生什么礼物好
terrible是什么意思
什么电影好看
结肠癌是什么原因引起
国考是什么意思
胎盘能吃吗有什么作用与功效
吹箫是什么意思
eq是什么意思
经常抽筋是什么原因