小度生活
首页
美食营养
手工爱好
生活家居
返回
小度生活
首页
美食营养
游戏数码
手工爱好
生活家居
健康养生
运动户外
职场理财
情感交际
母婴教育
时尚美容
知识问答
生活知识
生活百科
搜索
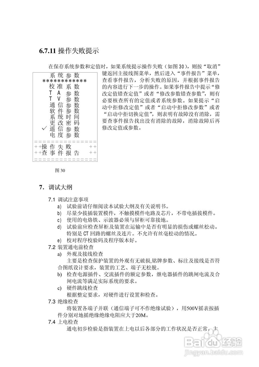
NSP788(v2.0)馈线保护及测控装置技术说明书:[4]
2026-03-26 03:58:20
本篇为《NSP788(v2.0)馈线保护及测控装置技术说明书》,主要介绍该产品的使用方法以及常见故障解决方案。
(共篇)
上一篇:
声明:
本网站引用、摘录或转载内容仅供网站访问者交流或参考,不代表本站立场,如存在版权或非法内容,请联系站长删除,联系邮箱:site.kefu@qq.com。
相关推荐
NSP788(v2.0)馈线保护及测控装置技术说明书:[2]
阅读量:148
NSP788(v2.0)馈线保护及测控装置技术说明书:[3]
阅读量:188
NSP713(V3.0)电动机保护器及测控装置技术说明书:[4]
阅读量:189
NSP713(V3.0)电动机保护器及测控装置技术说明书:[2]
阅读量:134
HN-2411低压馈线保护测控装置使用说明书:[2]
阅读量:86
猜你喜欢
烫伤擦什么药
三观是哪三观分别是什么
维生素c是什么
什么蛋不能吃
a股是什么
手掌发红是什么原因
丝绸之路是什么意思
page是什么意思
絮絮叨叨是什么意思
e账户是什么
猜你喜欢
经常头昏是什么原因
qq申诉成功凭证是什么
蜥蜴人是什么梗
喜不自胜的胜是什么意思
什么是性冷淡
1975年属什么
2016年是什么命
月经量少颜色黑褐色是什么原因
rt是什么意思
梦见捡钱是什么预兆