小度生活
首页
美食营养
手工爱好
生活家居
返回
小度生活
首页
美食营养
游戏数码
手工爱好
生活家居
健康养生
运动户外
职场理财
情感交际
母婴教育
时尚美容
搜索
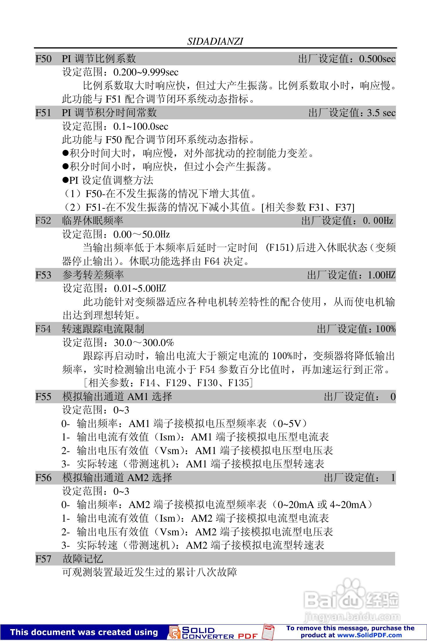
思达JPSD3000-H系列变频调速器用户说明书:[5]
2025-10-17 06:17:16
本篇为《思达JPSD3000-H系列变频调速器用户说明书》,主要介绍该产品的使用方法以及常见故障解决方案。
(共篇)
上一篇:
|
下一篇:
声明:
本网站引用、摘录或转载内容仅供网站访问者交流或参考,不代表本站立场,如存在版权或非法内容,请联系站长删除,联系邮箱:site.kefu@qq.com。
相关推荐
思达JPSD3000-G系列变频调速器用户说明书:[5]
阅读量:139
思达JPSD3000-P系列系列变频调速器用户说明书:[5]
阅读量:193
思达JPSD3000-G系列变频调速器用户说明书:[2]
阅读量:177
思达JPSD3000-P系列系列变频调速器用户说明书:[1]
阅读量:141
思达JPSD3000-P系列系列变频调速器用户说明书:[2]
阅读量:127
猜你喜欢
odo是什么意思
policeman是什么意思
二十四节气歌的意思
情侣戒指什么牌子好
有教无类是什么意思
promise是什么意思
fill是什么意思
leader是什么意思
button是什么意思
新婚祝福词语
猜你喜欢
雾化机什么牌子好
天平座和什么星座最配
tsi是什么意思
wipe是什么意思
拉拉裤什么牌子好
雍容的意思
什么的果实填空
西班牙购物什么便宜
十月一上坟有什么讲究
卯代表什么生肖