小度生活
首页
美食营养
手工爱好
生活家居
返回
小度生活
首页
美食营养
游戏数码
手工爱好
生活家居
健康养生
运动户外
职场理财
情感交际
母婴教育
时尚美容
知识问答
搜索
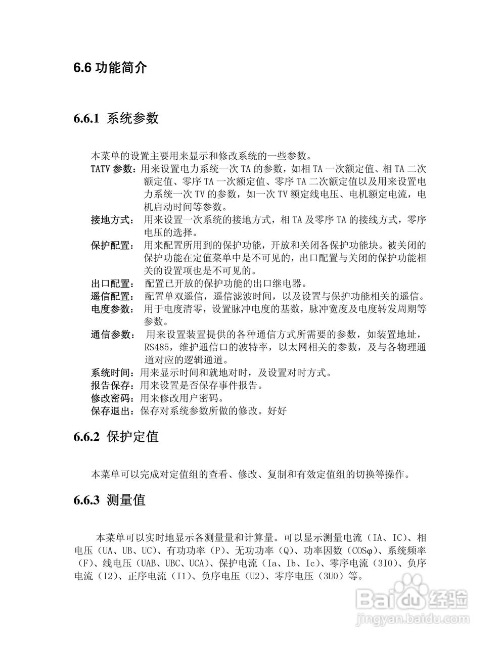
NSP713(V3.0)电动机保护器及测控装置技术说明书:[5]
2025-09-30 14:22:19
本篇为《NSP713(V3.0)电动机保护器及测控装置技术说明书》,主要介绍该产品的使用方法以及常见故障解决方案。
(共篇)
上一篇:
|
下一篇:
声明:
本网站引用、摘录或转载内容仅供网站访问者交流或参考,不代表本站立场,如存在版权或非法内容,请联系站长删除,联系邮箱:site.kefu@qq.com。
相关推荐
NSP713(V3.0)电动机保护器及测控装置技术说明书:[3]
阅读量:93
ARD3电动机保护器使用说明书:[2]
阅读量:32
ARD3电动机保护器使用说明书:[3]
阅读量:24
ARD3电动机保护器使用说明书:[4]
阅读量:40
电动机保护器选型基本原则
阅读量:84
猜你喜欢
理智是什么意思
异地办理身份证需要什么材料
彘是什么意思
3月5日是什么星座
distance什么意思
干咳是什么症状
小米是什么
结婚25年是什么婚
什么的礼物填空
胆固醇是什么
猜你喜欢
abo溶血是什么意思
鸿鹄之志是什么意思
草莓什么季节成熟
氨咖黄敏胶囊是什么药
什么的城堡
摘要是什么意思
can是什么意思
喝纯牛奶有什么好处
纳米是什么
血色素是什么